一些七都的彩蛋
1.“或许我们都是神明的棋子吧。”
2.游戏中曾提到过“遗世的方舟”
3.“这无聊的箱庭风景啊。”
4.纯白的救济
很奇妙,两个我最喜欢的游戏。
几个我最喜欢的结局。
能在别的地方看到七都真的很开心,尤其是选了一个七都的结局作为HE。
众所周知,七都是没有HE的。所以这算不算满足了我一个小小的遗憾呢?
七都就要关服了,但是它的一些意象留在了这里。
其实在我知道HE是纯白救济时,这个结局我就已经知道

4
:
我还放了不少彩蛋,选择“第八天”一定BE,因为七都只有7天,其中有一天的3个选项是修莉特进卡池的时候“新的篇章”的标题。七都官方没有HE,但是贴吧有不少人写的,我在七都吧也写了一个以《少女革命》和《神秘博士S10》同内核的同人文“第八天”,有兴趣可以自己去看看,就只写了3w多因为没人看所以后来我删减了不少剧情。
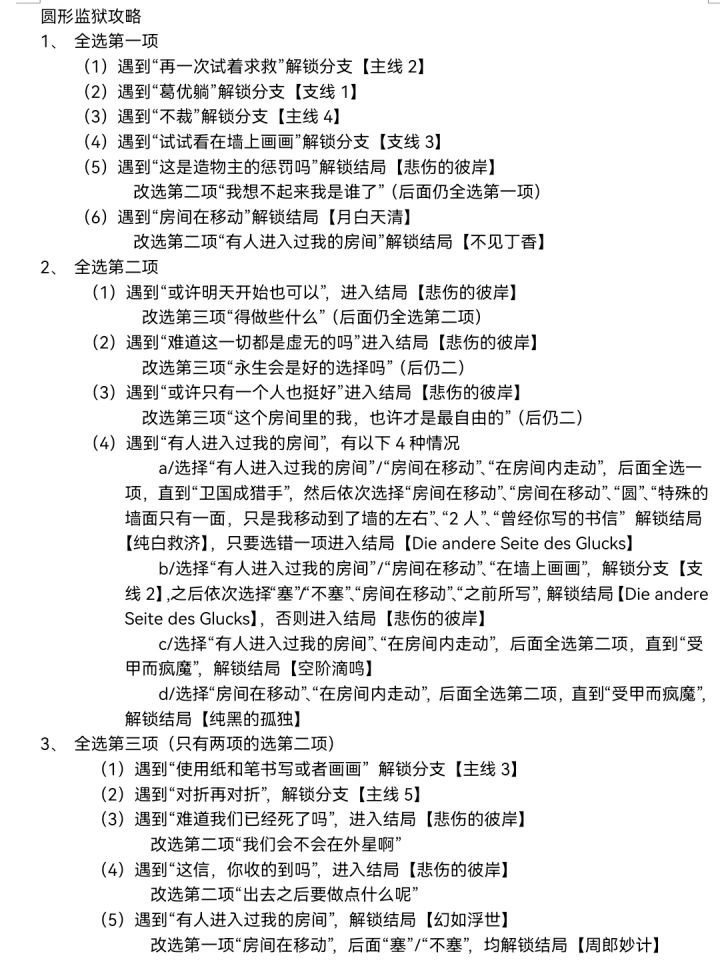
圆形监狱,时间循环,文字解谜
#游戏冒险家大集结 #发现好 游戏

萤石神籬&信号源开启内测
《 圆形监狱》作者另一部新作《萤石神籬》上线内测,萤石矿下居然深埋着另外一个世界,那里究竟隐藏着什么秘密,点击试玩:
同时,推荐另外一部不同口味的作品《信号源》废土生存,发现沙漠中潜藏的秘密,喜欢的小伙伴点击下面链接试玩:

2
:
《信号源》有真结局提示吗,我存了好多存档,又重头开始过了三遍,还是没找到真结局,真的只有8个结局吗[嗒啦啦2_吃瓜]
圆形监狱故事片段
探索圆形监狱不同结局








![[表情_开心]](https://img.tapimg.com/market/images/48516f625646b5ea2c66f0cab3c9c52a.png)









零人看到开发者的话
