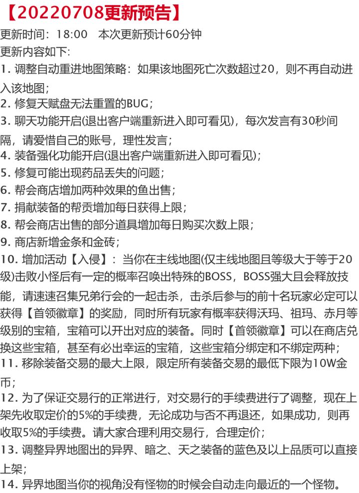
手机用户40120909:
异界地图等级需求降低一点吧!5级。10级太离谱了。。赤月要55级升级本就慢,这要何年何月去啊![嗒啦啦4_好气哦]
:
沙发,请解决外挂问题,能不能添加一个天赋模拟加点?背包里的东西能不能自己拖动到指定的地方?强迫症看着背包乱七八糟的[嗒啦啦4_比心][嗒啦啦4_比心][嗒啦啦4_比心]
:
这游戏越玩越没劲 爆率跟智障一样 35圣地蓝名怪掉蓝色勋章 紫色橙色怪只掉白色勋章…
:
我想知道哪天开新区
:
辣鸡道士狗都不玩。没有群攻挂机只能一个一个清,就俩伤害技能,毒dot跟没有一样。宝宝有没有伤害我真没看出来,只能抗抗boss,卡一下宝宝一死,直接升天。吐了,后期道士是不是升级最慢的??[嗒啦啦4_破防]
:
服了丫的,好不容易刷出来的异界地图,打boos走位中,一个卡顿直接寄了!!!这服务器这么卡平常就算了,刷了一天都不一定刷出来一个的异界图没了!玩个屁啊!!!这咋玩!!!官方你们自己玩玩试试!
:
3区邀请码ST387099 来了私信我送技能书 到20级送3天云手机





