易玩(上海)网络科技有限公司
公司地址:上海市静安区灵石路 718 号 B1 北楼
注册地址:上海市闵行区紫星路 588 号 2 幢 2122 室
投诉举报邮箱:kefu@taptap.com
空空如也
也许宝藏只是换了个藏身之处
【公告】本周钻石福利已经发放
各位玩家朋友:今天(周一)的每周钻石福利2000钻,已经发放哦。同时发放的还有参与【反馈bug、体验建议、tap评价、分享攻略】活动的奖励钻石。欢迎前往邮件领取,并持续体验,反馈建议和问题,一起共创好作品。感谢支持!新年快乐!Project328团队 敬上2023年1月2日
【新年福利】2022年12月31日23时发放!祝福2023!新年快乐!
各位玩家朋友:2022年12月31日23:00,我们将向全体玩家发放新年福利。届时请前往邮件里领取。衷心感谢各位在2022年的支持,期待2023年里,大家持续体验,反馈感受、问题和建议,一起共创,一起迭代出好的作品!最后,祝福玩家朋友们新年快乐,健康幸福!Project328团队 敬上2022年12月31日
【热更新公告】12月28日13:13进行热更新
各位玩家朋友:我们计划今天(12月28日)13:13进行热更新(玩家基本是无感知)。欢迎大家持续体验,给更多反馈,一起共创好作品!更新内容如下:1、Bug修复【随从】小蜘蛛的哺育是永久效果(应该是临时效果)【显示】祖母花仙有一半模型在地台下【机制】用点金道具点融合亡语后,亡语不生效2、伙伴数值平衡调整-鳄鱼战士属性提升-小蜘蛛属性提升-大黄蜂从5星改为4星,属性降低-月娥从
各位玩家朋友:本周钻石福利2000钻,以及今天该发的钻石奖励(bug+攻略+建议+评价等),已经发放到账户。请前往邮件领取。如果发放数字不对,欢迎留言或玩家群找小助手反馈。欢迎持续体验,反馈感受和问题,一起共创好游戏!Project328团队 敬上2022年12月26日
【更新公告】12月23日版本更新内容
各位玩家朋友:12月23日12:00-12:30,我们进行了版本更新。同时,我们发放了300钻石,作为更新补偿。请前往领取。特别感谢玩家@AI,参与机制共创过程中,提供了新增的野兽伙伴蝎王的灵感。更新内容如下。Project328团队 敬上2022年12月23日
【公告】12月23日中午12点,停服更新,发布新版本
预计需要30分钟时间。
【更新公告】12月17日早上11点
各位玩家朋友:我们已经在今天早上11点,完成了不停服更新。欢迎继续体验,反馈建议和问题~周末愉快!更新内容如下:1,修改伙伴蛮力地精为无种族,但仍然只在地精种族出场时才加入卡池2,修改伙伴魔能地精技能为食物作用于自己时也可触发效果3,修复伙伴食人草关键词显示错误4,修改英雄兔女王技能增加负面效果:每级商店升级花费增加15,修改符文野兽之途获得效果条件为刷新商店18次6,修改符文
【公告】本周2000钻福利,已经发放~
各位玩家朋友:本周2000钻福利,已经发放给全体,请邮件查收~以及,今天的bug+攻略+建议+好友的奖励,也已经发给相关玩家~更多活动参考:https://www.taptap.cn/topic/21950167有任何问题,随时群里联系~感谢支持!Project328团队 敬上2022年12月19日
【公告】12月15日版本更新内容
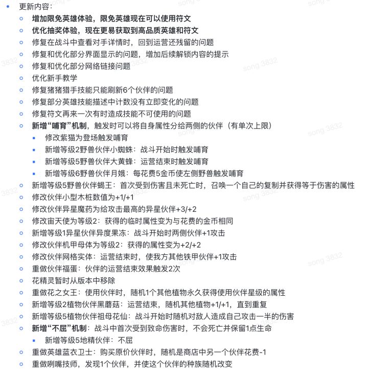
各位玩家朋友:12月15日12:30,我们进行了一次版本更新。邮件里,有更新福利钻石,前去领取哦~更新内容如下:• 修复已知bug• 优化已知网络卡顿问题• 优化部分UI文字显示• 优化邮件功能发送奖励更快,增加红点提示• 优化出售操作,减少误卖• 调整锦标赛门票价格和收益,最高可赢取价值2500钻石的奖品• 增加任务类型,降低使用英雄获胜任务的难度• 调整游戏平衡性◦ 修
【卡牌/自走棋】12月初玩法测试,组建早期玩家群,一起共创好游戏!(内含福利)
各位玩家好:《Project 328》是一款回合制战斗的自走棋游戏。我们计划在2022年12月初,面向玩家进行游戏性测试(篝火测试/不计费删档测试)。为了迭代出更好的游戏作品,即日起,我们希望面向相关背景玩家,发出邀请,一起组建”早期玩家群“,一起共创好游戏。相关说明如下:✦群名称:早期玩家群(限100人)✦入群要求:重度卡牌/自走棋的玩家(例,炉石传说、万智牌、杀戮尖塔、云顶之弈/金