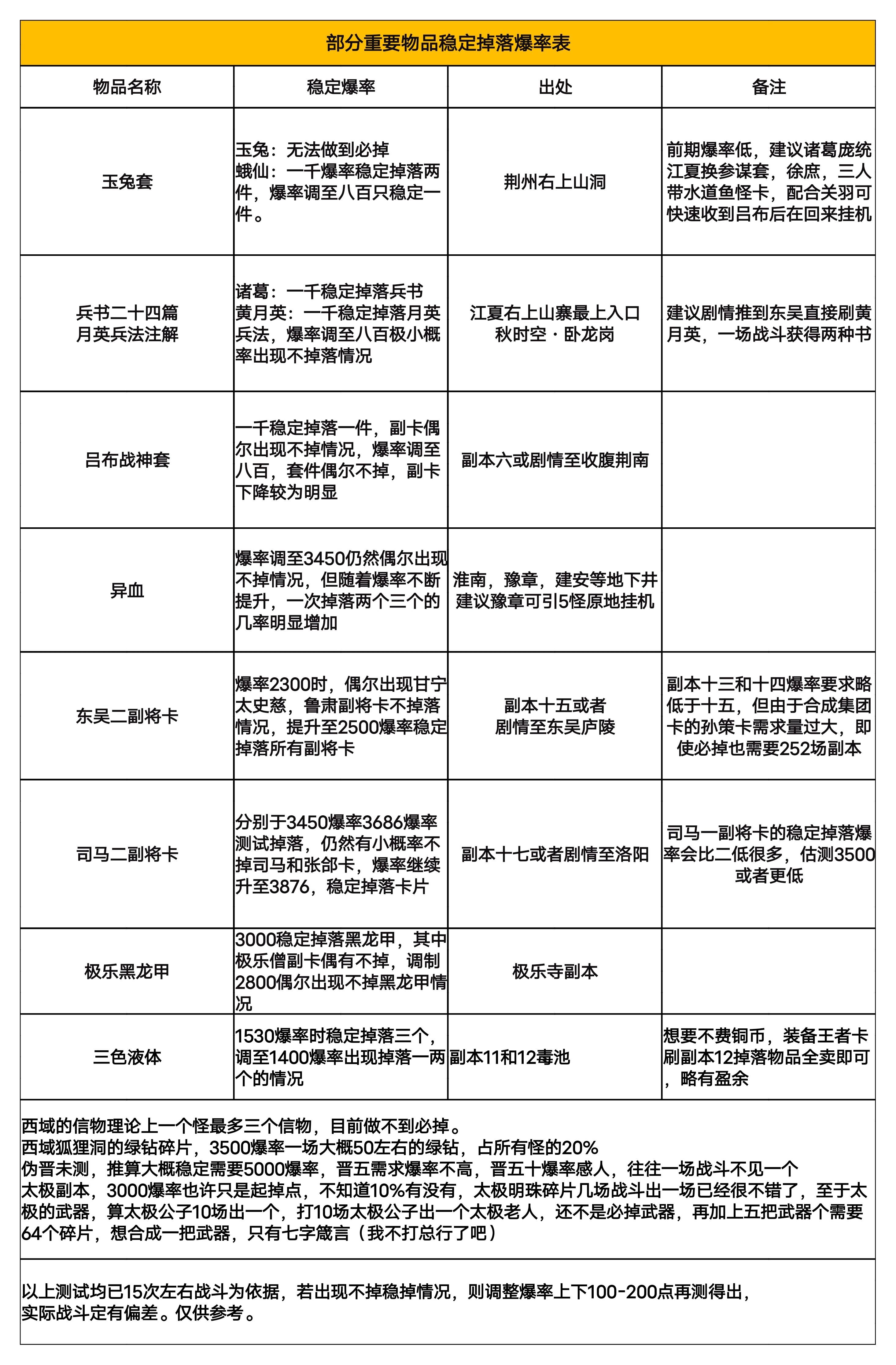
超详细图文攻略第一章 第二部分
卧龙传666#发现好游戏
第一章 第二部分
城内公告栏处输入兑换码领福利如下图
城内隐藏物品图如下
城内找到刘稳健处sl武器鱼竿(肝皇阶段第一步)
记得先打开:菜单背包、点设置器、点下一页找到洗练提示并打开如下图
sl词条如下
(sl:存档先存档等刷到想要的词条,没刷到就读档重刷)
推荐主词条属性为:仙品、真绝品、绝品
仙品:6%八维属性加成
(兵、法、武、智、物防、法防、速度、幸运)
真绝品:

30
Kimi':
版主这在哪下的,我怎么感觉咱们玩的不是一个游戏,我的就没有北斗,而且我的设置里没有洗练,求群求链接








![[表情_斜眼笑]](https://img.tapimg.com/market/images/d1b1dcc88719f6c9a639728cde152c4b.png)






























