首页
排行榜
发现
动态
云游戏
PC 游戏
论坛
创作者中心
开发者中心
聚光灯 GameJam
发布
下载手机 APP
扫码下载
Android APK 下载
版本:v
App Store 下载
版本:v
下载 PC 版
Windows 版下载
版本:v
下载 TapTap
TapTap 手机 APP
扫码下载手机App
Android APK 下载
版本:v
App Store 下载
版本:v
TapTap PC 版
Windows 客户端下载
版本:v
活动攻略
加载中
如鸢‖云梦巫乡活动攻略☁️
[表情_猫咪举手][表情_猫咪举手][表情_猫咪举手]终于来大活啦🌞 这次的大活可以说是如鸢至今个人向最为推荐的活动[表情_开心] 理由: [表情_+1]上手简单门槛低 [表情_+1]新手友好,就算卡BOSS,也可以通过重进或者积累一些材料提升buff后再打也可能打过 [表情_+1]肉鸽玩法,不确定性增加 一句话描述活动就是,属于简单粗暴打打杀杀,但是每次都会生成随机地图🗺️,随时🉑进副本(友好)
无剧透萌新避雷及上手攻略(超长图文)
这两天太忙了,我会更新的 一、界面功能详解+上线每天干嘛 兑换码 山川不改日月常悬 鸢起广陵 一个喜欢鸢的人做什么都会成功的 战斗界面 可编辑这场战斗的队伍,调整队伍站位/队长,看敌我属性克制关系,长按进入密探详情页一般用于开打前紧急培养密探调整星石 招募界面 密探界面 鸢报界面 据点界面 兰台界面 二、密探详解+培养建议 陈登——打火机/座敷童子 唯一 大招尤为重要不可替代,加速队友释放大招的回
如鸢张辽马超抽取建议
hello大家好我是浅白 如鸢的全新密探张辽、马超各位广陵王都抽了吗?本文给大家带来张辽、马超的抽取建议,有需要的广陵王可以收藏保存: 首先是张辽 1、张辽的技能天赋命盘都是针对长回合的boss关设计的,对boss之间的援护转移也有明显克制作用,目前鸢的活动关卡基本都是boss关,建议抽取一张。 2、二星50%几率追击一次,伤害是普攻的一半,也无视护盾,二星效果简单粗暴的提升了不少伤害,缺单体输出
配队更新(转阵容)及国庆建议(如鸢篇三)
放在前面∶ 为什么不是5-30,因为全50+6练度,难度极大,而且华佗没养,输出不够,走了弯路。 准确来说还是有点沉浸在港服经验之中了,而且国服我账号也不可能全部角色都养起来看效果,今天才意识到,所以赶忙来给你们出个攻略补救一下。 时间紧急,简单来说。 回顾一下我之前给大家的配队建议∶ 一队∶王粲陈登阿婵颜良(郭姐)史子眇。 二队∶华佗郭姐阿婵颜良史子眇。 这两天做了一些极限测试(被迫),在国庆活
萌新新手角色选择,兑换码开服活动福利总结
金色就王粲有用,就业期长,杨修看脸赌博输出,其他金色角色在外服很一般,贾诩要跟郭嘉一起搭配1+1>2奇效 紫色,颜良t,阿婵c,陈登增伤,史之眇奶妈必养,其他紫卡前期只能过度 运气中规中矩,无所谓了,慢慢来,不急 就业前景特别好 密探特训相当于每日每周任务 经济来源的巨头,每天都要完成,等级拉上去,解锁后面剧情玩法 对于没有主c的玩家而言,前期过度很合适,玉别乱用,等国庆限定卡池上线,孙尚香,孙权
左慈初见日「御风临雪宫」与留音匣获取攻略
应该有萌新第一次玩初见日出游,所以写个玩法与氪金攻略。 . 1️⃣玩法基础介绍: ① 完成活动每日任务可以获得出游道具,消耗10个【羽衣】与可以与左慈出游一次。 活动界面有7个【特殊地点】与6个【普通地点】 特殊地点要反复出游, 普通地点起连接作用,只要去一次就行,是开下一个特殊地点用的。 . ② 每出行一次特殊地点,耗费5分钟, 使用【出游计划】可以连续出行7次,共耗费35分钟。 . ③每次出游
备战12月,千万别再乱花白金币
12月马上就来了,开始备战 看排期,如鸢12月的活动都是吞金兽,有特别多活动的日常任务要用白金币😱,预计要用掉5k上下 温馨提醒所有中氪以下的玩家,做好白金币消费规划,不要再随随便便花白金币十连抽卡啦[哭惹R] . 1️⃣楼主查岗(7天):11月28日-12月4日 💰每天消费200白金币 . 2️⃣傅融「农家乐」鸢记活动(7天):12月5日-12月11日 💰每天消费300白金币 . 3️⃣傅融大活
燃犀照夜最后五天!不要踩坑还有机会!
小编的练度与雀笼如图,只氪了半年卡,BOSS只打过了前面两关的四个BOSS。微肝,钉子也浪费了一些,但活动结束还是能免费拿一个男主剧情的。(不得不说这活动真就一坨屎,好在滑跪态度还行。) ♦避坑♦ 1.现在钉子全刷古陵的箱子,不推左慈可以适当刷铲子,但不要刷错层! (不推左慈:雀笼现在只有2,30的,如果左慈不是你推,可以把钉子全刷古陵箱子,铲子全用白金币买,还是挺值的。 (推左慈:需斟酌,建议把
如鸢 白鹄行动 活动解析 美美吃低保
🌈 1.一天5次,活动持续23天,不想打的广陵王可混低保,打到差不多每天一键扫荡5次就行,单次140积分和220积分最后也只差不到300白金币(具体看主页积分收益贴),当给密探多洗了三次命盘[捂脸R] 2.基础分数20,第一次进去勾选[全选]有125加成,结算积分=125+20=145积分。 打过增加新词条,单次积分最高增至185积分,词条积分超过150(即结算积分到170)会开启新词条单
傅融鸢记「农家乐」分歧点-结局剧情攻略
如鸢明天更新傅融的鸢记活动「农家乐」,这次剧情的结局以温馨和搞笑为主 一共两组分歧点,第一组2个选项,第二组3个选项 以下是攻略与结局推荐: 1️⃣【村子有秘密】-【有金色的光】,达成结局【灿金梦】 2️⃣【村子有秘密】-【有银色的光】,达成结局【共工灾】 3️⃣【村子有秘密】-【有五颜六色的光】,达成结局【山鬼邀】 4️⃣【村民最可疑】-【选择左边的路】,达成结局【镜中影】 5️⃣【村民最可疑】
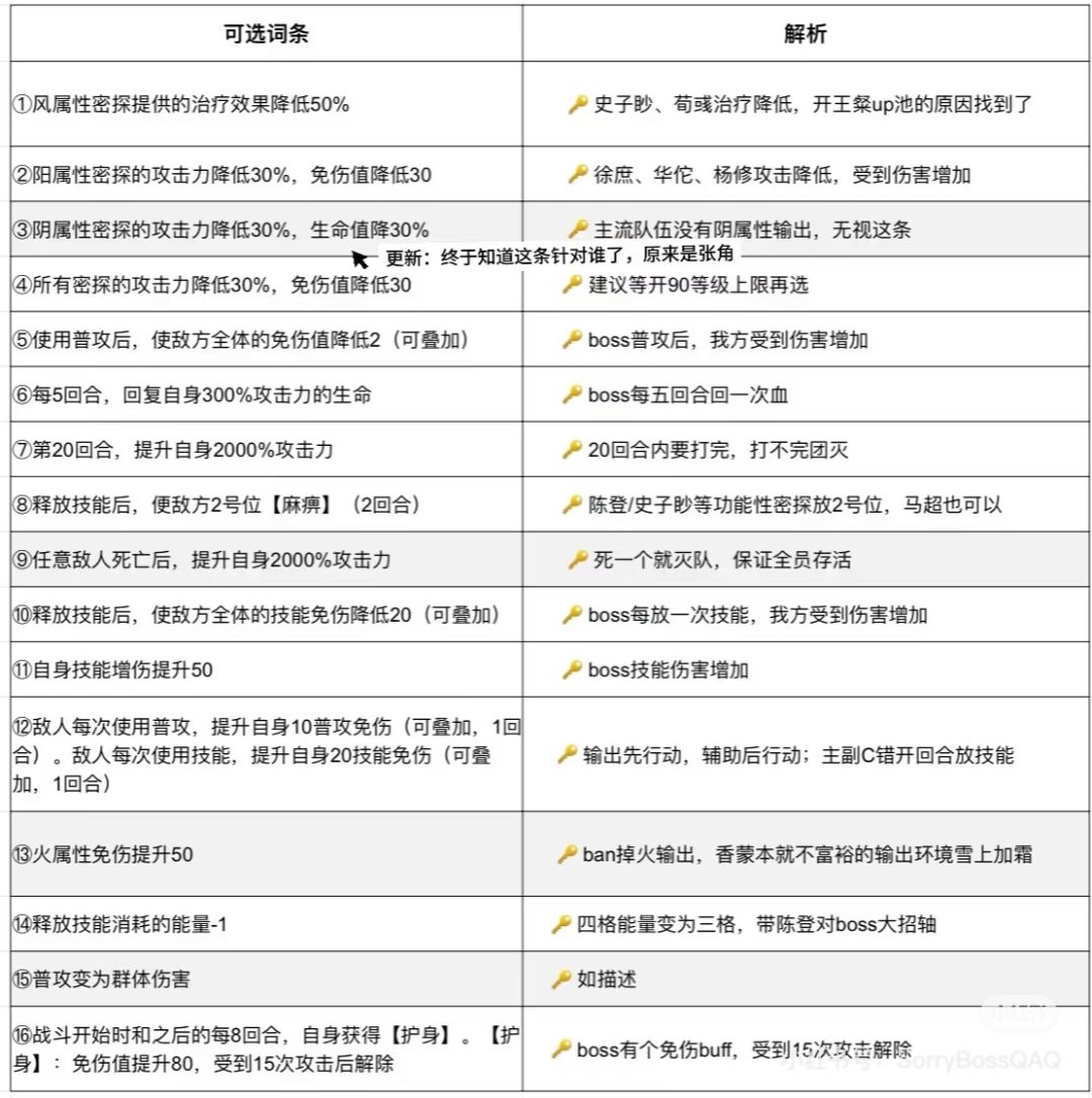
如鸢最新活动攻略:白鹄行动 无粲不赌
#如鸢攻略征集 #如鸢攻略征集 其实大家也不要焦虑195星和210星也就是两个善恶簿而已。195选阳属性密探200选所有密探210两个都选。剩下两个永远不要选等90吧。 命盘练度参考图内(195可以比我低得多)下面说打法: 颜良队长钞放二号位荀彧四号位 1-2回合:5A练度低一般默认颜良先 A 且全程平 3回合:防御荀或技能其他 A 4回合:陈登徐庶大招其他 A 5回合:练度低的话徐庶的一星
如鸢公测聊聊优缺点②(欢迎讨论和指正)
#如鸢归鸿公测 #如鸢 三.密探养成:除了前期开荒需要把资源平摊给要养的密探,中后期都不建议平摊资源养成。 养好一个密探需要:等级,修为,化级(升星),命盘星石(装备),漆园蝶缺一不可。 等级修为没啥好讲的,都需要体力扫荡获得材料。 ①化级: 1.就是叠卡升星,代号鸢机制分割主要在一二星,也就是大多二星完全体。 2.据点三星情报,据点寿春和密探传闻都可以获得密探碎片,正常情况一个月就能升到二星(
如鸢仙陨活动预告攻略
这次写了两份密探练度建议 p 4是给想打过困难难度的殿下 p 5是给只想打完普通难度的殿下 这次活动打完困难难度只比普通难度多一个头像框,噩梦难度没有多余奖励,大家按需要选择就行了 ❗不要急着开困难难度的关卡,先把所有的普通难度关卡打完了再开 ❗如果需要扫荡,先扫荡有未获得的道具的关卡 ❗如果不能保证全勤的殿下,需要用白金币买盘缠 ❗由于盘缠到达上限就不再回复,建议各位殿下上午、下午、
如鸢11.7更新仙殒活动体力计算攻略 仙殒也是左慈的相关活动,而且是左慈个人线非常非常重要的一环,推师尊的宝宝千万不要错过这次剧情🥺🤲🏻 很多宝宝来问关于【要不要花白金币买体力】,这篇攻略主要是就来回答一下这个问题~ 这篇攻略算得比较粗略,因为无法计算每个人扫荡需要多少次才能拿到藏品,所以只做最基础的计算仅供参考! 先说结论: ⭕️剧情全通基本上不需额外消耗白金币 ⭕️想拿全头像框+称号+剧情,建
燃犀照夜活动攻略,机制讲解,推荐打法
叠个甲,勿喷,本攻略仅是推荐,写的不好勿喷 目前来看零氪也可以拿满前三关奖励,但是不要练错人物,资源就那么点,别抽个人物就培养, 推荐培养人物, 输出:香香,杨修,马超,张辽,阿婵,吕蒙后备人选(二星贾诩必养)(郭嘉) 肉盾:郭解,颜良,孙权 妈爸:王璨,狮子, 辅助:陈登, 1,第一关,残恒,推荐等级30-50级,两个首领 通关,奖励8个专票 这一关没有特除机制,也是最简单的一关,这关没啥说的应
如鸢‖三千宇宙活动攻略
[表情_猫咪举手][表情_猫咪举手][表情_猫咪举手]今日已更新,整体看下来这次活动有所调整老样子省流看👀图解 详细解读如下: [表情_+1]活动共计15天,每天上线可拿5本书📖=《量子力学》,共计5*15=75本,开始只打新剧本,不要扫荡喔😲每次开启剧本或者扫荡都都需要消耗1本书📖 [表情_+1]每个新剧本有三种难度,三个难度首通共获得360蓝币(官方名字叫《微尘》),蓝币可兑换物品,我算了下不
限定星图搭配看这里👀
如鸢除了半周年庆活动,后续还会更新限定星图哦,各位殿下记得提前规划资源了(最近武曲池子快结束了,各位殿下不管主星还是辅星最好捞2-4颗星石备用,最次也要各备1橙星➕n紫星将就用着,后期再轮到星图的时候再下和分解紫星哈)📝 #如鸢半周年征集 #如鸢
【如鸢 春山重重】心纸居装修 活动氪金详解
#如鸢 #如鸢攻略 #如鸢攻略征集 #春山重重
燃犀照夜活动剧情不在当前主线世界
有友友问我,燃犀照夜的剧情应该放进哪个时间段? . 这里也说一下,燃犀照夜是三千宇宙中的if线,并不发生在我们的主线世界中哦,可以看截图,这是燃犀照夜的开场词。 . 燃犀照夜里刘辩还在位当天子,董卓当权; 而在主线世界中,这个时候广陵王还没有正面见过袁基(虽然他单方面见过你),左慈还在闭关,也尚未遇见孙策。 其他冲突也不少,千万不要记混了hhh 题外话:三千宇宙设定用起来真顺手啊,真是“遇事不决,
新活动58级双BOSS打法新思路~~冷门
阿婵队长固定。 山贼带一个奶。注意站位。2火4地固定位。 然后各打个克制属性的。哪个先死再帮打另一个。死掉其中一个后,一定要先手非克制属性,后手克制属性,可以消数字。 我是单攻原始香。原始权。所以阿婵组很快打完了。香香组,孙权凑数的,输出好低[表情_石化]马超阿婵回触发羁绊,输出高一点点~ 信徒全力输出。 大招留着信徒出盾条在放。全力破盾。也许你们可以试试陈登。但是我没练度也没洗命盘。。张辽这个1
加载中