首页
排行榜
发现
云游戏
PC 游戏
动态
发布
论坛
TapTap 制造
聚光灯 GameJam
开发者中心
创作者中心
下载 App
下载手机 APP
扫码下载
Android APK 下载
版本:v
App Store 下载
版本:v
下载 PC 版
Windows 版下载
版本:v
下载 TapTap
TapTap 手机 APP
扫码下载手机App
Android APK 下载
版本:v
App Store 下载
版本:v
TapTap PC 版
Windows 客户端下载
版本:v
详情
评价
391
攻略
论坛
全民江湖
热门攻略
综合
新手攻略
兑换码
全民江湖攻略
进入游戏后做新手任务升级,在前期升级阶段,10级后立马组队打怪(这样只要没有换地图,你回城交接任务时,同样能领取到经验),多组一人多百分之十的经验值,组满八人最好(最好是八个朋友一起玩最好),增加百分之八十的经验,这样升级快,有q的大侠可以购买草心丹(每天一颗),这样确保等级的快速提升,等级达到宠物任务时 ,把任务做了领取宠物(宠物任务最难的是+8的武器,这个就得靠人缘了,再世界频道找人借,用了还
全民江湖兑换码
🎁礼包福利:gzhpnyqmjh1 兑换码:QM6662 兑换码:QM8883 兑换码:VIP6664 兑换码:VIP888
全部「综合」的攻略
如何
维护攻略
?
申请成为论坛版主,
帮助开发者一起维护攻略
申请版主
以下内容更新时间:2023/10/10
常用攻略合集
玩法攻略
装备攻略
其他增益
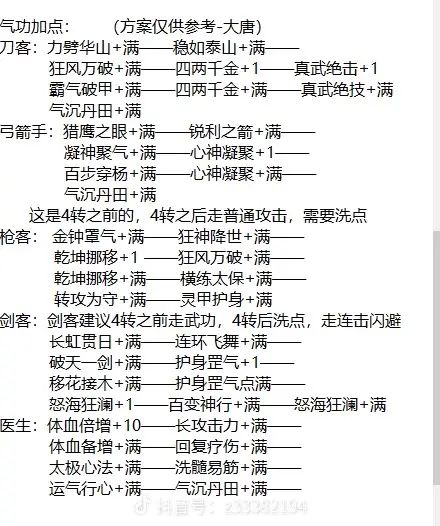
武功攻略
江湖图鉴
刀客装备
剑客装备
枪客装备
弓手装备
医生装备
翅膀披风
坐骑图鉴
灵兽图鉴
日常道具
已经到底了
论坛