【魔境迷宫大冒险】2月14日公测预告
【公测时间】2025年2月14日 上午10:00 【公测礼包】有效期:2025年2月14日 ~ 2025年2月28日MJMGDMX、魔境公测、魔境666【抽奖活动】1.参与方式:请关注游戏并在本贴下方评论区许愿2.开奖时间:2025年2月22日22点22分(自动开奖)3.抽取奖品:充值代金券*500 (有效期截止时间:2025年2月28日0点)【公测签到】点这里——>公测签到活
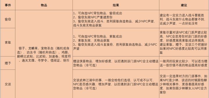
游戏最全攻略【攻略征集】
测试接近尾声,期待下次测试或不删档,闲来无事写一篇比较全的攻略,第一是自己记录下方便后期玩的时候看下,第二是帮助以后的新人如何玩这款游戏,初步了解这款游戏。游戏测试评价:极致轻松护肝,养成资源特别丰富,目前玩过很多款类似游戏,这款游戏资源最丰厚,福利最好的,这款游戏独有魅力,玩了就停不下来,白天上班想着它,晚上睡觉想着它,也许这就是一款好游戏的魅力吧特别是独有的骰子玩法,让枯燥无味的主线变的
「春意跃动·欧气集结」——TapTap春日奇遇限时抽奖
🌱 「冒险者的春日邀约」春雷惊蛰,万物复苏,TapTap论坛的幸运之泉也在此刻喷涌!即日起至2月28日,参与【春日奇遇】限时抽奖,用你的欧气点亮新一年的冒险旅程!无论是蛰伏的勇者,还是初入异界的萌新,这里都有属于你的惊喜彩蛋✨🎨 指尖轻触,欧气自来!这个春天,见证你的高光时刻🌟【抽奖活动】1.参与方式:请关注游戏并在本贴下方评论区许愿2.开奖时间:2025年2月28日20点00分(自动开
#攻略投稿#实践出来的推图攻略 推图:活着+输出+装备活着: 蓝色选择击晕或者闪避,实践击晕更好用输出:选择一切与玉峰针有关的技能,包括伤害、概率、数量,最有效的输出装备:红色技能一定选择瞒天过海,非常重要,快速更新你的准备提升战力然后其他技能你想选啥选啥吧,输出连击、暴击,苟命还可以选吸血我们区可以看看第二第三都卡25-9,但选玉峰针有关的技能,还能推的推图,与玉峰针有关的技能选满
【清明踏青·江湖有礼】回帖踩楼,赢百元豪礼代金券!
各位侠士久候!清明细雨洗江湖,正是踏青试剑时。值此节气,《魔境迷宫大冒险》特备「踏青赠礼」活动,邀诸位少侠共赴春山,以武会友,赢取百元代金券豪礼!✨ 活动时间即刻 - 4月10日🗡️ 试炼内容参与回帖即可抽取10个幸运儿,获得100元代金券兑换码奖励!(代金券4月12日前有效;)
【江湖春樱会】仗剑赏樱,共赴花朝!参与回帖赢百元代金券
【江湖春樱会】仗剑赏樱,共赴花朝!参与回帖赢百元代金券活动时间:2025年3月17日-3月23日回复本帖将抽取10名麒麟儿奖励100元代金券(可购买游戏内任意付费礼包)兑换码!春樱漫舞,江湖再逢!值此樱花盛放之际,诚邀各位侠士执剑赏樱、论武交心回复本帖将抽取10名麒麟儿奖励100元代金券!回复本帖将抽取10名麒麟儿奖励100元代金券!
全新限时活动【万仞山河】震撼开启!(回帖抽取百元代金券)
更新时间:14:00-15:001. 新增了万仞山河活动(每天晚上21:30-22:00分开启)2. 延后的产业建筑开启条件3. 修复了部分珍宝描述错误问题4. 增加了游历关卡数量上限5. 修复了某些技能最大层数限制错误问题6. 大幅提升了丹青作画速度回复本帖将抽取10名麒麟儿奖励100元代金券(可购买游戏内任意付费礼包)兑换码!
《江湖春雨润剑心》踩楼抽取100代金券
《江湖春雨润剑心》踩楼活动谷雨携春露入世,正是江湖焕新时。值此节气,传统节目抽取100代金券活动再次开启啦!~~~活动时间:4月17-4月24日活动方式:回复本帖即可参与抽奖,活动结束后抽取发放100代金券兑换码!(有效期至4月30日)诚邀诸位共话江湖春雨事。
「她的高光时刻·女王驾到!」TapTap 3.8女神节专属抽奖
🎮 「致每一位冒险中的她」在游戏世界里,你是披荆斩棘的战士,是运筹帷幄的指挥官,更是书写传奇的主角!即日起参与【3.8女神节专属抽奖】抽奖,用你的热爱与勇气解锁惊喜!无论是独行侠的飒爽,还是团队中的光芒,这里都有一份为你定制的喝彩!点击指尖,定义你的闪耀勋章!3月8日20:00,让我们共同揭晓:**谁是最受幸运女神青睐的玩家?**活动时间:3.1-3.8 | 开奖日:3.8 20:00
起号攻略(零充)
这款游戏我玩了将近一个月拉,从测试开始玩,对游戏的玩法也算是了解的差不多拉。零氪起号主打发育、合理规划银子和资源分配,游戏是好游戏,玩的很舒服,下班打打活动,上班摸摸鱼,很休闲自在游戏每天产出银子大概2000-5000银子,日常够用,材料产出是毕竟多的,主要是依靠鸡腿跑图奖励,白嫖核心是要把银子和材料合理分配使用,不要浪费,本次就讲下如何使用这些资源(1)每三天的活动“侠侣活动”“武功活动
空空如也
也许宝藏只是换了个藏身之处