我想问一下,这个买了后在steam上能下载正常玩吗?怎样去下载啊
游戏开发者一定要玩游戏!《帕鲁》开发商招聘要求Steam游玩纪录
《幻兽帕鲁》开发商Pocketpair发布特殊招聘要求,要求潜在求职者提交Steam个人资料截图,明确表示无Steam游戏经历者无法通过简历初筛。CEO沟部拓郎在推特解释,游戏设计岗候选人需提交Steam游玩时长记录,面试中会针对其游玩时长最长的几款游戏,询问设计机制、设计初衷及同类游戏对比特点等问题。Pocketpair直言,正在寻找真正的Steam游戏玩家加入开发者团队。#主机单机 #主机
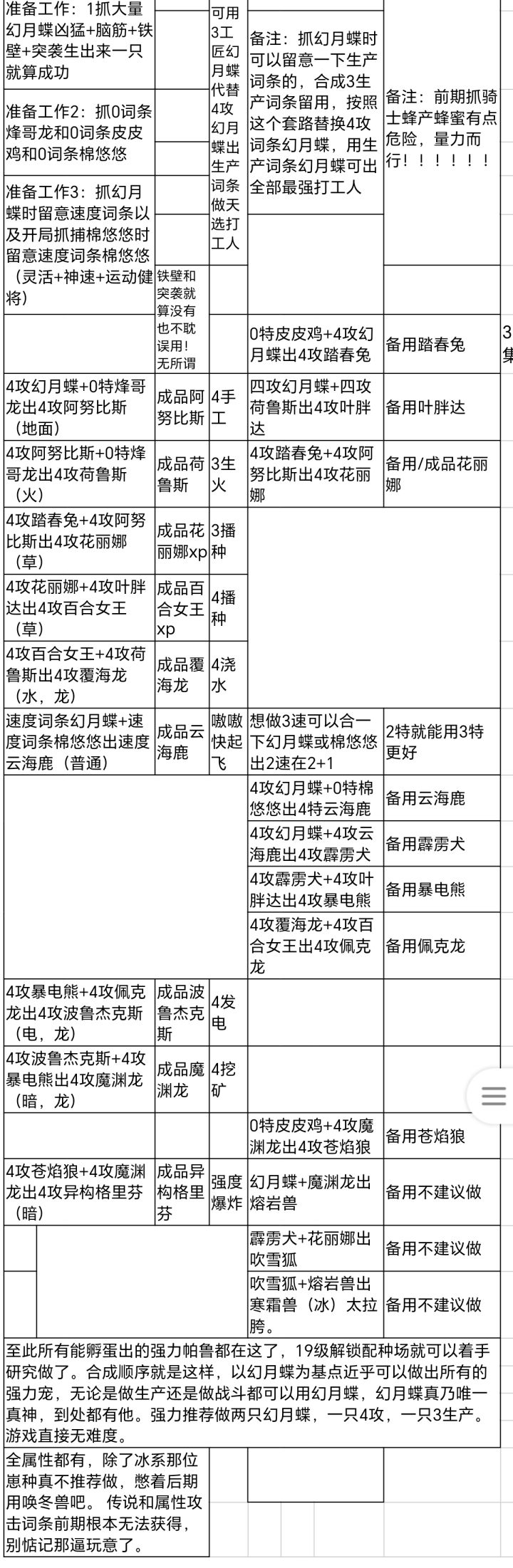
幻兽帕鲁-萌新攻略-基础知识 2.0
一、工作技能篇二、其他技能篇(属性 掉落 技能 等等)
一贴告诉你词条和个体值怎么继承
词条继承:从父母所有词条中随机抽取,重复词条不会提高概率。金词条,红词条,白词条继承概率一致。词条继承概率:40%一个,30%两个,20%三个,10%四个,继承未满四个时60%概率出新词条。个体值继承:继承的个体值从父母攻防血中随机抽取,1/2概率一个,1/3概率两个,1/6概率三个。变异个体是0-100随机值,boss或闪光✨个体值下限为50。结论:4+4,3+1,2+2,4+0
可以和朋友开黑抓宠、建造、种田、战斗!
游戏名:Palworld 幻兽帕鲁平台:steam、XBOX―――――――――玩法:抓宠物+建造基地+种田生存+挑战BOSS,抓宠获取大量经验值,升级后解锁新的科技,从弓箭到手枪再到步枪,提升自身实力,最终挑战强大的塔主,另外,目前最多支持32人联机。核心:游戏的核心就是帕鲁,各方面都需要用到帕鲁,生活方面:抓到帕鲁后可以放在家里干活,例如砍树、挖矿、种
帕鲁奇葩招聘 不是玩家不要!
想加入《幻兽帕鲁》,还得证明自己是个热爱游戏的玩家大的出现啦家人们!《幻兽帕鲁》的开发商Pocketpair最近公布了一条相当有趣的招聘要求,引爆了网友们的讨论。据悉想要加入它们游戏设计岗位的求职者,必须得先证明自己是个热爱游戏的玩家(例如提交自己的Steam游戏库截图等,但最好还是提供Steam相关证明)就算官方人员解释了这一看似苛刻的要求(大致就是“真玩家”才能做出有趣的设计),但这种“
《幻兽帕鲁》招聘,需提供Steam游玩纪录!
《幻兽帕鲁》的开发商Pocketpair近日公开了其招聘流程中的一项特定要求。公司首席执行官沟部拓郎表示,应聘者需提交个人Steam账户的游戏游玩历史截图,没有Steam游玩记录的申请人将无法通过初步筛选(如图二)。同时在后续的面试环节中,考官会重点关注应聘者游戏时长最长的几款作品。面试问题将围绕这些游戏的设计机制展开,例如要求候选人解释特定设计被采用的原因,并分析该游戏在同类型作品中的独特之处
这正常吗❓应聘要提供Steam游戏记录❗❗❗
1月23号,《幻兽帕鲁》开发商Pocketpair的CEO“沟部拓郎”分享了公司招聘的要求:求职者须提交其Steam上的游戏时间记录截图😂“从未玩过Steam的人,将无法通过简历筛选。”同时,求职者会被询问其游戏库中最常玩的游戏,以及该游戏与同类型游戏相比的特点是什么。Pocketpair需要招聘的人,既要是steam游戏玩家,也要是游戏开发者。这应该是很正常的要求吧,总不能跟国内某些游戏厂
任天堂正式宣布起诉《幻兽帕鲁》开发商
在 2024 年 9 月 18 日,任天堂在东京地方法院提起专利侵权诉讼,要求对 PocketPair 进行侵权禁令和赔偿。任天堂指控《幻兽帕鲁》中的多个设计严重侵犯了其专利,尤其是游戏中的“幻兽”与《宝可梦》中的生物极为相似。《幻兽帕鲁》自 2024 年 1 月发布以来,虽然在 Steam 上获得了超过 27 万条“特别好评”的评价,但其设计却饱受争议,尤其是与《宝可梦》极其相似的外观引发了
任天堂和宝可梦公司宣布起诉《幻兽帕鲁》!
任天堂和宝可梦公司宣布联合起诉《幻兽帕鲁》开发商Pocket Pair,认为后者侵犯了任天堂的多项专利,要求对方停止侵权行为并赔偿。这纸通知中没有提到具体的侵权细节,不过以东半球法务部的战绩而言,震慑力已经足够大了。======更新:Pocket Pair作出回应:将针对侵权索赔启动法律程序和调查,不清楚被指控侵权的专利具体有哪些,不得不将大量时间花在与游戏开发无关的事情上,很遗憾。#幻
空空如也
也许宝藏只是换了个藏身之处