首页
排行榜
发现
动态
云游戏
PC 游戏
论坛
创作者中心
开发者中心
聚光灯 GameJam
发布
下载手机 APP
扫码下载
Android APK 下载
版本:v
App Store 下载
版本:v
下载 PC 版
Windows 版下载
版本:v
下载 TapTap
TapTap 手机 APP
扫码下载手机App
Android APK 下载
版本:v
App Store 下载
版本:v
TapTap PC 版
Windows 客户端下载
版本:v
门派攻略
加载中
关于新门派任务
本来看的一套时装4000金我以为xf疯了,出个双倍金条不把玩家当人了,后来仔细研究一下这个悬赏,发现我确实骂过了,不多哔哔,直接放结论,每天需要把两次金三次紫都做了,加上买三次次数做蓝,每天有630 。18天可以换对应门派时装,我因为做了一个贡献50金条的任务,加上前面不知道金紫有次数限制刷新了四次,所以花了100金,每天按这个算大概要1800金,具体肯定有波动,因为刷新是很容易省下来的,但是那个
门派玩法 (游戏内公告搬运)
游戏版本2.1.8版本为门派玩法第一版,当前版本门派称号(即狗牌)与门派玩法互不冲突影响。 门派任务NPC由各门派成人榜排行第一的玩家暂领。若当前没有门派成人榜排行第一的玩家,则会出现特殊npc暂代 门派任务: 八大门派弟子可在掌门旁NPC处接取完成门派任务,获得门派声望和贡献。 八大门派弟子只能完成自己门派的门派任务。 门派任务每日刷新,任务会在次日清除。 快速完成: 门派任务可以通过消耗银两快
门派武学升级建议 (少林寺篇)——强烈建议策划来看
少林寺 门派晋级佛教 门派由来:由少林寺晋级而成 门派掌门:如来佛祖 门派武学:外功:真·如来神掌 内功:大日如来真经 轻功:腾云驾雾 入门要求:9w金条铸造大佛,60岁以上(手持老年证),学历大学以上(400读写),每月上供(交学费)(具体)。 入门剧情:满足以上条件前往方丈处对话 内容 你:方丈我这修佛也那么久了,为何还不成佛 方丈:佛度有缘(元)人你可明白? 选项:A:明白(入门) B:不明
理论上最快拿完所有门派绝学的方向:
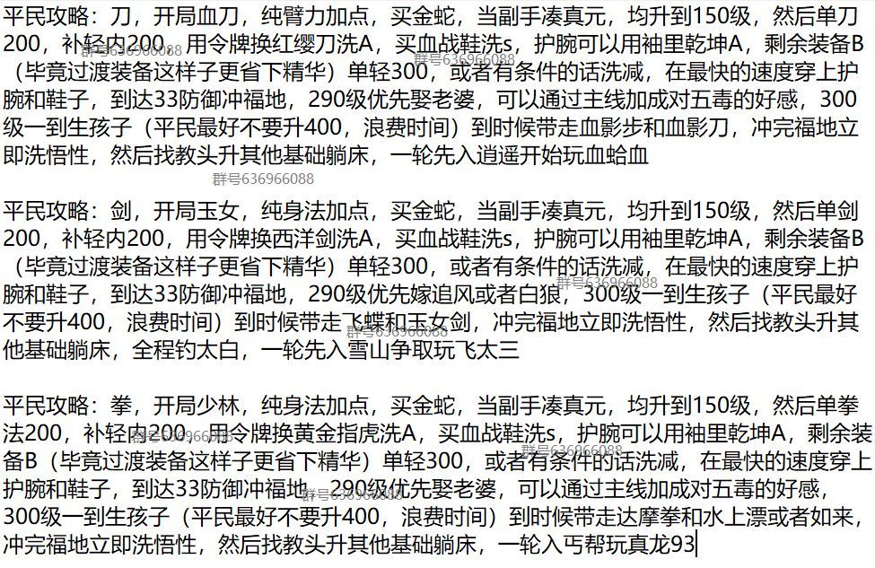
理论上最快拿完所有门派绝学的方向: 男:主玩拳 福地内功:九阳 未轮:少林→五毒 少林和五毒前期打福地很强,可以达到标准后让别人帮打福地。300级基础拳内轻,有金蛇,最高能躺4.6w+真元,实际躺40260真元加点2.5/1.3/2.2/3.1轮回,带走达摩拳法+万毒手 一轮:丐帮→逍遥→伊贺 先去丐帮的好处是真龙刷好感+龙爪+亢龙太费时间,丐帮出师后不散门派内功,真龙可以以后再拿。一轮应该可以拿
进阶门派称号修炼加成收集帖
4-10名的称号加成好像和普通门派称号一样,都是20%。第一名据说是25%,大家有相关信息的可以来交流一下
关于萌新的门派选择
前序 首先这是一个萌新对刚入坑迷茫不知道选择什么门派的小小建议贴~ 1.首先要明白加点是什么,加点属性分别为 ①臂力:是为增加攻击、格挡、少量生命的一项属性,有些武学受臂力加成伤害。(没有特殊加成的武学一样是这个,有特殊加成的有兲、菠萝) ②身法:是增加闪避、和影响战斗过程中逃跑成功率的属性,也会对有些武学或者技能有加成。(雪山门派,玉女门派等等) ps:身法不影响技能命中率,不然就不会有雪花六空
超硬核分析新门派
火焰刀鸠摩智有了。 黯然掌杨过有了。 化骨绵掌东厂应该不会出(主要是绣花针已经放出来了本来绣花和辟邪不出来的话我甚至怀疑日月神教或者东厂) 弹指神通黄药师单独开一个桃花岛不可能因为黄蓉和郭靖都在丐帮。 六脉凌波也有段誉了。 那么只剩下反两仪刀法和独孤九剑。这两个都是华山的。本来剑冢还在的时候会和独孤求败相关。现在顺天府没了。那么大概率放到华山的风清扬令狐冲哪里。反两仪刀法是在华山派绝学的。 作为一
门派彩蛋任务
进阶门派锦衣卫入门任务答案
说真话的人:厨子 凶手:管家
【攻略】门派广场玩法说明
在每天中午12:00~13:00、晚上17:00~19:00,最高武学达到100级的各位侠士可前往【门派广场】(可在右上角地图查看入口)进行练功。 门派练功可以在保留躺床修炼的进度上获得额外奖励,每周最多获得4个小时的额外奖励。 练功时间结束后,再次进入门派广场,可以领取与等级相匹配的额外奖励(折算为混元丹)。每个练功时间段结束后会自动退出门派练功状态结算此时段奖励并转入普通练功,下一个练功时间开
T0门派,血刀门攻略完整版!
在这门派傲立,高手辈出的武林之中,有着这样一个门派,一个以高爆发、强反击为优点的门派-血刀门…… 今天,咱们就出一个关于血刀门的详细攻略,将分为前、中、后期来讲。(话不多说) 正文开始: 前期分为属性加点、武学介绍、入门任务、前期玩法、打龙、装备以及注意事项。 属性加点,血刀们的加点区别不打,大多是加臂力。 我强力推荐6111,这个加点能突然血刀极致伤害的特性,不过有些瞎,但是!打龙和日常很好,所
门派t表
目前t0是青龙坛和黑风寨 我相信没有人反对吧 t0.5当然是我大太稽和大伊贺 最强挡挡剑,格挡可不是开玩笑的 八门附体,一脚给你揣出结局 还有索隆大大的三刀,三千世界 t1肯定就是玉女小姐姐 各种调教剑法,双剑合璧 t1.5那就是少林光头和五毒加上雪山拖油瓶了 这三门派可以暴走的三巨头,以恶心,续航 ,下毒闻名暴走 什么?你说血刀去哪里了? 什么垃圾门派,建议新手别选,垃圾门派,要伤害没伤害,要续
前期发展以及门派选择攻略
此文为全方面为萌新提供指引,希望读到此文的萌新可以避免走弯路 一、出生 出生选项前两项只决定外貌,如果不在意美丑可以不选,但第三条,也就是属性一定要选,针对自己的玩法去选择加点,一定不要社会主义平均加,也不要乱加!(具体加法与套路看后续门派选择)如果开始没有金条又不想充值的白嫖党,可以进游戏攒金条然后上吊回来买。(十分重要,一定要买,相当于一百级基础属性。游戏福利较多,如有特暗金条保够,一秒转生)
加载中