空空如也
也许宝藏只是换了个藏身之处
64平方公里开放世界 “遇见.圣魔传” 综合介绍
感谢小伙伴们的支持!QQ3群 1084143465 (此群比较活跃,很多萌新,问题讨论)QQ2群 530754329 (此群相对活跃,建群稍晚)QQ1群 728352345(已满 不活跃,有非常多的大神级肝帝,特别是管理员都有肝帝玩家出身,非常低调)苹果用户可以搜索"遇见圣魔传"下载小提示:可以把怪引到下雨地,有概率打雷劈死,可以捉奸,可以去考试,可以种植捕鱼捕猎喂宠物...整体上剧情
无缝开放大世界 【大型更新】 | 预告
各位小伙伴们,"遇见" 大型更新预计 6月30号, 是游戏三年中的第四次大更新 (最初28M,46M,96M,292M,300M??!) ,这次应该也是最大的一次更新!弱弱的说下, 6月30号大更之前满战力的和每个区的前三名分别可以获得带属性的定制称号。另外全服前50名的小家伴侣可在英雄山向所有玩家展示!6月30号 更新内容大体如下:1. 角色等级开放到50级 (当前45级的版本这半年多早被大
弱弱的说 带 "宠物不育检查" 功能 的稳定版本终于更新了
宠物不孕不育检查有了,临时氧气瓶有了,捕猎种植切后台也计算时间了,另外怪物不乱跑走位了, 发热卡顿好转了...这些都是在小伙伴的建议下修改了,在这里谢谢玩家策划朋友们...现在最新版本7.5 版本终于稳定了,新版自带了很多福利哈! 期待大家再次体验! iOS审核中...为了表示这些天的歉意,准备了一些礼物: 100大瓶药水,100块面包,50个复活水 礼品码:12345678 另外每日礼包码:
开放世界单机游戏 【每日签到】领好礼
拥有无上魔力的魔石在空中炸裂,碎片携天火散落到世界各地。受魔石碎片腐蚀影响,衍生魔物无数,遗落大陆再起灾祸。作为暴雪城勇者守卫军的你将从重生之地开始,寻找伴侣跟孩子,加入暴雪城守卫军,检查主城据点,寻找构建世界的五种元素。为自由与暴雪城而战,用你手中的剑击穿所有的信仰。勇闯西域,地狱之神、九柱之神都将无法阻挡你前进的道路。勇士拿起你手中的剑,为你守护的人拔剑而战。新的征程,新的圣魔传,我们终
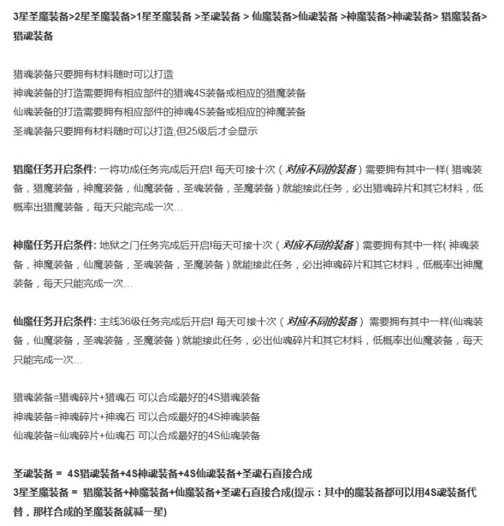
怪物掉落表及攻略
副本奇遇洞穴猎魔神魔仙魔怪王地狱之门无尽地狱每日BOSS1-14级主线及野怪14-40级主线及野怪世界地图
春天带上宠物和他(她)一起去看花观海...【内含攻略】
春天阳光明媚,和你心中的那个他(她)一起去看花观海吧!最新版本 8.9.2 可无限刷BOSS小伙伴制作提供的攻略图游戏近期更新日志如下:版本 8.9.2 04-071.增加无限挂机BOSS选项,怪物死亡后自动刷新2.增加关闭移动,打怪时的自动保存选项,改为手动保存,提高流畅度3.增加伴侣乔装异性的皮肤4.复活水可卖5.增加抽奖界面更新倒计时6.提高仙姿纤魔和龙头金刀属性7.
开放世界游戏" 遇见" 【更新日志】
版本 8.8 (88) 1.后期洞穴支持离线挂机,偏放置2.钻石,水晶,猎魂石,神魂石,仙魂石,圣魂石种植3.种子怪物可掉落4.去掉不能点击屏幕限制5.去掉洞穴次数过多限制6.增加装备加锁数量和修复锁消失问题7.增加圣魔三头龙怪,掉终极翅膀和猎魔双戒指8.提高圣魔武器和铠甲等属性9.下架与增加部分时装,调整时装属性10.提高哮天犬的捕捉概率和属性11.后期洞小怪减弱,BO
【福利领取】 【致2019】 【新版攻略】
一年将尽夜,万.里已归人。2019成为过去, 2020的美好生活在和大家招手。回望各位在《遇见》中度过的一年亦或曾短暂的驻足, 都给我们留下很多值得被记录的回忆!2019年很感谢TapTap的推荐,遇见了很多的小伙伴,又感谢小伙伴们的建议和反馈,让《遇见》不断的完善。 2020年1月又一次较大的更新,现在已更新了80个版本,也由原来最初的28M,变成了现在的280M。TapTap更新礼包码:1
这片一望无际,辽阔的大陆欢迎您的到来
这边大陆经过无数次的践踏与修整,终于迎来春暖花开的季节......欢迎英雄的您重踏这片土地...遇见第86个版本,更新日志1.增加挂机自动切换角色刷资源功能2.增加装备锁3.增加背包分类显示功能4.增加雪熊和魇龙宠物宝宝,雪熊王和魇龙王掉落5.增加无限传送卡6.增加隐藏翅膀选项7.增加大地图上材料等显示8.增加第五只宠物使用9.增加默认使用笼子数量为4个10.增加可自定义标
【更新版本】【遇见BUG】
各位小伙们,遇见又双叒叕更新了1.增加魇龙王,羊头王,雪熊王 低概率掉落仙魔装备2.提高猎魂石数量为原来的5倍3.降低金币商店钻石价格为原价一半4.采集成就奖励采集技能书5.修复抽奖闪退6.宠物批量喂养数量可调整7.提高充值获得的挂机时间8.地狱过关会造成卡界面只有强退问题9.地狱过关宠物血满10.宠物出生在背包里11.配置面板中加上解除卡死按钮12.属性界面显示个人战力1