简明易懂新手攻略~(竞赛选择、布局)
一周目要点:开局身份不要选杂工!!!!游戏新手引导过后,对照图片直接布局,如图先确定招募住户:8花匠,8农民,8奶农(嫌弃麻烦就24杂工,但最好不要这么来…杂工培育对应农产品很难有高评级,直接影响大赛竞赛、进而影响开地皮和升级商店的进度)先布置右边,从图片底部向上看依次是:房子占两行+农田两行或动物两行+摊贩占两行+长椅+行道树+长椅🌟🌟对称布局🌟🌟接下来是摊贩+农田+住
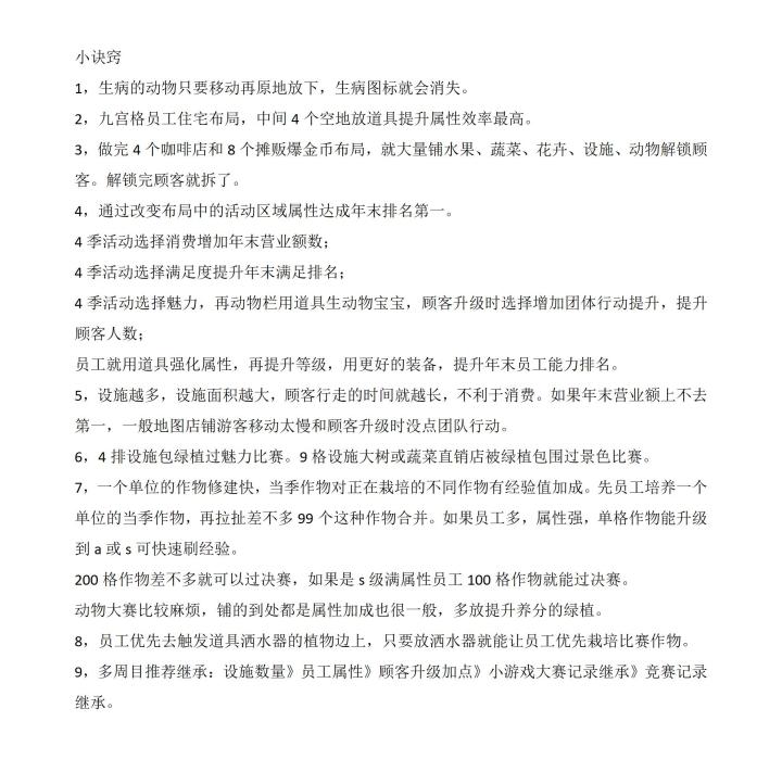
新手须知(血泪教训)
求生欲!!!本帖混合个人经验和多位大佬经验贴,是个整合贴(简单版) 道具使用(图1 2)3个相同道具(信箱/独轮车/煮饭套装)一起使用有加成,配合(水桶)使用更好(住所)建口字形,一套道具一次加八个员工的数值(注水旗)游客增多+(优胜锦旗)游客消费增加=月收入增加竞赛有点靠玄
第一次玩这种像素类型的游戏
这个氪金严重吗?因为第一次玩这种不太了解
最强开局→布局设置
先放图吧。此布局是之前有位大佬提供的,不过他一直没有制作布局图,所以这次我来发好了这里放原链接这个布局强就强在堵门槛,快速让游客进进出出,一周目的第6年就可以有很高的回报了,从此以后金钱不再是困扰!相当给力!游客等级率先选择团购和走的快。玉米和苹果以及猪升级互动商店到4级出现,亲测摊贩最赚钱,而玉米苹果猪向日葵这四种东西对摊贩加成多,摊贩是需要蔬菜照片兑换的,前期可能无法及时兑换出来,可以使
2022年最新大型攻略,手把手教你一周目直接S通关
本攻略集结贴吧tap各种攻略,非常精简,一路通关先说说简单介绍:1、游客,景区全部魅力越高,来的人越多。魅力基本上全靠树木加椅子。2、种植,只要不移动和拆除,那么品质就不会被重置。3、工人,建议从开始培养,这样薪资少,培养到200属性转职s级 搞好装备,大概能满属性。4、竞赛,基本上单种植单项品质都200以上,百格就能通关。5、大赛,能打就打。6、没有了自由玩耍的乐趣,可以先尝试不用
《像素牧场物语》布局攻略
#像素牧场物语 #开罗游戏 #开罗游戏布局
多≥2周目,点亮所有商店产品布局图
首先感谢之前所有大神提供的攻略贴ง⍢⃝ ᐝ这几天再次刷了下游戏。因为之前所有大赛竞赛,员工职业都刷到顶了,于是开始挑战点亮所有商品:深绿摆树一类粉色摆花浅绿摆蔬菜橘色摆水果白色数字摆动物紫色摆设施或树皆可(紫色格子一共227个,为了解锁260个设施的顾客,建议拿来摆设施,最好是性价比最高的椅)注意:1. 图的左上角和右上角可以随自己喜好改造,左上角比如要刷员工属性的,改成九宫格等
《像素牧场物语》一周目轻松速通S攻略布局
玩完一周目啦,写一下通关心得,我玩得还是有些松散,然后冲成绩很多懒得冲,如果把时间差抓准的,应该分会更高。P2:通关考核指标P3:开业前准备P4-5:摊贩赚钱布局P6:员工培养P7-9: 竞赛篇P10:大赛篇P11: 刷照片篇P12-13:冲成绩篇P14-16:刷顾客满意度
F员工不要扔
F员工一定要留着,培养F员工,后期工资很便宜,升到B级最多也就1000-2000(几百的也有),直接雇佣B级要7千-1万,我不懂雇了30多个,种花什么的数据好,但是一个月挣30多万,工资也30多万,一年下来钱都存不了,然后我又建房子,招F的围成一个圈,一次4个道具,考试升到B,在替换掉那些直招的,现在一个月总工资才2万多,数据比原先好,(感觉考不考试,都一样,F级三个属性150,B级也是150,不
【官方面对面实录】开罗运营小队面对面直播答疑汇总
大家好,开罗运营小队又准时每周闪现啦!ヾ(´・ω・`)ノ!这个月初,我们在玩家群内举办了首次【开罗运营小队面对面】直播活动,得到了很多可爱玩家的关注,期间也有不少小伙伴们积极互动,提出了长久以来一直困扰他们的关于开罗游戏、开罗运营小队、和开罗社的种种疑问,在这次直播中小队也都进行了回答~今天小队将当时大家关注比较多的问题和答复整理了出来,希望能帮助大家更好的了解小队,以及我们现状和规划~同
空空如也
也许宝藏只是换了个藏身之处