易玩(上海)网络科技有限公司
公司地址:上海市静安区灵石路 718 号 B1 北楼
注册地址:上海市闵行区紫星路 588 号 2 幢 2122 室
投诉举报邮箱:kefu@taptap.com
新密令【持续更新】
【更】&:2026.5.29更新以下2027.3.31过期迷宫太上皇(金币*50000)以下2027.5.31过期坏了坏了这下好了(电池包*1)好了好了这下坏了(黄金之罐*1)恭喜你被我恭喜到了(钻石*5)你害怕点我不正常(金币*300000)-------------------&:2026.5.15更新以下2027.3.31过期排队升天中(黄金之罐*1)
帮我选图
不知道玩什么了
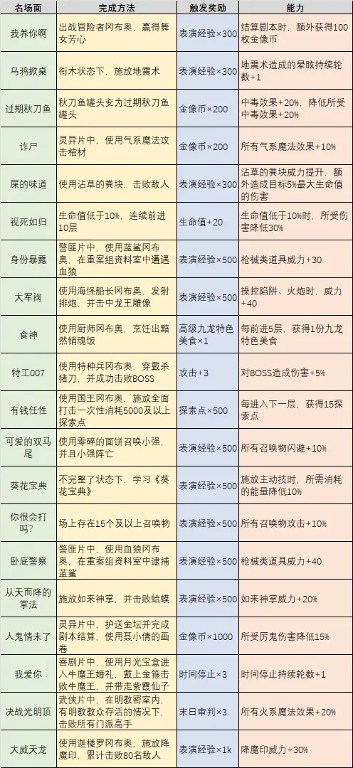
九龙影城中的一些出处电影,欢迎补充
我养你啊,周星驰张柏芝,喜剧之王,代入冒险者和小美。乌鸦掀桌,张耀扬,古惑仔系列,那就都别吃了,掀桌!过期秋刀鱼,金城武独白,东西上都有日期,秋刀鱼会过期,连保鲜纸都会过期,王家卫电影重庆森林。诈尸,一眉道人,僵尸叔叔,茅山系列,林正英,黄衣道袍,桃木剑也出自这里。屎的味道,食屎啦你!歌神张学友,旺角卡门。视死如归,董天宝钱小豪和张君宝李连杰最后决战,我命由我不由天,太极张三丰,童年回忆
我不想继续打了。。
大地之门太多了。
测试服
测试服现在还有四档的盟吗,平均每天有200的消费积分
【含密令】谁把二郎神的狗......
我是放牛我是放牛6号塔台收到请回复请速速寻找二郎神的狗郎哥现在很生气找不到?!【坏了坏了这下好了】哎?没事了!狗哥复活了
福利丨好朋友生日快乐!《不思议迷宫》TapTap十周年福利派送中~
亲爱的冒险者们~大家好! 不知不觉间,我们的好朋友TapTap迎来十岁生日啦! 作为一路相伴的伙伴,《不思议迷宫》当然不会缺席这场特别的庆典!这一次,我们也带着满满的都祝福,与TapTap一起为大家准备了丰厚的专属生日福利~点击参与TapTap十周年庆典吧! 超级福利空投开启!《不思议迷宫》TapTap十周年福利头像挂件、TapTap百万点券等惊喜福利正在派送中~ 别忘了4月23日还会上
新手选那个阵营
看论坛和贴吧都说前期金罐都赞着吗前期4阵营120抽奖励先全抽了还是先玩那个阵营把人抽的差不多再来弄其他阵营的120抽呢
这个换啥?
这里说的空间魔蜥是什么?在哪里获得?
空空如也
也许宝藏只是换了个藏身之处