首页
排行榜
发现
云游戏
PC 游戏
动态
发布
论坛
TapTap 制造
聚光灯 GameJam
开发者中心
创作者中心
营业执照
|
沪 ICP 备 16012525 号
|
沪网文(2025)0236-071 号
|
增值电信业务经营许可证:沪 B2-20170322 B1-20204119
|
广播电视节目制作经营许可证:(沪)字第04651号
|
内容安全算法 网信算备310112119986605230015号
|
个性化推送算法 网信算备310112119986602230017号
|
TapSight 智能问答助手算法 网信算备310112119986601240015号
易玩(上海)网络科技有限公司
公司地址:上海市静安区灵石路 718 号 B1 北楼
注册地址:上海市闵行区紫星路 588 号 2 幢 2122 室
投诉举报邮箱:kefu@taptap.com
沪公网安备 31010602009551 号
违法信息举报电话:021-60727072 转 3003
网上有害信息举报专区
上海辟谣专栏
下载手机 APP
扫码下载
Android APK 下载
版本:v
App Store 下载
版本:v
下载 PC 版
Windows 版下载
版本:v
下载 TapTap
TapTap 手机 APP
扫码下载手机App
Android APK 下载
版本:v
App Store 下载
版本:v
TapTap PC 版
Windows 客户端下载
版本:v
资讯
加载中
玩法介绍-坐骑系统
玩法介绍 玩家可乘骑坐骑在各个地图中自由驰骋,解锁不同坐骑还可获得不同属性加成。 参与条件 开启等级:50级 系统界面入口 通过【主界面】-【坐骑】进入 详细介绍 一、坐骑 1.进入坐骑系统后,可查看坐骑列表以及当前所拥有的坐骑; 2.在界面右侧可查看当前坐骑的模型; 3.同时可点击右上角染色按钮查看坐骑的染色方案; (1)每个坐骑都存在3套染色方案:初始染色、普通染色、进阶染色; (2)进阶染色
12月20日《铁血武林2》风云再起21服集结启动中
亲爱的大侠们: 感谢各位大侠自游戏上线后对铁血工作铺一直以来的支持和陪伴!同时也感谢大侠们在体验游戏期间提出的宝贵建议,让更多的大侠加入了《铁血武林2》,铁血工作铺全体人员向大侠们献上最真挚的谢意,全体鞠躬! 各位大侠可添加我们的官方玩家QQ群:776802032反馈您遇到的问题或提出您宝贵的建议。 为了给大侠们带来更好的游戏环境与体验,并考虑到游戏内资源分配等因素,12月20日10:00我们将开
7月12日《铁血武林2》风云再起25服集结启动中
亲爱的大侠们: 感谢各位大侠自游戏上线后对铁血工作铺一直以来的支持和陪伴!同时也感谢大侠们在体验游戏期间提出的宝贵建议,让更多的大侠加入了《铁血武林2》,铁血工作铺全体人员向大侠们献上最真挚的谢意,全体鞠躬! 各位大侠可添加我们的官方玩家QQ群:776802032反馈您遇到的问题或提出您宝贵的建议。 为了给大侠们带来更好的游戏环境与体验,并考虑到游戏内资源分配等因素,7月12日10:00我们
7月12日更新维护公告
尊敬的各位玩家: 为了给各位玩家提供更好的游戏环境,游戏将定于7月12日进行服务器维护与内容更新 ,如遇特殊情况,更新时间可能会提前或延时,维护完成即可正常游戏,谢谢您对游戏一直以来的支持与理解! 维护时间:7月12日07:00-10:00 维护奖励:千机令*3+金叶子*600 更新内容: 新增: 1、新增了仲夏主题活动《缤纷仲夏》,点击了解一下; 2、新增了6本新武学,获取方式:限时活动; 3、
玩法预告-阵法系统
玩法简介 学习并上阵不同的阵法,可在战斗中起到至关重要的作用。不同阵法会带来不同的上阵加成效果,适时调整上阵阵法可以在战斗时获得一定的阵法克制效果,除了会给自身带来伤害加成之外,同时也让敌方的攻击伤害减弱。 参与条件 开启等级:57级 系统界面入口 通过【武学】-【阵法】进入 详细介绍 一、阵法学习与上阵 游戏中的特殊阵法类型目前共有6种:一字长蛇阵、昆仑两仪阵、金刚伏魔圈、天罡北斗阵、明教五行阵
9月20日《铁血武林2》风云再起26服集结启动中
亲爱的大侠们: 感谢各位大侠自游戏上线后对铁血工作铺一直以来的支持和陪伴!同时也感谢大侠们在体验游戏期间提出的宝贵建议,让更多的大侠加入了《铁血武林2》,铁血工作铺全体人员向大侠们献上最真挚的谢意,全体鞠躬! 为了给大侠们带来更好的游戏环境与体验,并考虑到游戏内资源分配等因素,9月20日10:00我们将开启全新服务器‘风云再起26服 ,邀您体验! 新服名称:风云再起26服新服 开放时间:9
1月31日更新维护公告
尊敬的各位玩家: 为了给各位玩家提供更好的游戏环境,游戏将定于1月31日进行服务器维护与内容更新 ,如遇特殊情况,更新时间可能会提前或延时,维护完成即可正常游戏,谢谢您对游戏一直以来的支持与理解! 维护时间:2023年1月31日 14:00~16:00 维护奖励:千机令*2、金叶子*400 更新内容: 新增: 1、新增了元宵节主题活动,点击【】了解一下; 2、新增了元宵节主题足迹: 铁血
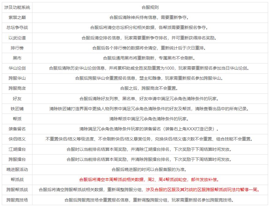
《铁血武林2》8月2日数据互通公告
尊敬的各位玩家: 为了给每一个喜爱《铁血武林2》的玩家提供更好更全面的游戏体验,享受到更多游戏的乐趣和挑战及结识更多的志同道合的朋友,《铁血武林2》顺应广大玩家的需求,进行数据互通。《铁血武林2》将在8月2日8:00-11:50对风云再起1-6服、风云再起7-12服、风云再起13-14服、风云再起15-16服服务器分别进行合并合服处理。服务器会根据合服操作完成时间提前或者延迟开启,请玩家密切留意官
8月16日更新维护公告
尊敬的各位玩家: 为了给各位玩家提供更好的游戏环境,游戏将定于8月16日进行服务器维护与内容更新 ,如遇特殊情况,更新时间可能会提前或延时,维护完成即可正常游戏,谢谢您对游戏一直以来的支持与理解! 维护时间:8月16日08:00-10:00 维护奖励:千机令*2+金叶子*400 更新内容: 新增: 1、新增了初秋主题活动,点击【】了解一下; 2、新增了江湖豪侠解锁道具礼盒;获取方式:限时活动 【江
4月28日更新维护公告
尊敬的各位玩家: 为了给各位玩家提供更好的游戏环境,游戏将定于4月28日进行服务器维护与内容更新 ,如遇特殊情况,更新时间可能会提前或延时,维护完成即可正常游戏,谢谢您对游戏一直以来的支持与理解! 维护时间:4月28日07:00-11:00 维护奖励:千机令*4+金叶子*800 更新内容: 新增: 1、新增了阵法系统,点击了解一下; 2、新增了襄阳城主题场景; 3、新增了个性化足迹功能: ①功能入
《铁血武林2》12月19日数据互通公告
尊敬的各位玩家: 为了给每一个喜爱《铁血武林2》的玩家提供更好更全面的游戏体验,享受到更多游戏的乐趣和挑战及结识更多的志同道合的朋友,《铁血武林2》顺应广大玩家的需求,进行数据互通。《铁血武林2》将在12月19日14:00-18:00对风云再起23服-24服服务器分别进行合并合服处理。服务器会根据合服操作完成时间提前或者延迟开启,请玩家密切留意官方网站及官方QQ群消息,不便之处敬请体谅! 一、【
风吹一片叶,万物已惊秋
活动时间:8月16日维护后-9月5日23:59 *温馨提示:本次活动开启时间为8月16日维护后,请合理安排参与活动时间,感谢您的支持与理解! 活动一:活动期间将限时上架节日礼包,礼包内容如下: 活动时间:8月16日维护后-8月17日23:59 *【自选突破礼盒】开启后可在白色突破礼包、绿色突破礼包、蓝色突破礼包、紫色突破礼包、金色突破礼包、红色突破礼包当中选择一个; 白色突破礼包:开启可获得15个
11月22日《铁血武林2》风云再起27服集结启动中
亲爱的大侠们: 感谢各位大侠自游戏上线后对铁血工作铺一直以来的支持和陪伴!同时也感谢大侠们在体验游戏期间提出的宝贵建议,让更多的大侠加入了《铁血武林2》,铁血工作铺全体人员向大侠们献上最真挚的谢意,全体鞠躬! 各位大侠可添加我们的官方玩家QQ群:776802032反馈您遇到的问题或提出您宝贵的建议。 为了给大侠们带来更好的游戏环境与体验,并考虑到游戏内资源分配等因素,11月22日1
11月22号更新维护公告
尊敬的各位玩家: 为了给各位玩家提供更好的游戏环境,游戏将定于11月22日进行服务器维护与内容更新 ,如遇特殊情况,更新时间可能会提前或延时,维护完成即可正常游戏,谢谢您对游戏一直以来的支持与理解! 维护时间:11月22日8:00-10:00 维护奖励:千机令*2+金叶子*400 更新内容: 新增: 1、新增了感恩节活动,点击【】了解一下; 2、新增了江湖百晓生活动,点击【】了解一下; 3、新增了
10月25号更新维护公告
尊敬的各位玩家: 为了给各位玩家提供更好的游戏环境,游戏将定于10月25日进行服务器维护与内容更新 ,如遇特殊情况,更新时间可能会提前或延时,维护完成即可正常游戏,谢谢您对游戏一直以来的支持与理解! 维护时间:10月25日8:00-10:00 维护奖励:千机令*2+金叶子*400 更新内容: 新增: 1、新增了万圣节主题活动,点击【】了解一下; 2、新增了75个成就; 3、新增了7个成就达标奖励 4
1月10日更新维护公告
尊敬的各位玩家: 为了给各位玩家提供更好的游戏环境,游戏将定于1月10日进行服务器维护与内容更新 ,如遇特殊情况,更新时间可能会提前或延时,维护完成即可正常游戏,谢谢您对游戏一直以来的支持与理解! 维护时间:2023年1月10日 14:00~17:00 维护奖励:千机令*3、金叶子*600 更新内容: 新增: 1、新增春节主题活动,点击了解一下; 2、新增襄阳城春节主题场景; 3、新增春节主题
父老得书知我在,小轩临水为君开
活动时间:6月14日维护后-6月27日23:59 *温馨提示:本次活动开启时间为6月14日维护后,请合理安排参与活动时间,感谢您的支持与理解! 活动一:活动期间将限时上架节日礼包,礼包内容如下: 活动时间:6月14日维护后-6月15日23:59 活动时间:6月16日00:00-6月17日23:59 *【自选突破礼盒】开启后可在白色突破礼包、绿色突破礼包、蓝色突破礼包、紫色突破礼包、金色突破礼包、红
9月20日《铁血武林2》风云再起19服集结启动中
亲爱的大侠们: 感谢各位大侠自游戏上线后对铁血工作铺一直以来的支持和陪伴!同时也感谢大侠们在体验游戏期间提出的宝贵建议,让更多的大侠加入了《铁血武林2》,铁血工作铺全体人员向大侠们献上最真挚的谢意,全体鞠躬! 各位大侠可添加我们的官方玩家QQ群:776802032反馈您遇到的问题或提出您宝贵的建议。 为了给大侠们带来更好的游戏环境与体验,并考虑到游戏内资源分配等因素,9月20日11:00我们将开启
江南仲夏天,时雨下如川
活动时间:7月12日维护后-8月1日23:59 *温馨提示:本次活动开启时间为7月12日维护后,请合理安排参与活动时间,感谢您的支持与理解! 活动一:活动期间将限时上架节日礼包,礼包内容如下: 活动时间:7月12日维护后-7月13日23:59 *【仲夏培养礼盒】:开启后会获得3个幽谷甘泉; 活动时间:7月14日00:00-7月15日23:59 *【绿豆粥礼盒】:开启后会获得5个绿豆粥; 活动时间:
9月19日更新维护公告
尊敬的各位玩家: 为了给各位玩家提供更好的游戏环境,游戏将定于9月19日进行服务器维护与内容更新 ,如遇特殊情况,更新时间可能会提前或延时,维护完成即可正常游戏,谢谢您对游戏一直以来的支持与理解! 维护时间:2023年9月19日14:00~16:00 维护奖励:千机令*2、金叶子*400 更新内容: 【新增】 1、新增了中秋主题活动,点击了解一下 2、新增了节日主题称号、头像框以及聊天气
加载中