易玩(上海)网络科技有限公司
公司地址:上海市静安区灵石路 718 号 B1 北楼
注册地址:上海市闵行区紫星路 588 号 2 幢 2122 室
投诉举报邮箱:kefu@taptap.com
空空如也
也许宝藏只是换了个藏身之处
4月24日《铁血武林2》风云再起30服集结启动中
亲爱的大侠们: 感谢各位大侠自游戏上线后对铁血工作铺一直以来的支持和陪伴!同时也感谢大侠们在体验游戏期间提出的宝贵建议,让更多的大侠加入了《铁血武林2》,铁血工作铺全体人员向大侠们献上最真挚的谢意,全体鞠躬! 为了给大侠们带来更好的游戏环境与体验,并考虑到游戏内资源分配等因素,4月24日10:00我们将开启全新服务器‘风云再起30服 ,邀您体验!新服名称:风云再起30服新服开放时间:4月2
4月9日更新维护公告
尊敬的各位玩家: 为了给各位玩家提供更好的游戏环境,游戏将定于4月9日进行服务器维护与内容更新 ,如遇特殊情况,更新时间可能会提前或延时,维护完成即可正常游戏,谢谢您对游戏一直以来的支持与理解! 维护时间:2024年4月9日14:00~16:00 维护奖励:千机令*2、金叶子*400更新内容:【新增】1、新增了谷雨主题活动,点击了解一下调整&优化:1、优化了帮战地图内点击【附
桃花春欲尽,谷雨夜来收
活动时间:4月9日维护后~4月22日23:59温馨提示:本次活动开启时间为4月9日维护后,请合理安排参与活动时间,感谢您的支持与理解! 活动一:活动期间将限时上架节日礼包,礼包内容如下:活动时间:4月9日维护后~4月10日23:59*【淬炼小礼盒】:打开可以在淬炼石袋(打开后获得淬炼石*100)、一级保护礼袋(打开后获得一级保护石*50)、二级保护礼袋(打开后获得二级保护石*35)、三级保
3月19日更新维护公告
尊敬的各位玩家: 为了给各位玩家提供更好的游戏环境,游戏将定于3月19日进行服务器维护与内容更新 ,如遇特殊情况,更新时间可能会提前或延时,维护完成即可正常游戏,谢谢您对游戏一直以来的支持与理解! 维护时间:2024年3月19日14:00~16:00 维护奖励:千机令*2、金叶子*400更新内容:【新增】1、新增了春日盛会活动,点击了解一下2、新增了襄阳城春日场景地图3、新增春日
等闲识得东风面,万紫千红总是春
活动时间:3月19日维护后~4月8日23:59温馨提示:本次活动开启时间为3月19日维护后,请合理安排参与活动时间,感谢您的支持与理解! 活动一:活动期间将限时上架节日礼包,礼包内容如下:活动时间:3月19日维护后~3月20日23:59*【淬炼小礼盒】:打开可以在淬炼石袋(打开后获得淬炼石*100)、一级保护礼袋(打开后获得一级保护石*50)、二级保护礼袋(打开后获得二级保护石*35)、三
《铁血武林2》跨服分组调整公告
尊敬的各位玩家: 为了给每一个喜爱《铁血武林2》的玩家提供更好更全面的游戏体验,享受到更多游戏的乐趣和挑战及结识更多的志同道合的朋友,游戏将在3月5日14:00进行跨服分组调整,时间可能会提前或延后,以游戏内公告为准。具体调整如下:【跨服华山分组】跨服一组:华山之巅~风云再起12服跨服二组:风云再起13服~风云再起22服跨服三组:风云再起23服~风云再起26服跨服四组:风云再起27服
《铁血武林2》3月5日数据互通公告
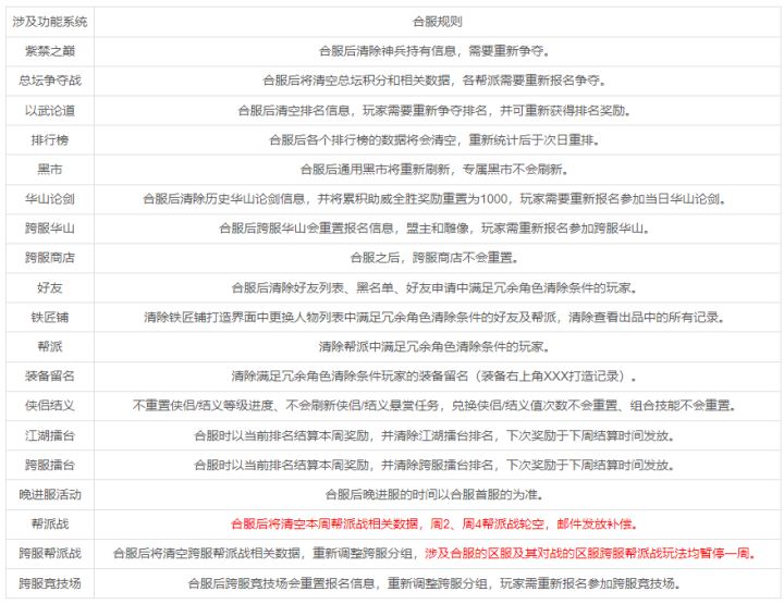
尊敬的各位玩家: 为了给每一个喜爱《铁血武林2》的玩家提供更好更全面的游戏体验,享受到更多游戏的乐趣和挑战及结识更多的志同道合的朋友,《铁血武林2》顺应广大玩家的需求,进行数据互通。《铁血武林2》将在3月5日14:00-18:00对风云再起25服-26服服务器分别进行合并合服处理。服务器会根据合服操作完成时间提前或者延迟开启,请玩家密切留意官方网站及官方QQ群消息,不便之处敬请体谅!一、【合服
3月5日更新维护公告
尊敬的各位玩家: 为了给各位玩家提供更好的游戏环境,游戏将定于3月5日进行服务器维护与内容更新 ,如遇特殊情况,更新时间可能会提前或延时,维护完成即可正常游戏,谢谢您对游戏一直以来的支持与理解! 维护时间:2024年3月5日14:00~18:00 维护奖励:千机令*4、金叶子*800 更新内容:【新增】1、新增了女侠节主题活动,点击了解一下2、新增女侠节主题称号、头像框、气泡铁
巾帼英雄在江湖,不让须眉荡武林
活动时间:3月5日维护后~3月18日23:59温馨提示:本次活动开启时间为3月5日维护后,请合理安排参与活动时间,感谢您的支持与理解! 活动一:活动期间将限时上架节日礼包,礼包内容如下:活动时间:3月5日维护后~3月6日23:59活动时间:3月7日00:00~3月8日23:59活动时间:3月9日00:00~3月10日23:59*【自选突破礼盒】开启后可在白色突破礼包、绿色突破礼包、蓝色
2月20日更新维护公告
尊敬的各位玩家: 为了给各位玩家提供更好的游戏环境,游戏将定于2月20日进行服务器维护与内容更新 ,如遇特殊情况,更新时间可能会提前或延时,维护完成即可正常游戏,谢谢您对游戏一直以来的支持与理解! 维护时间:2024年2月20日14:00~16:00 维护奖励:千机令*2、金叶子*400更新内容:【新增】1、新增了元宵节主题活动,点击了解一下 2、新增元宵节主题称号、头像框、气泡铁