转生后要怎么玩-1
之前做了个地图的攻略,感觉还是为大家带来了便利,所以就想着继续做个转生后的攻略吧。因为我现在也不是玩的太久,装备上还有些欠缺,有不对的地方还请各位大佬指正!
首先,要恭喜诸位终于从新手村来到最终大陆!
其次你会发现,我都转生了成为血量百万的大佬怎么还是打不过好多怪
建议转生后尽快打满100枚天运令,满天运加成还是非常可观的。
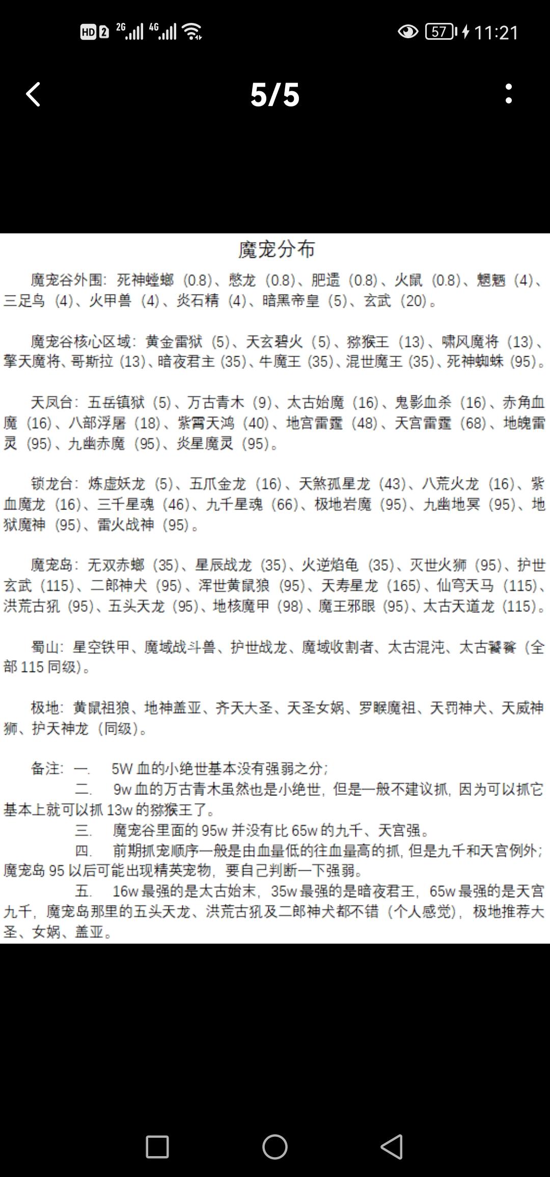
抓宠方面会有一些小技巧,比如说回档大法!在我们抓宠之前保存一份存档,如果

9
:
大佬,我现在应该去刷极地魔狼、器灵了吗?极地精英西门是不是只掉天运圣x套装啊?其他的天运套装去哪里刷呀?我迷了😭
图片 :
商店什么的对话框怎么返回?我打开对话框都关不住
:
按夜君王打死一次就打不过了,没办法连续打
:
我玩了一个礼拜还打不过绿毛龟,出了砍蛇啥也干不了,。这游戏真的是。。。
发个保姆级的一周目攻略吧,应该足够详细了
以上14张图片,加起来应该有一万字了。因为是跟着小号进度零零散散写的,可能会有重复或啰嗦的地方,大家海涵。
评论里可能我再更新一些魔宠和BOSS的属性图吧。魔宠怪物属性和拿到的宠物属性是不一样的,宠物属性会再弱一点。
感谢其他攻略大佬的付出。不过最近有些攻略帖一看就是复制别人的攻略发新帖的……君子爱蜀山币,也要取之有道啊。

9
:
以我的经验不用抓那么多宠物四只足矣第一只 螳螂第二只 暗黑皇帝第三只 玄武第四只 星辰战龙而且这四只都是相对好抓,天道宠物都是比普通拥有更高爆率的,不用死抓宠物,专心练级,迅速度过一周目。更极端点练级顺带刷魂樱花 把玄武进化一次,三只宠物足矣度过一周目。



















