新手攻略青天版
开始在商人里买两个玄攻戒指装备上新手剑就去刷蜂王,然后出什么装备都装上,新版本所有小怪都有概率掉落神秘宝剑,出门刷毒蛇掉衣服,愤怒猪掉鞋子,离线建议挂毒蛇和蜂王,加点体质和玄防对点就好,技能学地灵武防和地灵玄防互点,10级后抓个憋龙或死神螳螂去打绿龟,记得吃百年人参。
然后升级刷肯石虫出个帽子就不用打了
然后是抓魍魉
玄防要1450,神秘宝剑,没有的就买五阳商人
的青魔剑就是有点慢,抓完抓暗黑皇帝

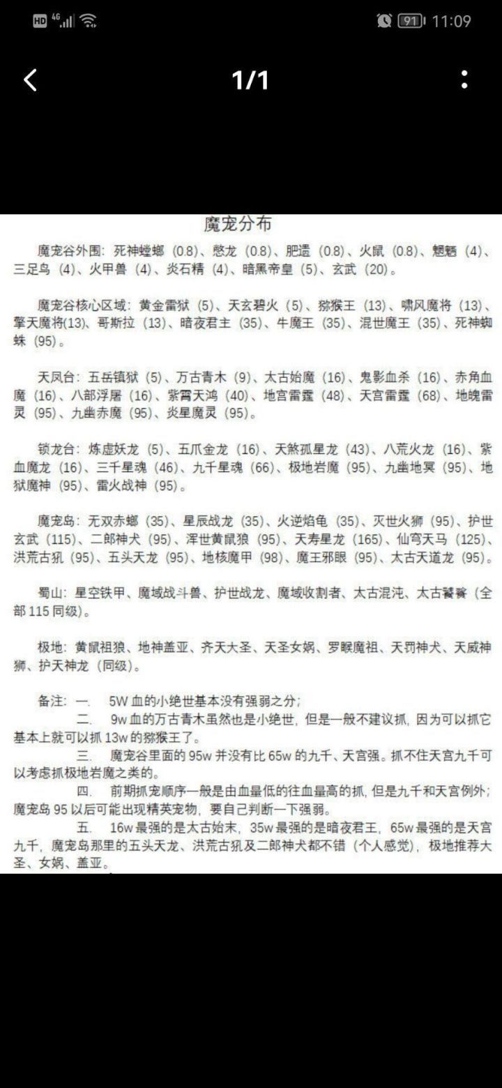
8
:
楼主我按你这个弄得打不过千年龟啊!是不是死神螳螂要极品才行?我打两次就出了一个螳螂是上品,而且都看不到魔宠的属性怎么回事?







































![[表情_微笑]](https://img.tapimg.com/market/images/0f170d4b1ecf80c267e5a44b5992a199.png)
,因为玩之前看了一下评论,所以刚开始也算是有点目标,起步倒也还行,但是前两次玩每次到能打多宝的时候,不出东西,就重新完了。第三次的时候不着急了,打不过就挂机,刷等级,换宝宝,哎 慢慢玩到游戏真谛了




