空空如也
也许宝藏只是换了个藏身之处
《蜀山绝世剑五》0氪通关攻略
关于部分手机“BOSS刷新时间表”闪退的问题
主界面显示的时辰值不能为0,按文字提示,进入游戏,然后后退键返回此界面可解决问题
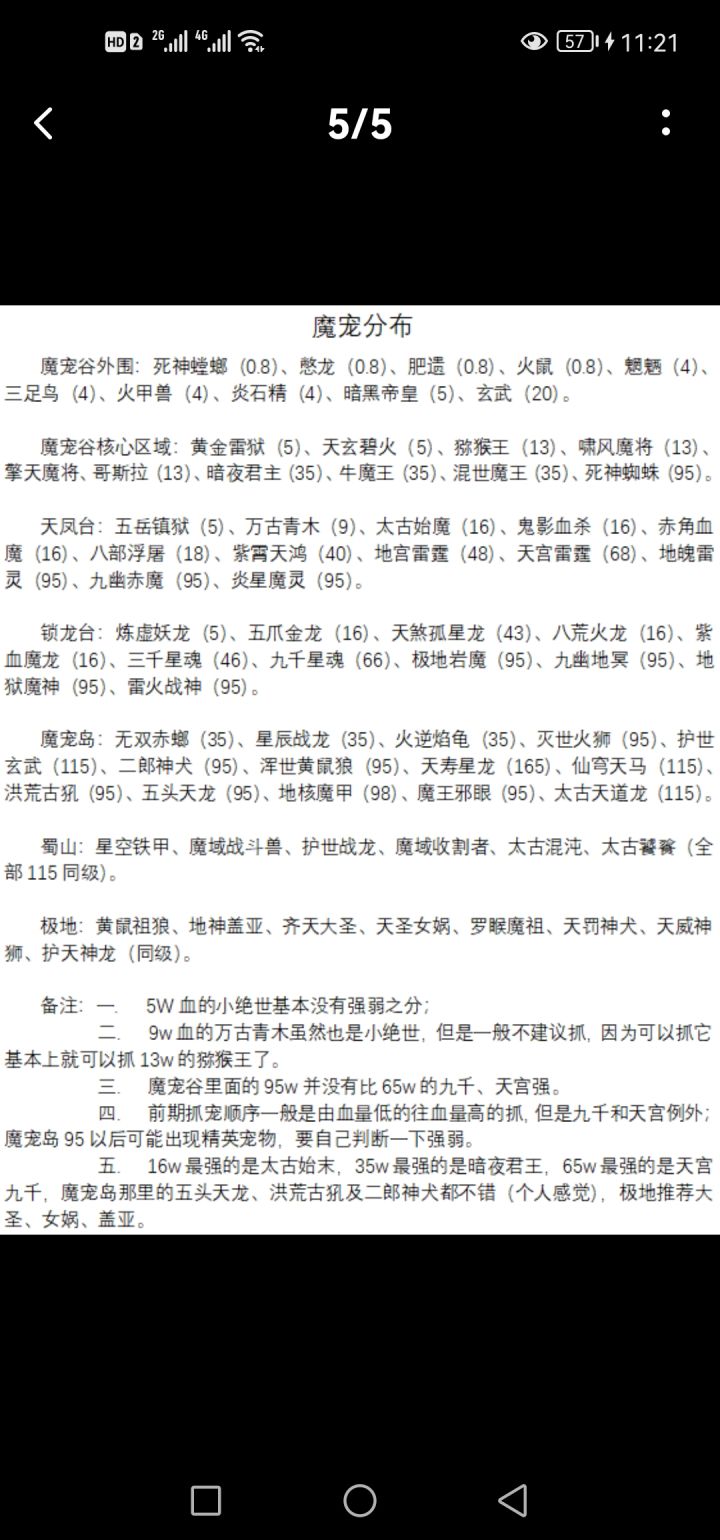
新手多关注这三张图,还有论坛里边的加点攻略,早日起飞不是梦,分享下每天的进步
玩了一周,转生150级了,说一下几个心得吧攻略就不写了,这里攻略很多1 挂机的时候打开战斗日志可以防误触2 打北极的三王有概率掉神甲但是很难打,可以用sl大法,省药钱3 打多宝龟,有空的话,掉剑就去卖,因为那个剑是唯一物品,四种剑在包裹只能各放一把。有了就不掉了。4 药王和疯子的任务重生后没必要做,奖励没意思,不如直接选择相信他,让他徒弟变商店,方便打乌龟的时候卖东西5 双防制裁流的刃甲灭魂也很重要,帮你熬过真空期——毕业留念还差一把神剑,不刷了,随缘吧
历时200小时的老玩家心得
大概4,5年前玩过几次这游戏吧,这游戏推荐用云手机玩。游戏开局我就买了几个礼包(懒得刷金币) 但是前期金币依旧很缺,所以每隔一小时刷新的多宝龟一直没停过(多宝龟是前期金币与火魂摄灵石的主要来源)新手在用掌门令牌重生以前,可以先自己摸索游戏。重生后血量加了一百万,撒旦魔也能过了,这时候就要按照自己想玩的路线加点,注意存档别点错了,这算是游戏一个转折点吧。重生以后就可以多尝试打西门吹雪宝藏(西门
宠物属性系列之普通升级(十一)
十一、95万血以下及魔宠岛60材料95万血可升级的魔宠升级后的宠物属性感谢大佬加精。补充一下5万血的宠物升级后属性。最好的应该是天玄碧火5万小绝世升级后属性。可以升两级。玄武可以升到天道。看起来天玄碧火最终属性最好。