空空如也
也许宝藏只是换了个藏身之处
剑侠开局,一人一剑走江湖
新手先看完攻略再挑选个中意职业再下场😃创建新角色有个玄学,角色创建完查看包裹里金币,如果高与7000以上,据说是运气爆棚之号游戏分三个门派,1 ,器修(装备两把剑,一只宠物,以剑入圣,门派核心技能从武器上获得百分比伤害暴击,武器越强命中伤害暴击越高)难度在于需要获得两把高品质的武器和饰品,才有强大的输出,其他防护装备一般。宠物用防御乌龟或者高闪避蛇,用宠物扛怪物伤害,人只管输出。 2,武修(只
大器晚成,剑修天下(一)
从游戏开始0.1版本到现在的0.72版本,本人一直玩的就是器修目前68级。就器修写一下本人的体验,仅供参考。 一,建议开局还是要找远山买十个牌子的,虽然零氪也能玩,但如果你打算长期玩还是把牌子顶满,不仅增加材料和装备爆率,还加背包格子数量。想一想你不可能一直盯着手机看,万一背包满了,掉了极品装备没有捡起,就真的是可惜了。反正就是早买早享受。 二,建议加一下游戏群,在游戏的登入界面上方有群号,尤
大器晚成,剑修天下(二)
目前本人68级器修,喜欢手持双剑,剑开天门。此攻略适合器修,仅供参考。好了,书接上文。 七,关于极品装备强化十次,进阶俩次。强化需要对应的摄灵石最终评分由101到105,当然评分越高属性越好。进阶需要对应的圣灵石,每进阶一次属性会大幅提升。比如五阶武器,进阶俩次后可以用到七阶,所以刷两把属性合适的武器很有必要,尤其器修,因为有六脉神剑技能。补充一下进阶前看一下装备的强化级别,因为每一次升阶,强化
来一点武修的小攻略吧
此贴也算是个人的见解(哪里不对大佬勿喷)我玩的是武修,前期也走了不少弯路,也算是肝到了60级武修第一个就是关于升级加点,主修主要加点命中跟攻击,我加的是全攻击,也可以半命中半攻击的加。第二个就是关于功法,我学的技能图片上都有,算是武修比较主流的技能,后续还有一个共享生命,(我还没打到),至于怎么加点各人有各人的理解。像是北冥神功跟追魂灭魄目前版本不太建议学,比较鸡肋。第三个,就是装备,武修的
口袋昆仑剑侠攻略
昆仑山:不推荐一上来就玩体修,开局新建角色,查看背包初始金币数量,越多越好,爆率高(玄学),然后刷几件绿色装和钱买个烧鸡,过了那几个新手boss就可以走出昆仑山。鸡公岭:打66个丑八怪解锁左下多宝谷,里面有多宝龟(挑战加金币)食人兽不用打,御兽术爆率很低。野狼谷:七头蛇掉御兽术,爆率高。泉水岭:三阶宠物推荐龟 蛇,随便抓一只就行。泉水谷:挑战密保怪,千山山龟解锁后面地图,过不去就刷点极品装
新手汽修,给大家讲讲注意点点和理解
他们大多数都讲的开局怎么打,我就只讲讲注意的点。先说说天运令,根据个人测试对于装备爆率增幅不算特别大,更偏向于对材料的收集速度。讲讲职业:人物职业分三种,汽修丶武修和体修(这个在10级会选择门派,刚开局是零级)。体修可以两个宠物,缺点是发育慢(宠物花费金币高,爆率低。偏向于后期无敌,比较肝的人可以选这一条路)。武修高数值,高体力。在前期不存在卡关这一说法,可以非常快速平滑的度过新手期,可以说是一身
零氪器修攻略
大家好,这边是口袋昆仑剑侠器修的零氪攻略。但(悄悄说一句,零氪打起来真难受,啥的不掉如果有条件的话还是氪一点好)好了,正文开始,开局没什么好说的,打开背包带上武器,吃上经验药,点右下角那个红点 然后会展开一个列表,然后点那个血瓶一样的东西设置好瞬回药就行。(前期不用买回血药,因为小怪会掉)然后就可以去打怪了,上面附有怪物的掉落,新手村的怪按照顺序大就行,蜘蛛,甲虫,蛇,野羊,出完蜘蛛喝甲虫的最
浅浅的发个小攻略
#游戏日常 呐呐呐 又是玩了远山的新游戏 那么就是浅浅的说几句吧。首先我们开局重生在昆仑山,昆仑山长老推算乱世将起,妖魔现世。我们身为主角虽无意涿鹿却只苍生苦楚,只愿涤荡四方护得浮世一隅。于是果断响应门派号召欲行走天下,拯救苍生。主角能否历经各种磨难?能否习得各种神功?能否获得神兵利器?能否斩妖除魔?能否完成使命?答案就在昆仑剑侠中……咳咳 首先呢刚进游戏是要打开背包 吃上回合回血药和修炼丹
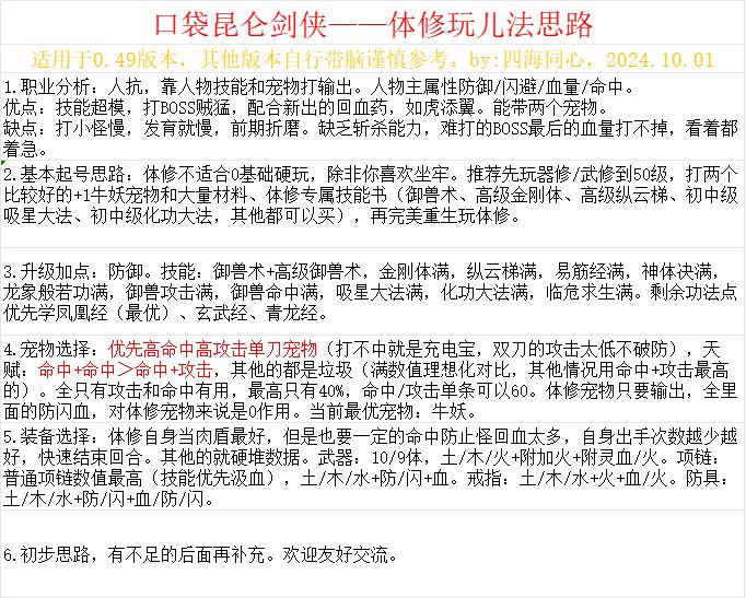
体修
036最新版武修萌新攻略
推图攻略(超实用)我玩这游戏刚一周,已经最高等级40了,氪了一个牌子,有条件的可以氪10个增加爆率。跟随群里大部队的步伐,探讨了这样一个适合武修的攻略,以及给萌新的一些建议。〔1〕开局出生在新手村,首先去商人那里买最低配一套装备,然后跟掌门对话领取任务,去旁边刷蜘蛛,爆毒腺给黄药师可以刷钱。武修升级+全攻击,四级前技能点给潜能,双攻速,找掌门选武修。现在最新版两个经验药人多吃几个,一阶极品爆率