首页
排行榜
发现
云游戏
PC 游戏
动态
发布
论坛
TapTap 制造
聚光灯 GameJam
开发者中心
创作者中心
营业执照
|
沪 ICP 备 16012525 号
|
沪网文(2025)0236-071 号
|
增值电信业务经营许可证:沪 B2-20170322 B1-20204119
|
广播电视节目制作经营许可证:(沪)字第04651号
|
内容安全算法 网信算备310112119986605230015号
|
个性化推送算法 网信算备310112119986602230017号
|
TapSight 智能问答助手算法 网信算备310112119986601240015号
易玩(上海)网络科技有限公司
公司地址:上海市静安区灵石路 718 号 B1 北楼
注册地址:上海市闵行区紫星路 588 号 2 幢 2122 室
投诉举报邮箱:kefu@taptap.com
沪公网安备 31010602009551 号
违法信息举报电话:021-60727072 转 3003
网上有害信息举报专区
上海辟谣专栏
下载 App
下载手机 APP
扫码下载
Android APK 下载
版本:v
App Store 下载
版本:v
下载 PC 版
Windows 版下载
版本:v
下载 TapTap
TapTap 手机 APP
扫码下载手机App
Android APK 下载
版本:v
App Store 下载
版本:v
TapTap PC 版
Windows 客户端下载
版本:v
详情
评价
576
攻略
论坛
失落深渊(TapTap测试版)
测试
热门攻略
综合
新手攻略
新版本
兑换码
从零开始天神法的修炼之路3
经过两天的沉积,总共5天的时间到了45级好了入题 老规矩上图。 咱们现在45级了,杂七杂八的装备大概我们可以把单防搞到700. 魔防更高大概可以900,精神800,魔攻1600,血脉应该也满级了。如果你没有,那么可能你没有留加精神的装备。 现在咱们先去【亡者墓穴】【600物防】刷满流星火雨,顺带刷首饰流光三件套,重点留魔攻,吸血吸蓝属性的后边有大用。之后就去【火焰遗迹】刷最后一个经验首饰戒指【虚空
【游戏最全攻略】失落深渊
首先很少写攻略,这款游戏太良心,太好玩了,不写一个感觉对不起作者,这款游戏简直就是手游的一股清流,希望游戏越来越多人能体验,写这篇攻略主要是帮助萌新不走弯路,游戏主要是传奇玩法,野外挂机、BOSS机、属性加点、天赋、技能及升级、血脉等等很多好玩的玩法,另外游戏目前应该是初次测试,还有很多功能做好没有开放,接下来就给大家介绍游戏攻略。 1、开局起号1-10级 (1)礼包码 开局肯定先准备好礼包码,游
全部「综合」的攻略
全部攻略
装备
6 篇精选
2.4 万
套装
3 篇精选
4568
技能书
1 篇精选
2.4 万
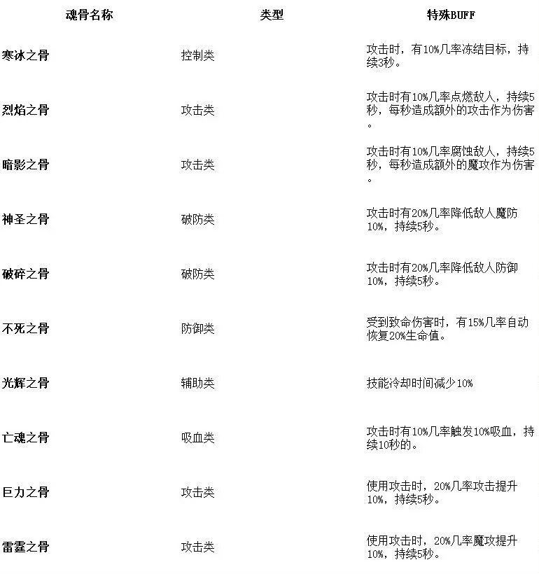
魂骨
2 篇精选
2738
遗物
2 篇精选
2738
初级
1 篇精选
4568
装备图
1 篇精选
6479
法师
1 篇精选
6063
如何
维护攻略
?
申请成为论坛版主,
帮助开发者一起维护攻略
申请版主
已经到底了
论坛