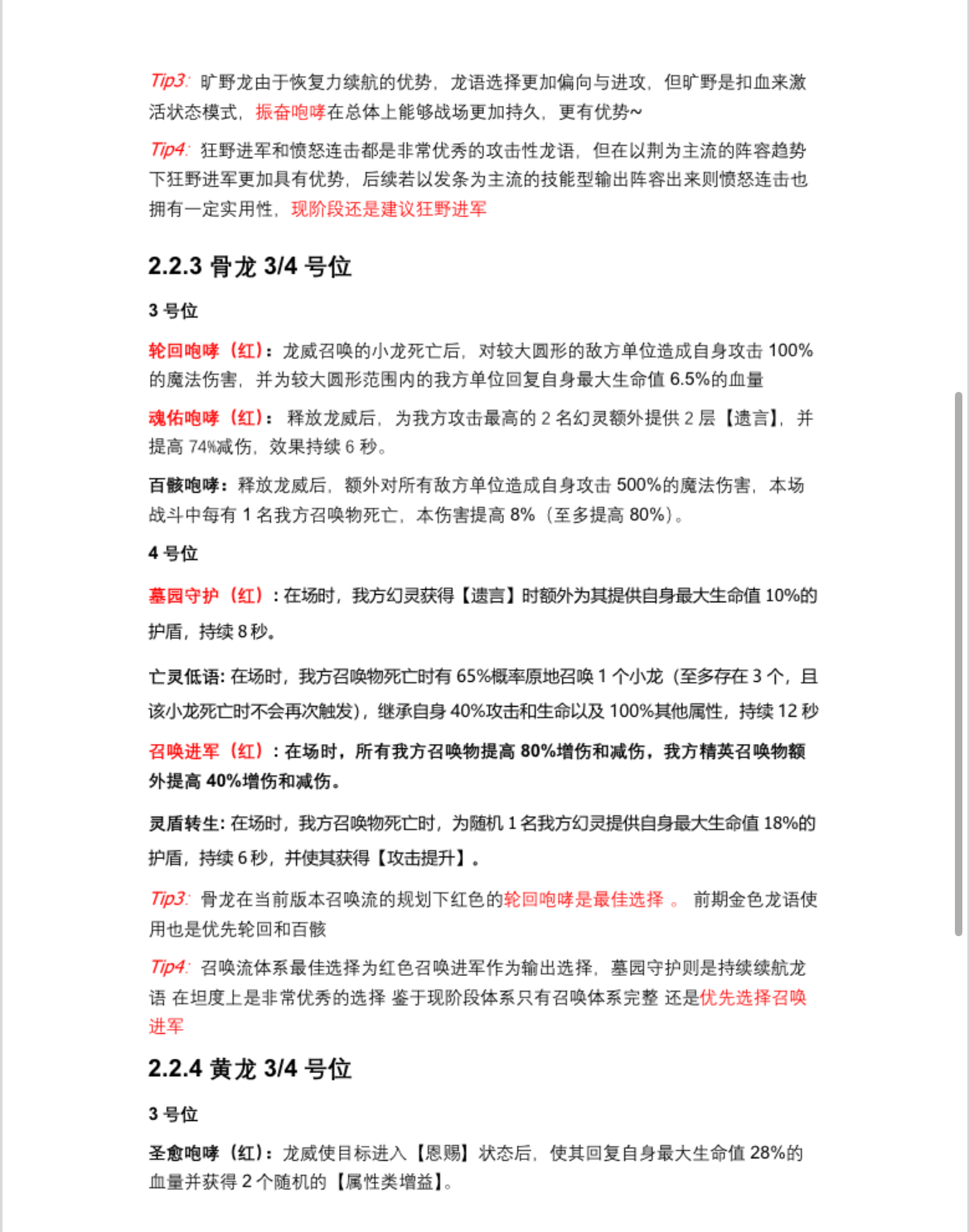
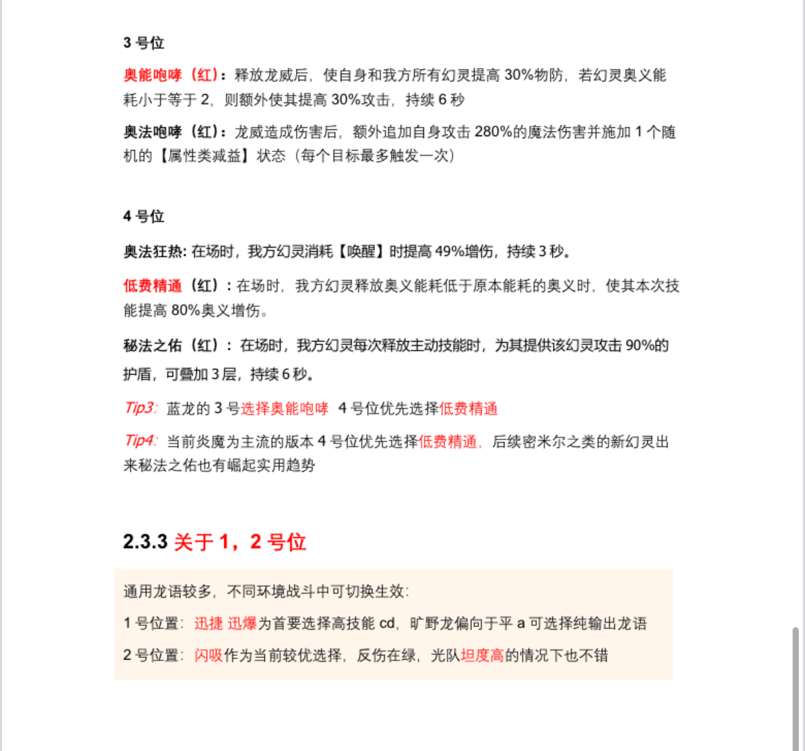
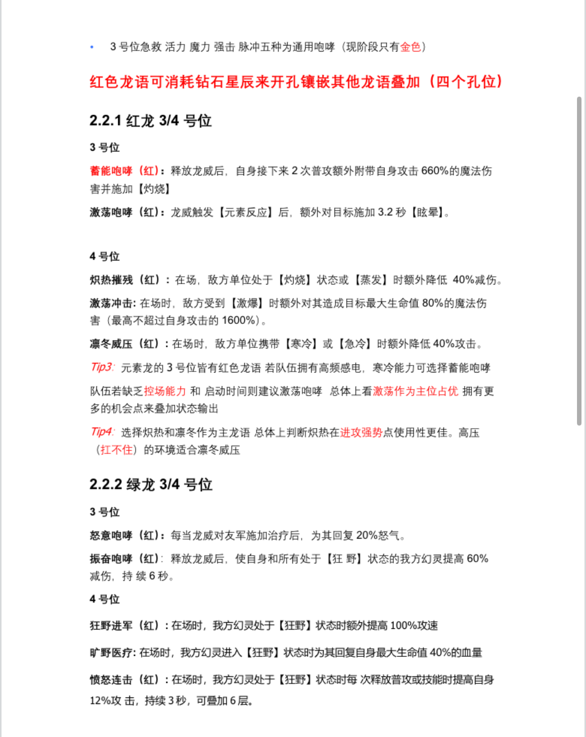
关于各龙的龙语择取建议
#龙魂旅人 龙语的推荐
231天
玩不下去了感觉圣王至今只进过一次前八 2100w不如别人1600-1800的都已经多次前八了神话券前期砸了雅典娜 抽了个阿波罗现在就剩一百多了 哪怕等专武也抽不起了
有大佬了解满神格优先级么,攻略好少 #龙魂旅人 #噗噜噜实验室 @游戏懂哥
雷神将至,2026说些队伍规划的思考
最近策划确实在逐步平衡队伍实力随着各阵容人物补齐,完全可以选择任何一队自己喜欢的体验游戏限定角色和宝具不断更新,神话也在稳定42天出新,可以说队伍变得越来越拥挤。未来多神话+核心限定配队已成趋势且官方在国服新神话上线时,为了爆米,总会做一些配套的空降或机制补齐每个阵营内,各神话的互相配合成为了决定队伍上限的关键也是在雷神更新前,结合台服卫星,说一下目前个人对每个阵营队伍的理解一共6个
兄弟们,台服奥数队阵容都啥角色
萌新求问
前天刚入坑,六元党,想玩彼岸队,后天是荆池子,然后30号还有圣女和青龙,抽卡应该怎么规划呢都抽的话,我每个都只能抽个低星,还是优先抽哪个最好#游戏日常 #龙魂旅人
零氪也能玩到尽兴,全程体验不打折
跟着大佬解锁冲榜套路,弹指硬闯拿下榜一,奖励多到背包想 “跑路”!#龙魂旅人
礼包码 | 别躲了,免费的古尔薇格你必须收下!
与古尔薇格共赴2月6日「金宵度华年」!❝遇见我,说明你要走运了!❞ 礼包码:香街走马古尔薇格注意看!这个女人叫古尔薇格现已成为祥瑞司巡游使正策马在街道上寻找勇者誓要亲自把福运送给他!“零点的钟声就要敲响!”“我的勇者大人在哪呢?” 免费的古尔薇格新春装!接吗?奔向你,全力加马!当长杆挑开新岁的夜幕我只想大声对你说马妮马妮,go my home!新的一年,不能没有你2
神5哈迪斯圣王决赛圈直接1穿3[表情_期待]
更新前瞻 | 你怎知青龙要返场,你选的?!阿努比斯天秤加入夺宝
尊敬的勇者:为了给大家带来更丰富的冒险体验,游戏将于近日进行停机更新维护,具体更新时间请留意后续公告。接下来为大家带来本次更新的版本内容前瞻,一起来先睹为快吧✦限定夺宝✦▌限定夺宝 - 全新神器阿努比斯天秤活动时间:1月30日05:00 - 2月6日04:59⭐ 参与条件:服务器开启天数≥15天活动期间,在限定夺宝活动中使用【命运号角】召唤传说宝物,将必定获得全新传说+品质神器【阿努比
空空如也
也许宝藏只是换了个藏身之处