关于附魔
这个附魔词条的问题,用多选附魔,一个词条需要40~50件装备,偶尔会需要50件以上,可以先用传说装备去打底,比如先用40件传说,然后拿10件神话去附,词条属性会高一点,当然,会出现哪个词条是随机的,可能是暴击伤害,也有可能是加生命,4个词条满了以后再附魔,会出现第5个词条,可以替换上面你不想要的词条
求问弓箭手普攻符文的两张图片,电普弹射箭
不知道弓箭手电普有没有前途,目前还是圣盾好使,一件不朽也没有,2转500多级,深渊117层42秒,没有狗,就火龙。我个人觉得圣盾比弓箭强太多,坦度与伤害都秒杀弓箭手。
深渊1卡了
玩的盾普攻流,卡在深渊1了,看其他人加伤都是xx万%,这个怎么搞的。现在全卡死了,噩梦150一分半左右,深渊boss打不过,不知道咋搞了,规定时间内boss都还有一半血
盾战站桩确实不错
盾战还是好,不用动,挂机首选
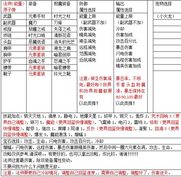
电普法师出装技能攻略(Q群搬运)
新手不建议玩法师,难受
这1000个道具哪里弄啊
挂机
牧师火舞搭配装备
附魔属性可以根据装备属性一样搭配
从零开始的流程
本攻略我是新建职业从头开始,有钻石积累,相比新玩家肯定要发育快本攻略目的是帮助新玩家了解游戏内容,少走弯路,不是具体的最佳装备选择和最佳技能加点攻略上来先选职业,所有职业培养过程都一样的,推荐新手玩枪械师(高输出)、圣盾使(高防御)、狂战(群里有说强的、没玩过不知道具体强度),或者选自己喜欢的个人喜好法师,所以法师走起(法师在所有职业中,前中期表现一般、平均水平,后期培养时间
包都要满了,又不能分解,咋办
空空如也
也许宝藏只是换了个藏身之处