圣盾流派
萌新刚玩,请问圣盾流派选哪个?我现在这个绝对领域自己配的,打高层挂机站不住,一直被火烧,出伤也比较慢,考虑转了,但不知道转哪个好,有人可以给个配装?
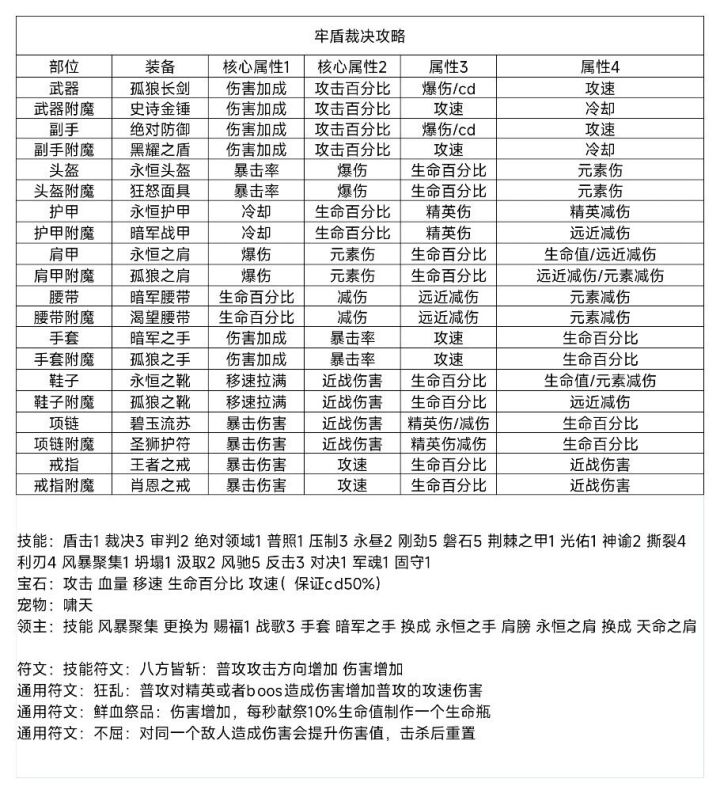
圣盾裁决攻略(群搬运)
圣盾裁决出装技能
新年将至,共享好礼
新春佳节将至,为感谢各位玩家一直以来的喜爱与支持,特在此献上小小心意,希望各位玩家尽情享受刷宝的游戏乐趣【活动奖励】稀有翅膀装扮*30份【活动时间】2月5日 - 2月28日【参与方式】关注游戏+本贴下评论#今天游戏圈发生了啥 #欧皇附体 #单机游戏 #发现好游戏 #游戏杂谈 #福利 #游戏福利 #福利活动 #福利汇总 #有奖活动 #活动 #春节活动 #游戏活动 #官方活动 #官方活动
求问弓箭手普攻符文的两张图片,电普弹射箭
不知道弓箭手电普有没有前途,目前还是圣盾好使,一件不朽也没有,2转500多级,深渊117层42秒,没有狗,就火龙。我个人觉得圣盾比弓箭强太多,坦度与伤害都秒杀弓箭手。
牧师火舞搭配装备
附魔属性可以根据装备属性一样搭配
盾战站桩确实不错
盾战还是好,不用动,挂机首选
玩游戏,赢好礼
为感谢各位玩家一直以来的喜爱与支持,特在此献上小小心意,希望各位玩家痛快享受刷宝的乐趣【活动奖励】限定宠物*100份【活动时间】9月7日 - 10月7日【参与方式】关注游戏+本贴下评论#福利汇总 #单机游戏 #发现好游戏 #游戏日常 #游戏福利 #福利活动 #欧皇附体 #
刷深渊150需要几转啊?
参与测试领限定宠物
一直刷 现已在Tap首发上线,承蒙各位玩家的喜爱,特在此献上小小心意,希望各位玩家玩的愉快【活动奖励】限定宠物*100份【活动时间】6月25日00:00 - 7月9日23:59【参与方式】关注、预约游戏+本贴下评论#发现好游戏 #游戏日常 #欧皇附体 #福利活动 #游戏福利
有牧师的技能加点图和装备吗
空空如也
也许宝藏只是换了个藏身之处