法师缺蓝
是冷却太高了吗,怎么蓝一直不够用,打领主1的蜘蛛差个10%血,一直缺蓝,刷血瓶也不够用
深渊1卡了
玩的盾普攻流,卡在深渊1了,看其他人加伤都是xx万%,这个怎么搞的。现在全卡死了,噩梦150一分半左右,深渊boss打不过,不知道咋搞了,规定时间内boss都还有一半血
关于附魔
这个附魔词条的问题,用多选附魔,一个词条需要40~50件装备,偶尔会需要50件以上,可以先用传说装备去打底,比如先用40件传说,然后拿10件神话去附,词条属性会高一点,当然,会出现哪个词条是随机的,可能是暴击伤害,也有可能是加生命,4个词条满了以后再附魔,会出现第5个词条,可以替换上面你不想要的词条
求问弓箭手普攻符文的两张图片,电普弹射箭
不知道弓箭手电普有没有前途,目前还是圣盾好使,一件不朽也没有,2转500多级,深渊117层42秒,没有狗,就火龙。我个人觉得圣盾比弓箭强太多,坦度与伤害都秒杀弓箭手。
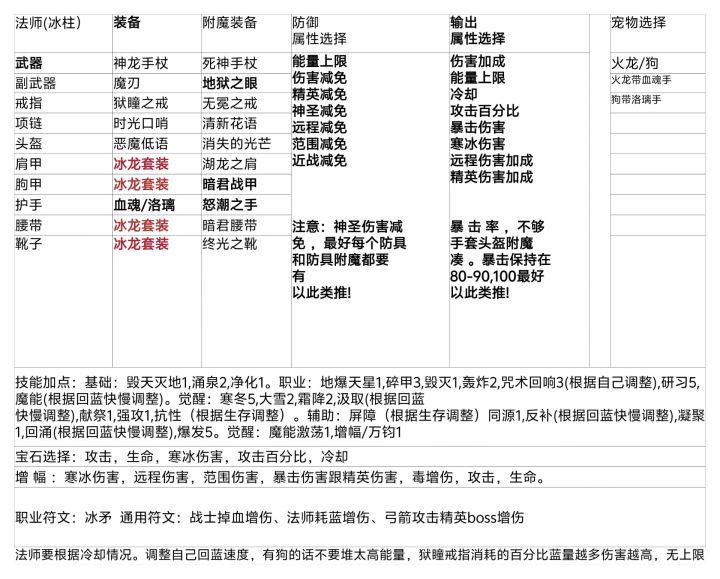
法师冰柱符文
有符文后比电普安逸,没符文前没试过,用了欢迎反馈
盾战站桩确实不错
盾战还是好,不用动,挂机首选
圣盾流派
萌新刚玩,请问圣盾流派选哪个?我现在这个绝对领域自己配的,打高层挂机站不住,一直被火烧,出伤也比较慢,考虑转了,但不知道转哪个好,有人可以给个配装?
这1000个道具哪里弄啊
挂机
上传存档有门槛吗?
怎么一直在转圈
空空如也
也许宝藏只是换了个藏身之处