易玩(上海)网络科技有限公司
公司地址:上海市静安区灵石路 718 号 B1 北楼
注册地址:上海市闵行区紫星路 588 号 2 幢 2122 室
投诉举报邮箱:kefu@taptap.com
空空如也
也许宝藏只是换了个藏身之处
四职业皮肤介绍
①普通职业皮肤:抽奖获得或者局内商城灵石购买②隐藏职业皮肤:游戏内魔盒合成,任意两个皮肤合成,有几率出隐藏皮肤
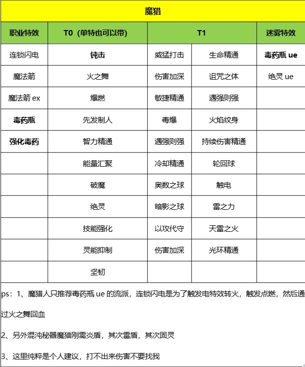
一些简单的流派BD
并不是最终毕业BD,个人见解,不喜勿喷。
新手进阶篇