空空如也
也许宝藏只是换了个藏身之处
20260410版本更新
本次为小版本更新,更不更新都不影响游戏体验本次更新内容如下:1.文字直播字体放大文字更清晰可 包裹评论容器,支持上下滚动回看历史记录。显示槽位从 6/16 条扩大到 30/50 条,不再错过重要事件。2. 移动端统计面板补充黄牌/红牌移动端原本只显示控球率、射门、射正、犯规,现在增加了黄牌和红牌两项统计。3. 丰富文字直播内容点球犯规出牌:禁区犯规的球员现在会被出示
总有一款「足球宝贝」适合你‼️
当深夜的灯光照亮战术板,你是否曾幻想过,除了冰冷的数据和严谨的阵型图,身边还有一道令人心跳加速的风景?全新版本的《足球经理》震撼来袭!这一次,我们打破了传统模拟经营的沉闷,将“性感足球宝贝”作为你最独特的俱乐部经理助理,注入全新的能量与激情!依旧是那个让你废寝忘食的真实引擎,依旧是那些让你拍案叫绝的战术博弈。挖掘潜力新星,打造梦幻阵容,在转会市场上运筹帷幄,带领你的球队征服联赛,捧起最终的
巅峰传奇球员的数值
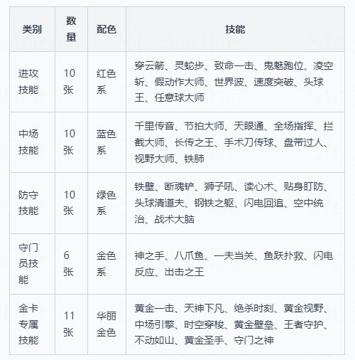
因为运气关系,我自己都没抽全哈,供参考#发现好游戏 #实况足球手游 #模拟经营 #足球 #足球经理 #每日一水 #今天摸鱼玩点啥 #世界杯 #efootball怎么下载 #球员档案库 #文字游戏 #发现好游戏 #TapTap生活区 #taptap制造 #我的首个TapTap制造游戏
「第四批」巅峰传奇球员登场
本次版本更新如下: 1.新增「第四批」传奇球员,具体详见图2 2.补充巅峰传奇球员对应的JR球员3.修复若干bug本次更新并非强制更新,如未自动更新,可能需要重新下载游戏(会丢失存档),有问题可以加我tap好友#一天发现一个好游戏 #上班摸鱼 #今天摸鱼玩点啥 #休闲游戏 #单机游戏 #发现好游戏 #足球 #实况足球手游 #fc足球世界 #实况足
20260401版本更新
本次更新内容如下:1.修复了赛程结束后,经理评级弹窗直接关闭,导致的联赛卡死问题2.修复了传奇赛,球队数值异常的问题3.修改了弱队无法开始足总杯的问题4.修复了其他若干bug本次版本可能需要删除游戏,并重新下载,是否更新请玩家自信考虑!本次更新补偿,兑换码:JL001期待球友们的5星好评累积看广告满50次的球友可以+我tap号#
「第三批」巅峰传奇球员登场
本次版本更新如下:1.新增「第三批」传奇球员,具体详见图22.调整了版本更新的逻辑(看看是否可以解决版本更新,存档遗失的问题)-如果有丢失存档的可以tap私信我3.修复若干bug(包括欧冠积分问题)本次更新并非强制更新,如未自动更新,可能需要重新下载游戏(会丢失存档),有问题可以加我tap好友#TapTap制造 #世界杯 #实况足
下周大版本的预告
一切的一切……也许……可能……都在图中#发现好游戏 #模拟经营 #足球 #足球经理 #今日美图分享 #模拟经营游戏 #一天发现一个好游戏 #发现 #发现好游戏 #上班摸鱼 #今天摸鱼玩点啥 #可爱 #模拟 #文字游戏 #文字 #游戏安利
「JR传奇球员」上线
本次更新内容如下:1)新增了30位传奇球员的JR版(年轻版),丰富培养年轻球员的玩法2)JR版会在转会市场出现(出现概率为2%)3)修复了若干bug喜欢的球友记得给个好评哈#TapTap制造 #今天摸鱼玩点啥 #每日一水 #足球 #实况足球手游 #世界杯 #种草 #新游戏 #最新游戏资讯 #新游戏推荐
近期会上的版本新功能
准备把比赛中「战术调整」重做一下,随便加上变阵功能也加上……预计下周上线#TapTap制造 #安利 #足球 #实况足球手游 #世界杯 #足球经理 #新游 #今天摸鱼玩点啥 #每日一水
给好评的,请+我tap
给5⭐️好评的玩家,请+我tap账号,有惊喜