首页
排行榜
发现
云游戏
PC 游戏
动态
发布
论坛
TapTap 制造
聚光灯 GameJam
开发者中心
创作者中心
营业执照
|
沪 ICP 备 16012525 号
|
沪网文(2025)0236-071 号
|
增值电信业务经营许可证:沪 B2-20170322 B1-20204119
|
广播电视节目制作经营许可证:(沪)字第04651号
|
内容安全算法 网信算备310112119986605230015号
|
个性化推送算法 网信算备310112119986602230017号
|
TapSight 智能问答助手算法 网信算备310112119986601240015号
易玩(上海)网络科技有限公司
公司地址:上海市静安区灵石路 718 号 B1 北楼
注册地址:上海市闵行区紫星路 588 号 2 幢 2122 室
投诉举报邮箱:kefu@taptap.com
沪公网安备 31010602009551 号
违法信息举报电话:021-60727072 转 3003
网上有害信息举报专区
上海辟谣专栏
下载手机 APP
扫码下载
Android APK 下载
版本:v
App Store 下载
版本:v
下载 PC 版
Windows 版下载
版本:v
下载 TapTap
TapTap 手机 APP
扫码下载手机App
Android APK 下载
版本:v
App Store 下载
版本:v
TapTap PC 版
Windows 客户端下载
版本:v
综合攻略
加载中
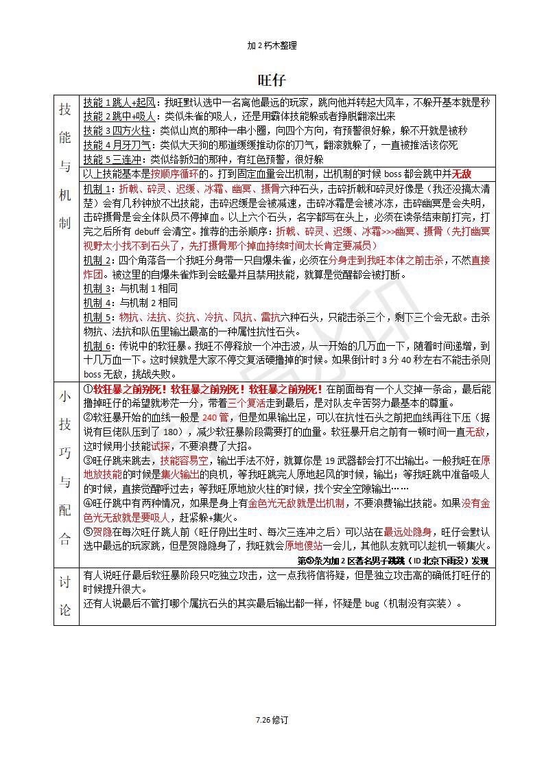
75橙红极防具大全(精简版)
经历几天出国留学习得某图秀秀,耗时几天几夜终于把75的装备排好版,方便各位看官大佬选择75套装备的搭配,毕竟已经不是像70套前的装备那样必须相同套装才能组成套装效果。 橙装: 红装: 75套装效果(整完才发现三套一模一样)
蟹不肉!好久不见,分享下个人装备选择分析仅供参考
纯属无聊整理分析,欢迎指正: 先看对比图(红色字为装备特色描述) 1.左曹最好选:输出职业选万鬼,纯奶选幽邃,毒奶选万鬼; 2.右槽也好选:持续输出职业选朱7(比如居合),爆发职业选户隐(比如天珠),但参考65套的衰减套十握,整体表现并不好,我作为天珠可能也会考虑朱7;山城是奶妈玩的;千手太过常规没有亮点,稳定但没特色,等待成品测试。 3.首饰要搭配: 输出套——备前戒指+相州护符+美浓佩饰。分析
凶国攻略拿走不谢
24:36
简单大元素自强小弟弟打法视频详解
伤害不够打困难的,大地阶段打柱子需要n次,只能打简单的,录个日常视频,和操作无关,只针对什么时候该干什么,希望对有需要的人有帮助,大佬和伤害高的就不用看了,低伤害小弟弟自强打法,人多需要磨合一下,单打更容易,现在都换了75装备,就算是月卡党,武道到23万左右就能打了,充的多的多神器进度高的要求更低。 水和火对站位要求高一些,关键要懂得怎么控制水坑和火坑的数量和位置,控制数量才是降低输出要求的关键,
34:39
机制拉满,1.5万精神辅助奶+任意23万以上实打实副本打造主C输出即可通关大元素
大元素从出来到现在,几乎天天都在锤。我看到很多玩家其实输出是够的,但是一直不敢打。攻略已经有很多人发过了,常规的机制就不细说了。我这边提供一个最有容错率的组合,1万5精神辅助奶+23-24万实打实输出+另外躺的两个人带涅槃和天岩,这样的输出量是可以达到通关门槛的。 水阶段细节: 1,落冰的时候四周起风,但是主C是可以在两个龙卷风缝隙中打水浇冰柱的,利用boss的无敌时间消除多余的冰圈。 2,一
玩家投稿丨邪神乱世副本攻略之老一老二
酱酱酱~ 各位武者大大好(。・ω・。)ノ♡ 又到了莉姆酱の推荐屋时间啦~ 新团本邪神乱世已经开启两天了 武者大大们都体验过新团本了吗\^O^/ 今天莉姆酱邀请到了我们的资深玩家 鬼野4-爱次回锅肉 给大家带来 邪神乱世副本攻略之老一老二 助力武者们通关70新团本 快来一起看看叭~ 莉姆酱温馨提示: 本攻略仅供武者大大们参考,大家可以结合自己的实战情况调整哟~ 220比较先锋更简单,并没有太多的秒杀
海鲜本机制锁定
海鲜三杰同时阵亡俩只后即可“最后的复活” 意思就是双杀AB、AC、BC的组合都可以 复活起来后再单独击杀各boss不再复活 妈妈再也不用担心武士乱跳人了 四人分别2输出1工具1奶妈 跳奶妈,去个输出打武士打盾 跳输出,奶妈跟去打武士打盾 跳工具,两个输出分别打紫绿,奶跟一个打盾 上仨都实践过后发现打武士打盾感觉最轻松 最后要说的就是天从云剑牛逼 直接改变战术伤害上的分配 从2人打盾破盾变成了1人打
玩家投稿丨邪神老三—斩红郎之通关指南
各位武者大大好~ 莉姆酱の推荐屋时间到啦~ 邪神老三boss更新有一段时间了 莉姆酱想问 有武者打邪神副本的时候缺腿部挂件吗 会喊“加油”“奥力给”的那种~ 在线求带副本的同时 莉姆酱也邀请到了我们的资深玩家 奈落2服——鸽声娓娓 给大家带来邪神老三—斩红郎之通关指南 快来一起看看叭~ 副本准备 1、副本开荒期,buff药和朱印增益以及活动期间增伤buff根据自己情况加持。 2、关闭伤害显示,以便
稀有称号GET-全地图探宝点位置大全
要说《侍魂:胧月传说》里最“硬核”的玩法, 莉姆酱必须提名一个TA—— “探宝”! 为什么? 从丰厚的材料、金判奖励, 到集齐拼图碎片后的稀有称号 再加上仅凭文字线索来探宝“硬核”难度。 莉姆酱自己已经无数次迷失在 零川的树林、登能的山峦、出云的枫叶…… 以及各种各样的地方里了, 对于能找齐所有宝藏的大神, 莉姆酱肯定第一个上去抱大腿! 而今天,莉姆酱得到了一份 能让所有武者一秒变身探宝达人的秘籍
【大元素通关1%输出纯工具人经验分享】
做好工具人,让dps大腿安心输出 普通难度:先打其他四个元素使。再进大元素,大元素分为柱子、水、火、雷、风、五大阶段,。 困难模式(直接进大元素)会多一个大地之力阶段。 柱子阶段: 水,火,雷,风四个柱子分别打破,每个人一个元素buff。特别注意:每个柱子最后瞬间爆炸伤害高,且减速,注意加血或者避开 buff选择建议:主输出拿火和风(原因:火不会被冰冻,风不会被吹上天,后面详解)。工具人拿水和雷,
给自强团队和个人的细节斩魔鱼人攻略
总结下鱼人攻略: 配置如下:主输出+3个工具人(辅助输出工具人,破盾工具人,拉小绿工具人) 首先明确下这个本主要盾有两种:小绿是加盾的怪加盾的时候自己身上会有淡蓝的盾并且无敌!被套盾的怪是血量最低的怪,身上是乳白色盾!30秒套一次,天剑就是劈这个盾,一次不管你输出高低都是打10%血! 1. 开局动画过后除破盾工具人外全员分散开,怪会随机套第一个盾(乳白色盾),破盾工具人迅速去三怪中间用天剑砍第一下
15:03
单杀风元素第一视角视频
最近实在太忙了,没办法给大家做语音解说了,Tap上已经有很多详细的教程,我就放个第一视角的全程视频给大家参考吧,另外很多教程没提到的几个点注意一下: 1、先打水元素(别秒),这样可以有回复BUFF; 2、天鸦不一定要打,躲在角落(只有树下的角落有效)其实也挺保险;
玩家投稿丨70防具黑瞳套对比落日套分析
武者大大们好呀~ 这里是莉姆酱呐φ(๑˃∀˂๑)♪ 随着70版本内容上线 70级装备成为了武者们的关注焦点 莉姆酱今天就请来了一位 来自炎峰4服的资深玩家饼干 为武者们带来 70防具黑瞳套对比落日套分析 莉姆酱温馨提示: 本攻略仅供武者大大们参考,大家可以结合自己的实际情况进行调整哟~ 70防具黑瞳套对比落日套分析 作者:炎峰4服——饼干 作者寄语: 节约时间可以直接看结论,下面只是一些运算,阐述
【水货】风元素开荒攻略1.0先睹为快版
★★★我胡(hui)汉(guo)三(rou)又回来了!最近忙着读书,再加上侍魂太无聊了,就很佛系,75版本来了,好歹还是回来冒冒泡。 她来了她来了,她带着75船新版本来了。虚灵觉醒老四风元素使即将于4.14周更后开启,呼朋唤友,激情开荒就需要提前了解BOSS,风元素使技能和解法咱们先睹为快。 1. 风元素的攻击会叠加削弱技能冷却,移速和风属强。大部队火属强玩家再也不用担心属强削弱,而非天命套可能会
全职业御魂词缀选择
首先,此贴只做词缀选择问题,关于BD选择,已经在之前一帖里说过了,而且目前没有新余烬特效和大自在特效的具体数据,没人敢保证现在的推荐一定靠谱,这帖里的数据仅供参考 https://www.taptap.com/topic/5567460 关于特效伤,目前的粗测结果是,余烬一次大约是400-500%的系数(居合),不暴击,大自在一次是150%*5,必暴击 ——Science aims to dis
最大型养成攻略(萌新请入,老人请补充)3月6日最后一更
新手玩家们,请注意,这是一篇极其良心,少走弯路,避免浪费的帖子。 首先,该游戏大型养成动作类游戏,养成耗时大概是3个月(不追版本的情况下) 开局: 居合建一个,寒策建一个,天狩建一个,巫祝建一个。 居合是这游戏里完美的职业(基本无bug的职业),拿来做主号,其他三个搬砖小能手,巫祝混团小能手,就算什么都没有,魔抗够,能带也能凭借拉魂混进去。 天狩是最轻松的职业,当然,玩法单一。 寒策是下水道里的搬
(收藏)试炼之地1~24层通关攻略
………………………………试炼之地……………………………… 1、 四朵花 要把4朵全部打爆,没在时间内打爆,全屏火化直接烧死。 PS:全队集火一朵一朵打 如图:无伤卡位 2、 神行太保 跑的贼快。每打1下小怪只掉1血、小怪可以控制,两个精英怪控不住,能耗死,注意时间有限。 PS:队里带有崩解套有奇效 3、 斩红郎 (随机出现3.6.9.12关卡) 10分钟关,时间充裕容易过。 血量低于60%后会在
试炼30
绿圈背对boss开神隐或者觉醒减伤可以不死(需不需要背对不是很确定但是这样可以不死),小狗背对就行,柱子读条走完的时候神隐和觉醒也能活 7.3号 最新测试结果,1-2人存活可能是有盾读条结束不会死,应该是当爱已成鸟事玩家说的80血以上有盾可以不死,但是不稳定,最安全是觉醒抗 3-4人存活有无盾都最多半血,这个机制可能跟场内存活人数有关系,两人存活基本读条不觉醒必死,3-4人存活基本上不会掉血超过一
新首饰对比神魔及相关选择分析 讨论中会慢慢总结各职业推荐搭配
感谢15楼大佬补充:六弟散射为主要伤害手段,每秒只有2hit十握得有效打击数。攒怒却非常快,大技能连击数也不多。可以推荐十握。 看结论之前,先看首饰分析的测试方法,非常重要,授人以鱼不如授人以渔,教会你们自己测试才行。毕竟我没有玩过所有职业,而且每个玩家的技能组合搭配方式也是不一样的。如果换了65首饰套,你们可以用表格中运算公式,填入技能百分比和技能产生的连击数,自己进行组合搭配,实现最优的技能爆
65四象防具搭配右槽选择分析
65四象防具搭配右槽选择分析 话不多说,我们先来看看三个右槽的属性,如图: 官方的思路很明确,就是套装必须一路走到黑了,如青龙,暴击暴击暴击再致命一击!如朱雀,属强属强属强,异常伤害。再看白虎,非暴暴击伤害加冷却的组合。看着表面上,官方是已经给套装右槽的搭配下了结论,其实不然。我们还是用公式验证一下,到底孰强孰弱。 首先我们还是要看下伤害公式,这里因为右槽有新的概念存在,我会后续再进行说明,先来看
加载中