易玩(上海)网络科技有限公司
公司地址:上海市静安区灵石路 718 号 B1 北楼
注册地址:上海市闵行区紫星路 588 号 2 幢 2122 室
投诉举报邮箱:kefu@taptap.com
考上状元
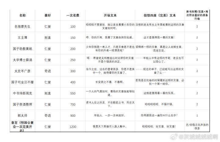
『微博攻略自留』【行卷/宴会攻略】行卷[图一]宴会[图二]三值增长推荐👇学识/去淡锦那买些书,每天送一本/宴会第一个刷两次解锁一下书社/就这样挂多个周目就满了名气/逐级刷行卷,900后通过 恒国公 的宴会刷 皇宫的行卷/涨的很快人脉/逐级刷宴会,900后建议刷 郭太师 的宴会/安陆王宴会涨的很少
淡锦
开车了开车了
感觉颜值最高没有之一
不枉我十六世情缘,性格还是温柔
太撩了!!!
未婚夫老戳我了,后面那个未婚夫回头来跟女主说话,不在一条线真的是太好玩了,正在想办法攻略当中太戳我了,颜值了
十二世布衣风流状元
一定要夸一夸我们阿卿!是个风流才子,我就看中他二普通一擅长,唯独擅长读书,一路养起来,我们小叶太帅了这颗泪痣扎根在我心上!还好我没放弃,真的产生感情了
由于版号原因游戏已在大陆区AppStore下架
大家好,由于版号问题,我们制作组的游戏#某某宗女修修练手札##论如何建立一个修仙门派##考上状元就回来娶我吧# #种田和收税# 在12月31日从苹果AppStore的大陆区下架,下架后在ios大陆区购买或免费下载的游戏可以继续正常游玩,但无法直接更新以后更新的版本。如需更新请在 通用-iphone储存空间-卸载游戏(使用卸载而不是删除这样能保留游戏存档),然后在AppStore的已购项目列表里重新
养猫答案自存
中书侍郎周克
周克要走两世,一世be二世he,这个男人真的很香一世
崔曜朝
已达成大哥隐藏结局这个结局需要三位房客都退房,但风流很难退房,有个捷径是开局使用三个信物(性格宽平或狂放)
李端
这糟糕的台词乙级表白甲级表白(也可能是状元,记不清了)
空空如也
也许宝藏只是换了个藏身之处