空空如也
也许宝藏只是换了个藏身之处
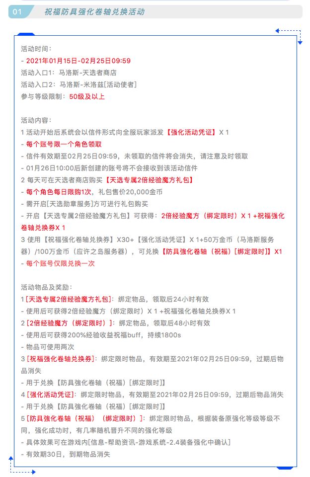
|伊丁天堂|强化限时活动
|伊丁天堂|更新预告:双龙出世
|伊丁天堂|迎新服开启限时活动
亲爱的冒险者,为庆祝全新服务器【马洛斯】的到来,将开启一系列迎新限时活动![马洛斯]专享限时活动活动一:全职业冲级限时活动活动时间:2020年9月17日~2020年10月18日09:59活动入口:马洛斯城镇-米洛茲[活动使者]活动内容:1 新创建职业角色可获得角色成长礼包(在游戏信件图标公告内领取)2 角色成长礼盒打开可获得资源奖励及下一阶段冲级礼盒注:全部角色成长礼盒必须在10月
伊丁天堂封测奖励活动:全民来找BUG,策划大大给你奖!发现有BUG?告诉我,奖给你!
【参与封测,获得正式服专属福利】欢迎各位老铁踊跃参加伊丁天堂封测!参与寻找游戏中的BUG, 越早发现,获奖机会越大!发现BUG请跟贴回复,并请报上角色名及账号以便正式服发放奖励。真BUG真奖励,还有机会得到策划大大给予BUG的分级评分!BUG反馈奖励说明1.每个被官方确认的BUG,相同的BUG只奖励最早反馈的玩家,以跟贴时间为准。2.根据BUG的重大程度,分级:S,A,B,CS级:高级
|伊丁天堂|0917新服及更新公告
伊丁天堂|新服务器等你
|伊丁天堂|新春登录领奖活动
亲爱的冒险者,伊丁天堂为同庆新春,推出新春期间每天登陆领奖活动:活动时间:2020年1月25日至1月31日领取位置:游戏界面顶部的礼物盒(即新手礼包及天选的同一个礼盒内)领取限制:每天每个角色只能领取一次领取注意事项:每天登陆奖励需每天领取,当天不领取的不给予补发登陆奖励:1.5倍经验魔方x1、月辉之泪x2、神圣魔方x3、祝福的随机传送卷轴x2、高级变形卷轴x1、免费住宿券x2奖励说明
|伊丁天堂|更新预告:格劳龙火山
|伊丁天堂|限时金币活动公告
|伊丁天堂|0820更新公告