易玩(上海)网络科技有限公司
公司地址:上海市静安区灵石路 718 号 B1 北楼
注册地址:上海市闵行区紫星路 588 号 2 幢 2122 室
投诉举报邮箱:kefu@taptap.com
[新版本,新环境]手中的鱼人,不变的信仰——2紫蓝白鱼人萨
拯救萨满计划(雾😂)作为一个信仰鱼人的菜鸡,从刚玩炉石开始就莫名喜欢鱼人(????),作为炉石的一个元老级的体系,曾经的鱼人,上可9人分刷巫妖王(我带孝子不要面子的嘛!?),下可曾一时统治天梯,再到如今的酒馆最强战力(如果能成),鱼人🐮🍺,不接受反驳。所以看到这次新版本更新了新鱼人,就又把鱼人萨拉了出来。(加一张新卡就是新卡组了(ಡωಡ) )话不多说,上卡组卡组代码:AAECAaoIApM
标准霸主防战
标准炸弹防战,手感结合了近版本标准环境手感最好的激怒战和初代防战的感觉,比较考验运营能力(应该高于标准环境所有主流卡组,抉择点无数)。只适合喜欢标准激怒战士、狂野无限战、爆牌贼、考试贼、弃牌术、曾经的奴隶战等卡组的玩家,因为本身几乎无法通过场面直接获胜,只能在防守中寻求反击机会。贴上卡组### 炸翻天 # 职业:战士 # 模式:标准模式 # 凤凰年 # # 2x (1) 冒进的艇长 # 2x
【娱乐向】标准鱼龙宇宙骑
第一次发卡组贴有啥不好还请见谅随着补丁的上线,坚韧不倒的伊利丹终于感到了力不从心,无论是节奏蛋还是快攻蛋都受到极大影响,先前被瞎子压制的卡组终于有了出头之日,这其中就包括了鱼人骑。近一周,鱼人骑的胜率更是直达55,成为当之无愧的补丁最大赢家。随着骑士的复苏,天梯环境呈现出了一个不一样的姿态。但是我不是来介绍鱼人骑的(话锋一转)鱼人卡组啊,真没啥好讲的,谁萌新时期没玩过,想必各位对其都有着自己
娱乐上分异变萨——bilibili小凌漆漆卡组介绍推荐
在文章开始前先说下已经取得小凌漆漆的同意,不然怕被人喷。。还有打字太累后面就都打漆漆了(我没有偷懒) 那么今天来介绍的,就是来自b站up小凌漆漆使用的进化萨,我是闲者八云紫。目前狂野天梯上的萨满基本是偶数,大哥,战吼,漆漆这套进化萨算是天梯的一股清流,构筑相当有创意,在当前版本也有不低的强度。对于各个职业都有不错的抗性,于此同时在娱乐性上也相当的高。对于一些想尝试的萨满玩家在组牌上要消耗的
关于本次补丁的一些个人看法
由于我狂野玩的多于标准,所以我只分析狂野首先可以看到,削弱的重头是蛋,蛋在狂野的主要形态是奇数蛋(削弱的目的不就是加强偶数蛋?官方暗示),而且蛋刀的削弱极大可能直接削费奇数蛋,所以奇数蛋算的上是削弱。那么奇数蛋被削弱了,有哪些卡组会受到牵连?我的答案是偶数萨,由于英雄技能克制的原因,在上个版本呼风唤雨的偶数萨屈局主流卡组末端,奇数蛋的削弱,极有可能导致偶数萨的东山再起。再者,对于狂野第二快
标准天梯上分攻略(蓝龙贼)
在更新后的大环境下,看了看被砍的卡组,又看了看我上个版本就开始玩的蓝龙贼。若有所思直接上图潜行jk蓝龙贼,最大的优势在于这一手信息差,对面前期看你的排序会理解为是潜行奥密贼,这是不论打什么对局最优势的点(瞎爹除外)未减费斩杀(提前一回合打出硬币王433)蓝龙+硬币+影袭*2+硬币*2+刺骨+伺机待发+刺骨=34减费手段(怪盗之王,jk)怪盗之王无脑奇迹之仗抽3张时刻注意算斩杀,
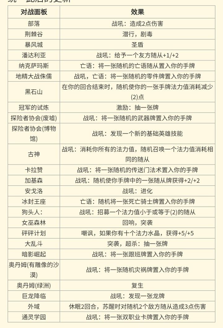
[通灵学院][新卡]“转校生”卡牌效果一览
字数补丁
[新版本,新环境] 快乐的宇宙法
给大家分享一套标准宇宙法,算是娱乐卡组,不建议用来冲分上传说,卡组如下:### 宇宙 AAECAf0EHk2KAaICyQPLBIOWA5 bA6CbA4qeA6GhA8KhA/yjA4ukA5KkA7 kA4SnA/WsA yvA/CvA/2wA5GxA4S2A4y2A G2A8W4A427A W A m A 2 A97EAwAA #单卡解析这里主要讲外域的灰烬的新卡,其他的相信大家经过一
1000局的老法师!关于新版本标准宇宙法的一些对战心得分享
分享心得前咱们先说一下现在这个天梯环境里的常见的卡组有哪些?JK贼、宇宙法、激怒战、节奏瞎、T7猎、JK牧、法术德、动物园,以上这些都是标准天梯上经常会遇到的卡组。为什么我会选择玩宇宙法呢?其实原因很简单因为我的橙卡刚好够,宇宙法在T1卡组当中属于第1梯队,单卡质量高,属于中后期比较强势的卡组,在对阵其他主流卡组的胜率上都比较高。卡组构成4月份用这套宇宙法上的传说,这个月初也已成功低保,造价方
关于本次卡牌调整的个人看法及建议
一,标准1,削弱了jk贼(祈求贼)盗贼jk的这波削弱大幅降低了盗贼的爆发能力,主要表现在变身jk后场面的缩水,不仅仅是少上一个怪,一费的随从还极大限制了大范和任务达人的成长发挥,而且也增添了一些意外性,如:不幸抽到又费暗影步,一费小背刺,这又将导致一些盗贼Combo.链的断裂,是一次不算小的削弱。反观目前标准的t1卡组们,法术德,激怒战等并未遭到削弱,盗贼这一刀我认为不太明智。2,削弱了宇