易玩(上海)网络科技有限公司
公司地址:上海市静安区灵石路 718 号 B1 北楼
注册地址:上海市闵行区紫星路 588 号 2 幢 2122 室
投诉举报邮箱:kefu@taptap.com
昆仑9低练度魃可以换成白泽 思路减伤 抗伤害 ,菌人牛逼。
最低练度过昆仑9 SL十几次的成果。
昆七终于过了
给你们弄点福利
带俩复活,套盾 控谁锤谁,看脸学废扣1没学废扣眼珠子建议换源晶建议换源晶建议换源晶别问,谁问打谁
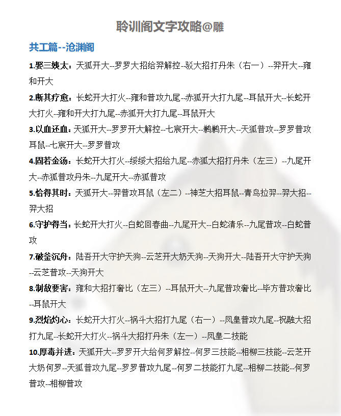
攻略
我只是个搬运工@雕
昆9平民也躺过,夏天变春天
队伍配置天狗,共工,文瑶,青鸟,天狐,涂涂。天狗主C,70级,堆爆率暴击,灵器带雷狮加满.共工副C,70级,堆爆率暴击,突破带灵器雷狮加满。天狐40级,带灵器芳芷,灵器带生命套,速度灵器套,做一速。 涂涂40级,带灵器舞回火,带速度灵器套,做二速。青鸟40级,带灵器生命套,带祠祚,不冲灵,不冲灵,速度慢于天狗。文瑶40级,带灵器生命套,舞回火,速度快于天狗。有时BOSS大招乱速,速一不
找大佬指点一下
八层昆仑过不去,那个天狐的小怪都打不过,不知道哪里出错了,请大佬指点,在线等,谢谢!
只有我想养重明吗?
我想说重明很强的。她强在她是个辅助。我希望大家能意会。……………………………………我发现你们意会不了……这样应该就很清晰了吧。可以群推条但她是辅助标志不是鞋子标志。能做到这点的除了重明只有暴击神芝的普攻。然而为了凑阵,显然只允许一个推拉条位。固定四位的两个阵,总是要一个打火位的不是吗?带一把招财的和预备一直用黄龙阵和白泽阵的当我没说。
灾祸7 死保白蛇攻略
狗子 白蛇 涂山 白狐 奢比 文瑶辅助练度40级4星文瑶加攻击可以加奶量文瑶速度和白狐要快 起码比boss快 涂山最好也快点白狐带死亡回蓝其他人全部天门 配合白泽1阵全部盾都给奶
攻略:5蝶共工加天狗完美过昆仑10
阵容准备 : 天狐154速度(祠礿) 涂山绥绥 152速度(天门) 云芝三速(舞雩) 天狗四速(雷师) 青鸟五速(舞雩) 共工(雷师) 一定要(92-96)速度 天狗 共工5蝶,其他40级最低要求。清小怪阶段:1.天狐开大,开场涂山绥绥给自己套盾2.云芝2技能奶怪选择①盾在共工或者天狗中,奶云芝②盾在云芝或者青鸟中,奶共工③盾在天狐上重开3.天狗青鸟二连大,丹朱大招过来会倒一个怪,触发天狗
分享下经验10的本子
热乎的,刚过一速天狐41级2速涂山40级3速蛇20级4速文瑶34级5舔狗70级(满技能)6共工(我满技能不知道)70级注意,只有舔狗跟共工的灵器天狐做了,其他的没咋升。这个本子要4个血过。先手涂山套盾给文瑶,因为蛇是20级,卖他就对了。基本上舔狗共工一波伤害,卖蛇舔狗再触发被动就没了。如果过不了,就是伤害不够