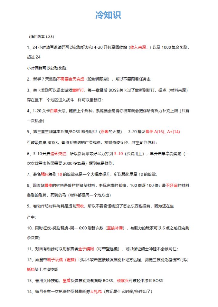
[攻略征集] 关于回收站你不得不知道的小知识 id89592
关于氪工人的性价比以及后期回收站已发新帖,请移步https://www.taptap.com/topic/19702520----------------分割线-------------------首先放个邀请码:guaguc,萌新填写可以获得1000氪晶,不写也会在24小时后收到。主要是可以开通回收站拜访,搞点魔晶啦。写这个帖子初衷是我在氪每周28块的苦力的时候,突然想了解苦力的具体价值
攻略征集 全进阶低配战力要求 81626
虽然进阶帖没有萌新看,但是万一有有缘人的话,记得填写邀请码:gwfgnj(加了好友以后回收中心才能互相帮助,如填写我的邀请码的萌新们,通关4~20开启回收中心后,加官群@红领巾即可让更多的萌新填写你的邀请码,可谓一举两得,互助互利互惠,游戏设定邀请码只限24小时内填写才算有效)填写邀请码领取1000氪金(不填的话24小时后也会自动领,俺是老实人)此帖子需通关7~30后方才用得上,萌新新手上路的
啃佬一族教你如何轻松的啃大佬!
先送上我的邀请码:gvmghv不瞒大家,我是经典的啃佬族!想要少走弯路,就要学会啃大佬!一般人玩游戏,就是各种啃大佬的攻略!然而~~~事情并非你想象的那么简单……大佬的攻略太难啃了,数字流、氪金流、平民流、测试流……各种各样的流派、各种各样层出不穷,想要看完这些攻略,就要消耗大家巨量的时间,而且还不一定能用的上,因为会看花眼!还有很多懒得费时间的玩家,可能根本看不下去!这里我作为啃佬经验十
中氪钻研玩家三周毕业心得和小细节
大家好,我是蘑菇蘑菇,玩游戏又氪又肝。由于脑容量小,所以很少频繁换游戏蝗虫,就手里几个游戏能苟好久。 玩游戏又很认真又计较细节。11月26号进坑的,论坛阵容,宝物之类的讨论得比较多了,我这很多都一笔带过,主要讲一些自己觉得重要的,印象深的。现在基本养老无欲无求,1300抽种族套装齐,有用的宝物也齐,由于太非很多没有五星。 200抽一个的五星自选镇楼。--------手机纯手打不易,希望能帮助大
萌新攻略
26号开服公测在公测前天出个攻略防止萌新走歪路1.萌新关卡结尾三选一选择,筹码(抽奖币)=魂石=沙漏>沙漏魔晶,千万别选装备升级如果只有装备升级才选。2.第一章结束a级魂石选哪个,强调再三强调选亡灵武士这个能帮助你前期过渡很久不容易卡关而且有奇效3.兵种优先培养10级以前有什么用什么10级之后看自己哪个种族多练哪个,注意魔族影魔剑魔无条件拉满。顽魔看自己需求但是是很实用的兵种ps(我没有
开服20天没有绿胡子的老咸鱼新手攻略(一)副本向
开服20天老咸鱼新手向攻略(一)副本向从开局玩到现在,也陆陆续续看了不少攻略,但是还是有不少刚入坑的同学会问很多重复的问题,还有对养成方向、自身定位比较迷茫,本系列攻略旨在用数据解决不少新入坑玩家的大多数问题,如有表述不当的地方还请多多指正。首先作为第一期攻略,对游戏副本做一个大致梳理副本类(优先级):1、主线:推一关会增加挂机的魔晶(金币)产量,通关后会有3选1奖励,有BOSS的关会有几
【攻略征集】游戏知识浅谈,少走弯路(新手篇)93872
内容有点长,有缘人进来看看最近官方大力推广宣传(给力),吸引了很多萌新玩家,群里(558359148)各种提问为了方便玩家观看制作成图片,欢迎大家保存!制作不易,如果觉得这篇攻略对你有帮助,点个赞给予我最大的支持!魔王传送门原创保姆级萌新攻略:https://www.taptap.com/topic/18555455全种族进阶战力攻略:https://www.taptap.com/top
放置军团攻略征集开始啦!游戏谁人不识君
越来越多的新玩家踏上了探索地下世界,复苏魔王力量的征途。于是,魔王大人下令寻找一些有志之士,有奖征集游戏攻略~即日起只要贡献你的独家攻略,就能获得魔王大人的青睐,每篇合格的攻略还能为你赢取游戏奖励氪晶*500,获得加精的攻略更将获得氪晶*5000的丰厚奖励!如果你认为你是放置军团的大神,或是你想成为放置军团大佬,只要你会写攻略,想要让更多的玩家看到你的攻略,那么,请耐心看下去:攻略征集内容
【攻略征集】第一篇 果酱的氪金及消费攻略 id39972
大家好,我是至尊果酱,想来我在玩家之间应该小有知名度,今天随便聊一下氪金的事情,给大家一点点小小的建议。希望能帮助到大家。以下是我的氪金挡位。首先我自己将氪金分成几个不同段位,白嫖党0-6元首充,月卡党30-98持续或间接充值,微氪党500以下,普通氪金党2500以下,氪佬上不封顶。解释一下为什么分这几个段位。从充值挡位来看35元送龙人,300元送1个苦力,500元天赋点,2500元天赋点。这几
萌新入坑指南
前言根据自己1测2测的游戏经历,简单讲一些游戏介绍及方向,做一个简单的指南 一、开局第一次接触的玩家建议认真看下新手引导,虽然有点长。但这地下城的建设部分,在我玩过的游戏中是没有类似的。经常在群里看到有小伙伴问怎么造不出兵,怎么采不到物资等问题。为了给自己一个良好的游戏体验,建议还是耐心跟着引导打到2-1吧(2-1解锁传送门后就可以自己采集物资造装备造兵了)二、主线三选一2-10前的关卡