易玩(上海)网络科技有限公司
公司地址:上海市静安区灵石路 718 号 B1 北楼
注册地址:上海市闵行区紫星路 588 号 2 幢 2122 室
投诉举报邮箱:kefu@taptap.com
论我们联盟长期霸占时装周的秘诀
什么叫霸屏?就是要连时装周都是咱的人。很多人以为,只有复赛需要刷票。其实我们家联盟很早以前家掌握了。初赛刷票的秘诀。初赛刷票秘诀也很简单,超过30个小号统一服饰初期投进去,记住家里穿着。每天轮流用小号刷票,一天分早中晚三次刷票。小号越多,越能稀释票数。这样遇到小号和别的联盟的人了。就给小号投票,如果自家的小号比大号票都高了。只要清票就可以了。要是你们服务区,报名人数比较多。那就继续练小号
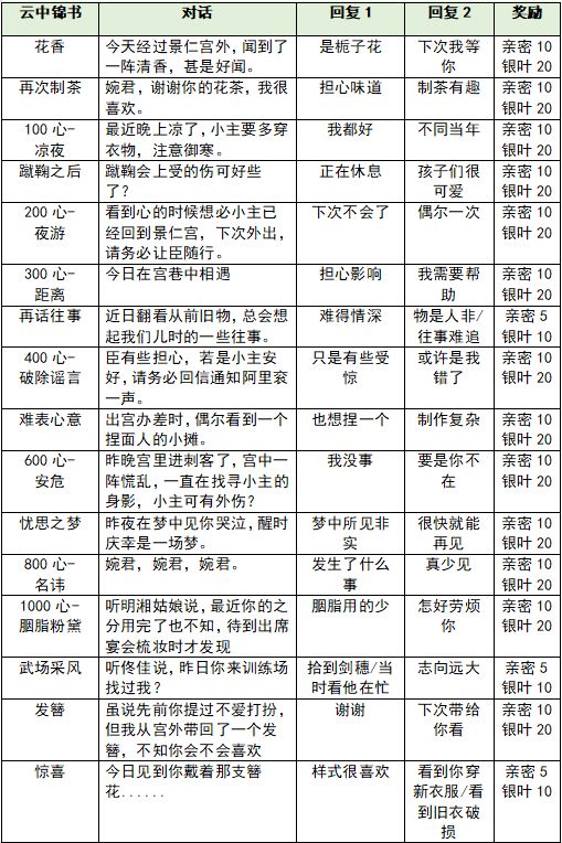
刚刚看了官方的阿里衮云中锦书,顺便把我之前收集的弘历的也一起发出来
目前只到3000心,后续的如果有小姐妹过了,欢迎补充呀。如果中间数据有错误,辛苦提醒我改下。记录得有些匆忙...
爱江山更爱美人 | 阿里衮的云中锦书
阿里衮的生辰快到了~婉君进宫这些日子,阿里衮跟她通了好些信。不如借着这个机会跟小爱一起回顾下吧~(攻略由红领巾小主热心投稿,一切数值以官方为准噢~)掰手指数了数,还有4天就是阿里衮生日了!小爱要去准备生日礼物了~各位小主给阿里衮准备了什么呢?评论悄悄告诉我吧~
爱江山更爱美人 | 中宫论战入门攻略
衮衮的生日邀请相信大家已经收到了~不知道各位小主现在收获了多少甜蜜值呢?卑微小爱还拿着爱的号码牌在默默等待qwq反正等着也是等着,索性跟大家说一说中宫论战的事情吧。你说巧不巧,衮衮的甜蜜值也有中宫论战这一项噢~咳咳,小爱课堂现在开讲啦!谁的小眼睛还没有看老师?论战开启条件:满12名随从,且其中一个随从满60级以上(包括60级)。每天会有免费的四次随机出战机会,免费机会用完后,也可使用复战函
蓝颜养成攻略~(持续更新)
我发现很多姐妹木有注意到:飞鸽传书不同选项加成的亲密度不同喔有些书信我也未刷到满分答案😂欢迎小姐妹们补充(。・∀・)ノ゙ヾ(・ω・。)
【青屿儿】新人入坑的几个误区
大家好,我是青屿儿,嗯,可能也是跑了挺多游戏了,今天给大家带来的是适用于新人的一些小攻略,以及大家现在可能不知道的一些误区。我接下来会重新创建一个账号进行养成,请各位记好细节。建立账号选定主随从选定副手随机丹,心计丹,前八天给主随从银两全部给主随从其他丹药给副手河灯必争然后就是,这个内务你们可能会有些误区有些人说这个东西就打到1-2收内务就完了但是如果说要让物资最大化这个势力值要卡到