易玩(上海)网络科技有限公司
公司地址:上海市静安区灵石路 718 号 B1 北楼
注册地址:上海市闵行区紫星路 588 号 2 幢 2122 室
投诉举报邮箱:kefu@taptap.com
【共生·焕新计划】首期征集优质建议公示
各位旅者,大家晚上好呀!4月份我们尝试启动了“宠物焕新计划”,想要获得更多旅者对于宠物异兽优化的建议,没想到竟然收获了来自旅者们超过10,000条建议和反馈,其中不少建议非常专业,看得出来旅者们对异兽的喜爱是发自内心的!考虑到游戏的平衡性、具体的实现难度,我们虽然没有办法将旅者们提出的建议一一实现,但大家的一字一句让我们看到了大家对于山海的热爱,也给我们后续的优化思路带来很大的启发!不论是热门
共生计划全新主站发布!期待热爱山海的你前来打卡!
各位旅者们,大家好!从秋天到冬天,共生计划和各位旅者已经一起走过了几个月的时间,在这段时间里,旅者们的参与热情远超我们最初的预期,创造力和想象力也让我们惊叹!有的旅者结合游戏体验,提优化,想玩法,专业程度让我们折服!有的旅者通过灵巧的双手,把爱宠捏成了自己梦寐以求的样子!更多的旅者在参与的过程中,获得了其他人的关注、认可和赞叹!我们希望通过“共生计划”了解各位旅者对于山海的建议,并且努力
【共生计划】3月玩家建议反馈,你的问题有答案了!
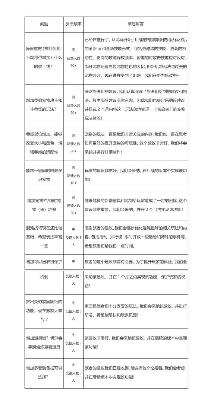
亲爱的旅者们,3月过去啦,来一起看下3月份大家呼声最高的问题是什么吧~为了让我们的山海世界更好,咪姐和同事们回对旅者们提出的建议以及一些游戏玩法优化进行仔细的讨论,也感谢各位旅者的支持!在3月里,我们从藏宝阁、共生各脑洞分站以及玩家群等,收集了超过7000条建议,那么今天就在这里一起整理一下大家高频反馈的问题,来找找问题的答案吧!我们也收到了部分旅者的私信,被询问为什么自己的问题和建议并没有
【共生·焕新计划】老宠物大焕新,邀你来共创!
各位旅者好啊~咪姐发现,从去年下半年开始,每个月的共生计划反馈中,有一个问题出现的频率始终比较高,那就是“XXX宠物什么时候可以加强呢?”我们非常理解各位旅者的期待!随着宠物进化功能的不断延伸,新宠物持续降临山海世界,形态各异的异兽,大到上古异兽小到小蜜蜂,都能升到三万年,但实际上TA们的战斗强度也出现了明显的差距,因此我们需要对一些“掉队”的宠物进行优化,让他们能够跟上最新的战斗节奏,同时也
【共生计划】2月玩家建议反馈,你的问题有答案了!
亲爱的旅者们,时间过得真快,一个月又过去啦~共生计划的启动,让大家的声音被咪姐听到,大家关注的问题和建议我们都格外重视,每一名旅者用心的为山海奉献着自己的建议和想法,咪姐也十分感动。为了让我们的山海世界更好,咪姐也和同事们对旅者们提出的建议一起熬夜通宵研究分析。在2月里,我们从藏宝阁、共生各脑洞分站以及玩家群等,收集了超过5000条建议,那么今天就在这里一起整理一下大家高频反馈的问题,来找找问
【共生计划】1月玩家建议反馈,你关心的问题都在这里!
亲爱的旅者们,我们又见面咯!在过去的2021年,咪姐收到了大量玩家旅者的宝贵建议,旅者们的每一条建议,我们都有认真看过,并且进行了评估分析。共生计划启动以来,旅者们反馈的建议已经有数十条陆续制作并实装进游戏,让我们的山海世界变得更好!这次是2022年的第一次共生计划玩法征集公示!在1月里,包括藏宝阁、共生各脑洞分站以及社区等平台在内,我们收集了超过10000条玩家的创意和建议。咪姐加班加点整
【共生计划·山海百晓生】招募启动,邀你共创山海百科!
各位旅者好呀~自共生计划推出后,各位旅者向我们分享了无数优秀的内容创作与玩法建议,同时也有许多新的尝试,在内容共创上,由热心玩家们共创的【异兽百科】在藏宝阁小程序上线后,收获了各位旅者的认可,同时有不少旅者对小百科提出了自己的建议,现在,我们面向所有旅者发起【共生计划·山海百晓生】招募活动!邀请更多旅者一起参与山海百科内容的共创~什么是【共生计划·山海百晓生】?【山海百晓生】是妄想山海中热衷体
【共生计划】11月玩家建议反馈,你关心的问题都在这里!!
各位旅者好呀!在过去的11月里,感谢大家继续踊跃地在我们的各个渠道向我们提供建议!感谢大家的信任,更感谢大家对山海的热爱和支持!大家对于山海的热情,本咪也是看在眼里暖在心里,山海的发展离不开旅者们的陪伴与支持,你们的建议就是对山海发展最好的基石。当然咪姐也没有忘记为大家带来每月的高频问题的反馈结果。通过11月的观察与收集,我们在藏宝阁脑洞站、各大平台和社区的脑洞站分站、玩家群内,依旧是收集到
共生计划11月反馈正在进行中!10月玩家高频反馈这里都有解答!
各位旅者们好呀!又到了月初共生计划公布上个月玩家高频反馈问题的时候了!咪姐发现越来越多的旅者习惯了每月反馈问题,并且在我们的公布贴下互动,甚至还有旅者在后台私戳咪姐,询问每月什么时间公布问题及处理方案呢!感谢各位旅者的持续支持,咱们10月的高频问题就在这里!整个10月,我们在藏宝阁脑洞站、各大平台和社区的脑洞站分站、玩家群内,依旧收集到几万条玩家建议!在其中看到山海世界的无限可能,为我们研发
共生计划脑洞站——9月征集专贴,期待各位旅者的声音!
各位亲爱的旅者,你们好!在过去的一个月里,我们的旅者们从各站点脑洞站及游戏内渠道持续为我们贡献优质的建议和想法,大家的建议和想法也让我们十分惊喜。我们从征集到的1,000+份脑洞中进行仔细筛选和分类,最终筛选出了500+条有效反馈,经过了谨慎的评估后,策划也针对玩家们最关心的问题进行了反馈,具体如下:基于各位旅者之前的踊跃参与,我们也希望将这个活动继续下去,解决更多旅者关注和关心的问题。在这