易玩(上海)网络科技有限公司
公司地址:上海市静安区灵石路 718 号 B1 北楼
注册地址:上海市闵行区紫星路 588 号 2 幢 2122 室
投诉举报邮箱:kefu@taptap.com
鲜血玫瑰,绽放!——《DOAXVV》联动手办“玛莉萝丝·小恶魔仆人Ver.”出荷情报
来自《DEAD OR ALIVE Xtreme Venus Vacation》的小恶魔仆人“玛莉萝丝”化身1/7比例模型加入手办团!如玫瑰般惹人喜爱的她有着娇小的身段与小恶魔般狡黠的微笑。追随主人“海莲娜”来到岛上的她,为了不被人当作小孩子,正在朝着“维纳斯挑战赛”第一名的目标而持续努力着。玛莉下定决心,即使变成了手办,也要成为独当一面的大人!一:技能简介被动-霜花跃击玛莉萝丝普攻时有一定几率
《DOAXVV》联动手办“穗香·绝密校园女孩Ver.”出荷攻略
来自《DEAD OR ALIVE Xtreme Venus Vacation》的绝密校园女孩“穗香”化身1/7比例模型加入联动版本!穗香从小由慈祥的奶奶抚养长大,有着随和从容的性格,身上却隐藏着强大的神秘力量。因为抽中招待券而来到维纳斯群岛的她,以参加街道居民会祭典的轻松心情接受了“维纳斯挑战赛”的邀请。“穗香”会和她的搭档“玛莉萝丝”度过什么样的生活呢?敬请期待! 一:技能简介 被动-天使屏障
需要满级不朽·先机徽章,18级后宅,以及私享手办馆的支持
我麻了我真的麻了,第二个都过不去,到底咋打的啊
闪退的别连WIFI,用流量就能进了
终于给打过了前段时间两周年刚入坑这游戏
大佬们,专属装备的词条是固定的要不要升?比如鞋子是固定防御,不是百分比防御要升吗?
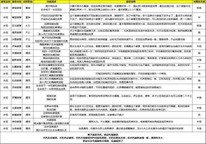
游戏徽章养成建议
手办团中的手办大多数在不同的玩法中,都有上场的机会,也有个别是万年冷板凳,但是好在培养比较简单,而且养成所需资源还算丰富,但徽章就不一样了,徽章所需的强化材料比较稀缺,而且徽章突破还要同名徽章,不朽的更是需要70周年卡,因此选择对徽章就尤为重要,不然会浪费宝贵的资源,拖慢成长脚步细细来说,从玩法角度去说,徽章分为竞技场类型和推图闯关类型,从品质角度去说,徽章分为出版、限定、终焉、永恒\不朽\觉醒
【机甲战线】王牌机·自由作业
地狱
厄洛斯的致意有攻略吗,好难啊