这个怎么在玛莎瓦购买金呢?我没看见呢,有没有大哥告诉一下?
分享一下,某位大佬整理发在他自己动态里了,我现在帮忙再发一次。十分感谢。
地狱出发了,听说很难,目前就只有黑珍珠和死排
德雷克马上到手,求问,困难模式朱云是不是就能剧情招45个船员了?还有就是昭陵六骏这任务是不是坑?骗了我一个戒指。。。。。
一艘船的火炮是混装还是只装其中一种?如果混装怎么计算伤害和开炮时间?
发现一个无限刷问号队的方法,打完问号队之后关闭游戏再进即可,更换问号队的阵容也可这样,本人打2死神3圣三起家,个人认为这个是最容易打的,65级1死神4重排打过的攻击力大概是42 36 32 33 31(无巴女)大概操作就是向下拉一点点距离然后接弦的时候把对面两死神分开,不要扎堆不然旗舰会被瞬秒(瞬秒原因是因为单挑)打完两死神之后基本上没有状态船一般剩下2-3条,然后就是拉扯,急用海盗女回血天赋回血,尽可能回满(因为旗舰单挑没有血了,容易瞬秒一大格血)回满之后就让旗舰扛伤害基本上就没问题。
哪位老板给一下西班牙运宝船的具体坐标。。。。挂机用的。。。。。谢谢
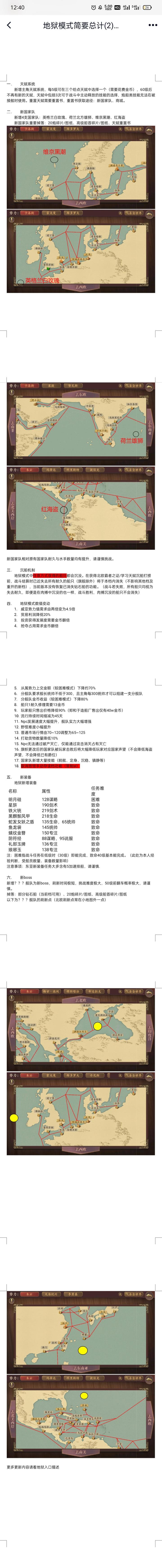
各种攻略图 给需要的萌新(注:)多图要进贴往下拉
萌新求问问么刷爵位。动不动就要伯爵我快吐了!
发现一个地狱Bug前期不做主线任务,就可以安逸发展,今天第一天地狱,一台黑珍珠开局,感觉后期压力不大,现在就是😌缺说服,不搞开刀