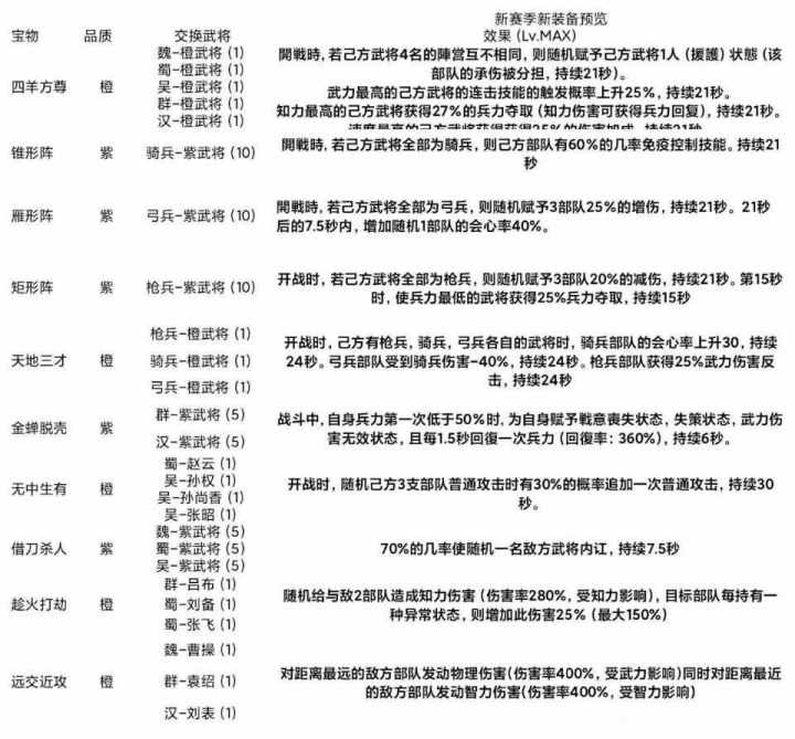
关于刘备
强烈要求削弱刘备,这刘备就是个bug一样的存在,为什么这么说,你说回血就回血,还是必定触发,而且还是全体回血也就是4个一起回,好你回血,tm还有个盾甲,这是什么意思,我来解释一下意思就是你打对面600伤害,然后6秒后就给你回400回来也就是才打了200伤害,这样子久了就没伤兵回复了,多出来的怎么搞成盾甲了,有人不知道盾甲是什么意思,王者荣耀玩过吧吕布知道吧,就跟吕布的二技能一样可以抵消任何伤害,然后呢还有有盾甲的还几率免控?还是50%几率,我荀攸一个主打控制的技能都才30%几率控制到,你凭啥一个附带的效果都50%免控,还有你凭啥回血都200%,华佗都才180%还是两个?