易玩(上海)网络科技有限公司
公司地址:上海市静安区灵石路 718 号 B1 北楼
注册地址:上海市闵行区紫星路 588 号 2 幢 2122 室
投诉举报邮箱:kefu@taptap.com
玩了3天50级了,来发点攻略(玩法思路)
tap显示我玩了23小时,平均一天8小时,我还是有点肝哦,只充了12,萌新和首充2个礼包。♡阵容有一个群控吸血鬼就够了,后期玩着感觉就是控住无脑平推。♥①打法打法很简单,就是吸血鬼群控,猎魔三连秒前排。其他角色输出就行了。特质黑色幽默最强,开怪就回蓝。(这些都是大家都知道的,下面说点实在的)♥②技能♢主角技能最实用的就是三连,然后是被动的暴率,其次可以选择随机三连和被动加攻。♢前排,一
好弱
以前的版本一只吸血鬼打天下,治疗,雷电,主角都有群伤,现在砍的太多了,好久不玩,玩了一会,卡在70大关,肉顶不住,奶加不回来,伤害不够
雕像有毒,我用了1000钻石买了几个了,都是没有用,,大家别试了
最咸老玩家弃坑了
小号镇楼相信老玩家都知道我,鱼塘咸鱼王。唉,这次更新跟老玩家没关系我都不说啥了。我又双叒叕被回档了,作为老玩家。谁没被回几十次?这种官方原因,客服都十分怀疑。。。。说的好像我想干嘛一样。三个完美特质的号,三群老玩家谁不知道?玩了两天新服反馈了四五个bug,一个都没修复???累了,再见了。(tap计时。。。。真tm假)
萌新必看
如果我不是老玩家,我肯定不知道1-70级等级要多少经验数据。我肯定不知道16级宝石。我肯定不知道改吞卡模式之前的数据!我肯定不知道以前主流省钱的白色法师的玩法(已经被削,被限制技能等级和特质等级)。我肯定不知道有私下交易.. 要告诉你的事情有:这是老玩家都知道的事情。 1、游戏好评都是新手萌新刷出来的! 这游戏的好评,都是大量新玩家为了激活码,评论的五星好评刷出来的,或者说萌新刚刚玩,不熟悉这游戏
刷技能书攻略
猎魔师刷技能书流程,号是一年前的号,充了大概2k吧,刚捡回来玩,游戏改版了一些东西,还没玩明白,用以前的装备刷的图,人物技能也没学到顶,(之前玩够了就没在玩了,最近自我隔离,又玩了起来)仅供参考。
新服体验
新服法伤女枪体验1,关卡只有首通才有经验,再打只有爆出的装备金币之类。升级是个问题所在。2,佣兵能用经验书升级但不能超过主角,经验书前期爆率低,商店买价格高,出售装备得到的钱前期非常少,根本不能大量买经验书。3,任务改成要主角能装备的最高等级的装备,不像以前什么等级的装备都能交,前期等级需要经验少主角升级快关卡爆出的装备都跟不上主角等级,导致任务前期几乎是虚设根本完成不了。4,技能机制改动
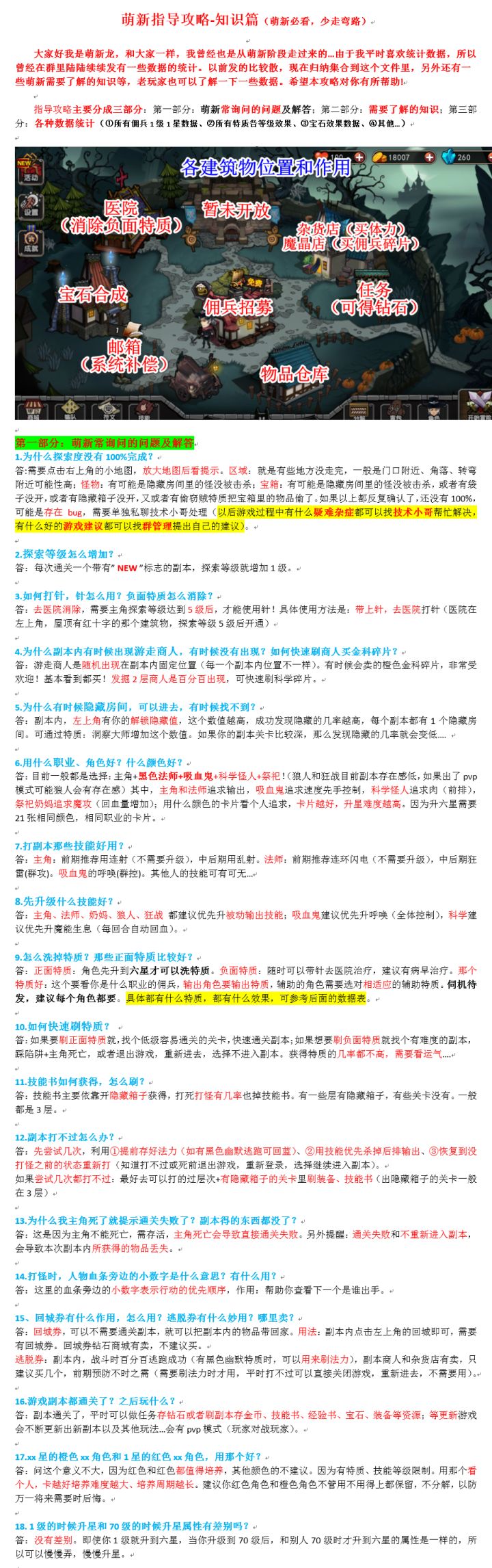
【攻略】这里有你所有想了解的游戏知识
★新手必看:萌新攻略-知识篇(大量内容和数据)
大家好,我是重生官方1群(882497971)、2群(971819763)里的萌新龙。由于经常有新人不知道怎么玩这游戏,所以花了几天时间,写了这份攻略,希望对你有帮助。这份攻略有很多新玩家想要知道的内容,基本上你们想了解的都在里面了,而且都是独一无二的攻略。新手、老玩家都可以看看。如果有看不懂的地方,可以玩过后再重复看一遍。另外大家可以加入官方群,有问题直接在群里询问。群里有很多高手,可以为你解
关于新版本
玩了刚好一个月时间,每天肝一会,最起码日常每天都能全部做完,昨天无聊100%探索度通关,今天就更新了。。。再也不能秒怪了。。新版本今天玩了几局,70级打的安息三,刚开始用老套路,吸血鬼控制,主角乱射和法师闪电链输出,结果。。。被打的不要不要的。。后边发现控制没落了,那么费法力并且只有一回合,在输出大幅度削弱的情况下完全没了用处,幸亏以前攒了几十本技能书没用,尝试学习了肉盾的顶盾减伤,和每回合根据