易玩(上海)网络科技有限公司
公司地址:上海市静安区灵石路 718 号 B1 北楼
注册地址:上海市闵行区紫星路 588 号 2 幢 2122 室
投诉举报邮箱:kefu@taptap.com
黑神话悟空全63个Boss流程,你都打全了吗?
黑神话悟空全63个Boss流程,你都打了吗?可以查缺补漏。#黑神话悟空 #黑神话悟空创作激励计划 #黑神话悟空攻略 #黑神话悟空资讯 #新手攻略
《黑神话悟空》全土地庙篝火列表 各章节传送点一览
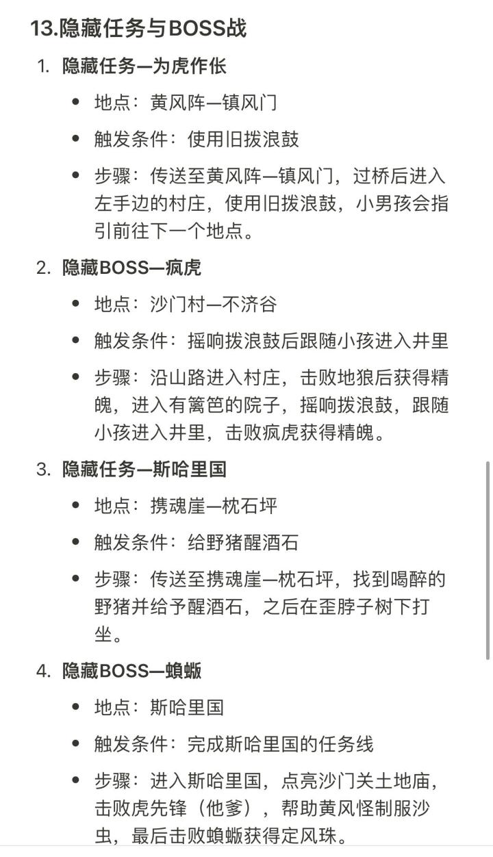
第二回-黄风岭【沙门寺】村口井底不济谷【卧虎寺】寺门地窖【挟魂崖】藏风山凹枕石坪藏龙洞第二章的隐藏BOSS所在区域,需要先在BOSS沙老大处,让沙老大撞开背后墙壁(或者用精魄幽魄),钻入缝隙,打开宝箱获得【龙鳞】后才能开启。【黄风阵】定风桥定风庄镇风门【隐·斯哈里国】嘶哈里国需要完成位于枕石坪的【黄袍员外】的支线任务才能进入。沙门关沙门界
黑神话悟空第六章:全流程攻略
黑神话悟空第六章:全流程攻略(含隐藏结局)#黑神话悟空 #黑神话悟空创作激励计划
黑神话悟空第四章:全流程攻略
黑神话悟空第四章:全流程攻略#黑神话悟空 #黑神话悟空创作激励计划
黑神话悟空第三章:全流程攻略
黑神话悟空第三章:全流程攻略#黑神话悟空 #黑神话悟空创作激励计划
黑神话悟空第二章:全流程攻略
黑神话悟空第二章:全流程攻略#黑神话悟空 #黑神话悟空创作激励计划
【攻略】《黑神话:悟空》最强套装+金箍棒获取!
(一)套装四件套前置条件我们必须来到第六回,也就是说必须击败第五回最终boss,红孩儿!紧接着来到第六回,击败王灵官!随后就能获取筋斗云了!1.锁子黄金甲来到如图所示地点(有两个甲有提示,往有雷电的地点飞即可)在这里击败一只犀牛,即可获得锁子黄金甲!2.藕丝步云履以犀牛点为坐标(脚下是犀牛战斗场地)红色箭头为第二道雷电方向,需要击败一头鹿,从而获得藕丝步云履。3.凤翅紫金冠上图
第五回全支线、BOSS、隐藏地图、图鉴解锁攻略
第五回的头目一共9个(实际上13个,其中7个隐藏BOSS,还有一个甚至不在图鉴)、首领共5个(1个隐藏),能拿到红色酒【龙膏】(增加下次攻击伤害)、红色葫芦【上清宝葫芦】、紫色酒食【灵台药苗】(一段时间内,延长下次身外身法召唤的毛猴的持续时间)、紫色酒食【瞌睡虫蜕】(饮酒减少所有技能CD、但一段时间内行动变得缓慢)、马变身技能等。本回土地庙可购买【玲珑内丹×6】、【细金线×2】、【金趁心×1】。
【手残攻略】25h速通加点丶法宝丶根器丶泡制参考!
(一)加点参考我的等级是84级,这里说一下加点流程,按照流程走即可大大降低难度!1.优先将棍势点到二级,有两个棍势,重力威力提升很多2.点劈棍里的第一个技能:展足丶识破3.点立棍丶戳棍第一个技能4.点戳棍:退寸今尺(至此立棍丶戳棍就不用点了)5.点气力里的:猿捷(点到二级)6.随后就可以参考图中所示,点体段修行!前期尽量把五脏坚固点满!至此前期必须的加点流程就到这里,有多余的点数就往
黑神话悟空全成就避坑指南
前言,楼主强迫症玩家一周目把能做的成就除了收集类全做了,在二周目进入后最多能获得72个。不过不建议效仿,因为开了二周目后发现轻松很多,手法上和数值上,以及地图熟悉度。首先是当前周目错过就没有的妖怪和支线,一共有6个,这里错过是指你在打完章节boss后就会消失的。以下均是二周目可补。第一回幽魂,即大头,一定要在敲三次钟之前打,不然打了金大头本周目就无法获得。第二回沙国王和沙二郎,打的时候需要先