第406期、神王霍悬赏养成
红瓶子最优方案,词条解读!#斗罗大陆魂师对决 #斗罗大陆魂师对决造梦计划
第405期、天使应援S11+对对碰S9
#斗罗大陆魂师对决 #斗罗大陆魂师对决造梦计划
第404期、6活动+星月奇运S16
极限,外传打法,巅峰争霸,魂选三臻…#斗罗大陆魂师对决 #斗罗大陆魂师对决造梦计划
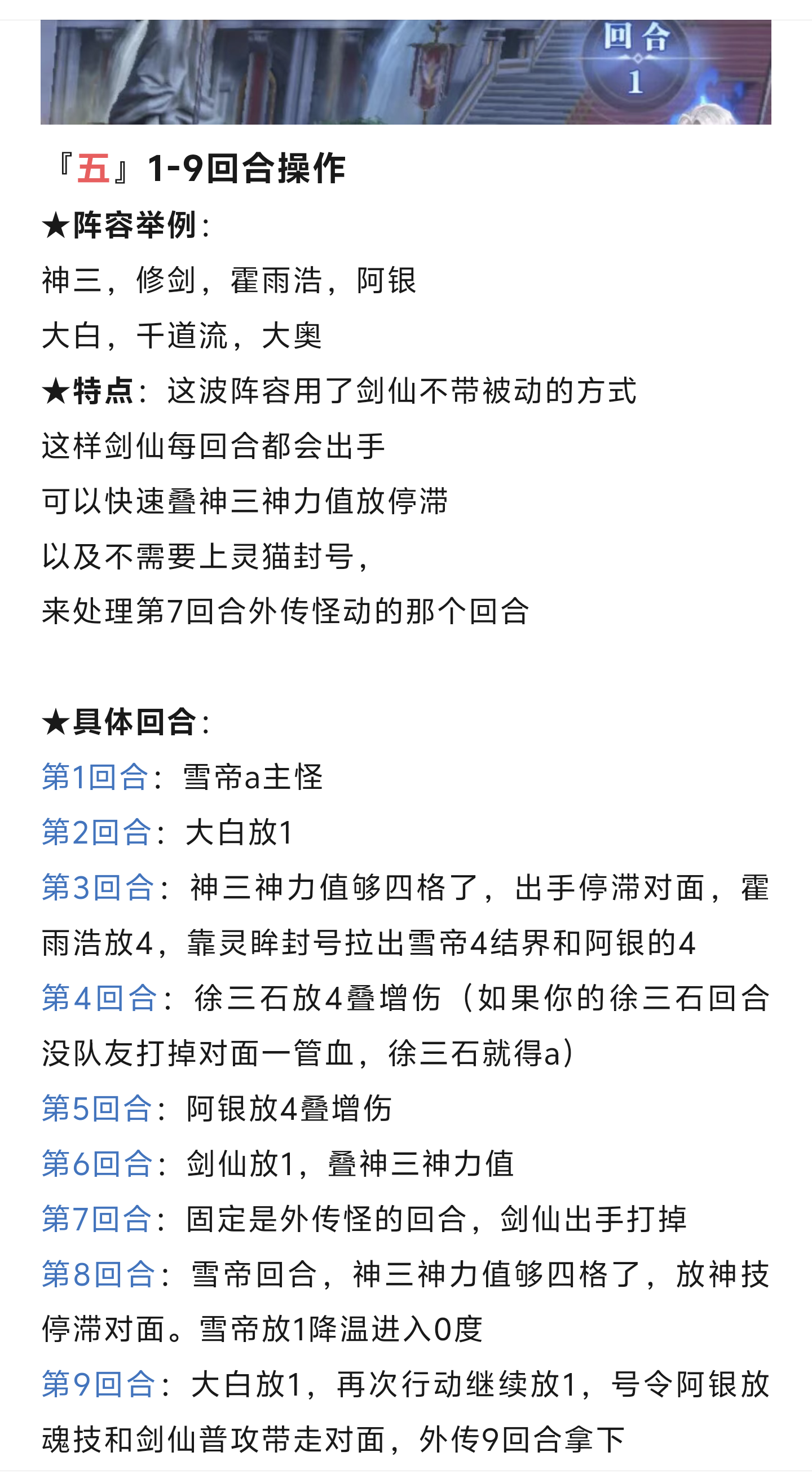
第403期、神王霍玩法
悬赏/PK/短图带什么词条?#斗罗大陆魂师对决 #斗罗大陆魂师对决造梦计划
魂师对决:从SP霍雨浩到SP+霍雨浩!魂师独有系统到底进化了多少
大家好,我是正在练字的何二维一。其实从去年,也就是2025年的春节档开始,SP霍雨浩可以说为咱们游戏带来了第一个魂师独有系统“神位继承”系统,而在一年多时间之后的今天,SP+霍雨浩则为我们带来了“出离六道”+衍生版的“神位继承”系统,维一也算了算,如下图所示,从SP霍雨浩到SP+霍雨浩,游戏一共已经是上线了10个魂师独有系统,其中SP+品阶和神祇魂师是全部自带的,而剩余的则是部分重点SP品阶魂师才
魂师对决:SP+霍雨浩六道搭配详解!这样搞真就能无往不利了?
大家好,我是有点失意的何二维一。今天的攻略咱们来对SP+霍雨浩的六道搭配做个详细的分析,这部分也是SP+霍雨浩最为核心的增伤因素,就跟SP+宁荣荣的卡牌一样,几个小小的搭配变动可能就会影响亿的X次方的伤害起伏,所以这部分大家也可以特别重视一下。这里先说个前提,SP+霍雨浩所有的技能和六道道具都有“慧识”、“定识”和“戒识”这三个标签,其中“戒识”毫无疑问是更倾向于PVP的效果,而“慧识”和“定识
第402期、金雪圣颂S10
玉兽魂环缺的可以抽一下!#斗罗大陆魂师对决 #斗罗大陆魂师对决造梦计划
第401期、八种玩法图
2个SP+,2个神祇,3个SP,1个竞技场玩法…#斗罗大陆魂师对决 #斗罗大陆魂师对决造梦计划
第400期、大陆游历S6+春日商城
燃骨可以永久开启!#斗罗大陆魂师对决 #斗罗大陆魂师对决造梦计划
第399期、4月爬塔第一关
三种回魂方法,平民与满配打法#斗罗大陆魂师对决 #斗罗大陆魂师对决造梦计划