攻略

TapTap
我有一座育龙岛
16 万关注·842 帖子
排序方式
回复时间
还有谁?

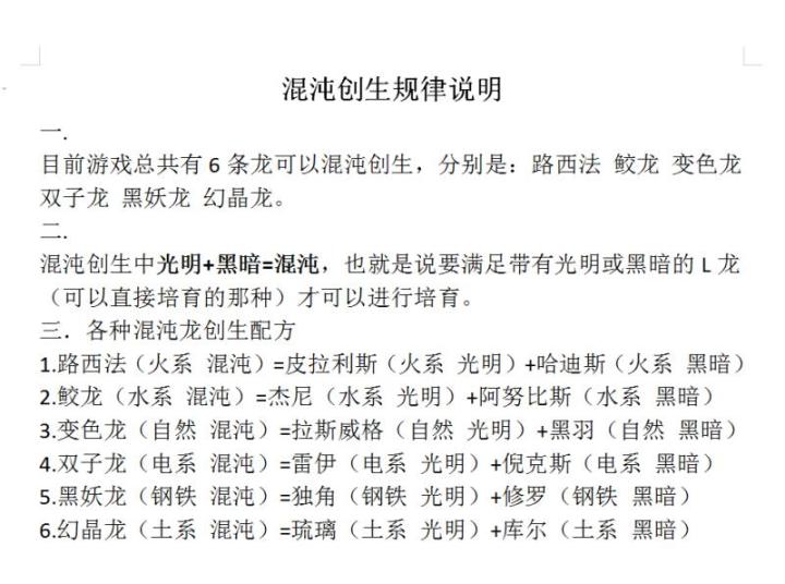
能有我这么幸运,吃保底长大???这游戏真厉害,玩到40级了,一个L都没有。666

入门推荐
龙穴抽奖推荐抽灰烬 鳞甲 凤凰 尸骸 浮电这5个龙
最推荐优先抽灰烬版本答案T0级别
E龙可以练仙子 海月 红水晶推图有送碎片拿完所有碎片能白嫖四星可以当主力培养一直能玩到后期 阿米特 卡布罗龙 印斯茅斯大招都是群体削防可以升到10级带速度词调的龙纹当工具人用
L龙里面能培育出来的只推荐搞拉斯维格 杰尼 库尔, 拉斯维格能双大招,杰尼能提速加攻,库尔能减伤套盾回血
前期主玩什么龙就换那个属性的石头提升等级上限,因为食物需求量大先主要提升c位龙的等级推图
龙纹套装属性词条适合龙的技能就上就没问题,前期不推荐重点搞龙纹最好等到70级解锁红色龙纹再重点搞
献祭E龙或者L龙推荐升到30级再献祭最高可以得50个碎片,献祭UC龙或R龙前期食物不够可以升到10级或者20级再献祭
龙升级1星要50碎片2星100碎片3星150碎片4星200碎片5星300碎片
龙升星魔力源泉会给奖励
兑换码yld666 yld888 yld999官方还有3个兑换码可以去tap游戏界面领取
龙纹的套装加成推荐带法,大招有全体控制效果的密米尔,多段输出加姆,群体输出霍徳尔,单体高输出提尔,辅助等其他龙带防御形的龙纹。还有一些特殊的搭配看龙的技能或个人喜好参考排行榜参考别人等,各种阵容的搭配,龙纹套装特效都不是固定的
一个月一次会开启限定龙获取活动

TapTap
TapTap
TapTap
TapTap
TapTap
TapTap