先看看这是个什么东西🙄
然后再看看这个然后我的大将就没了啊啊啊啊啊
隔壁势力就特喵离谱。。。我100年都才两个单灵根。。。。
顾氏家族修仙传4:麒麟子之死 顾氏3448年,麒麟子为家族第四任族长身死。生前为家族披荆斩棘,立下无数功劳。 麒麟子事件:①斩杀海皇(炼虚)🙃🙃。 ②三入灵界而自斩境界不飞升。 ③挑战天下高手,被封为当代剑皇,天下无敌。 ④顾氏3000年,海族再次入侵,麒麟子再次出世镇压世间,斩杀五阶妖兽无数。海族族长唐三被一剑杀死。。。
家族传人也算是要断了,一代不如一代,就靠几位老祖撑着,一旦他们飞升或者羽化,这个家族就要废了,天灵根至少500多年没出过一个了,不成气候的小辈,家族传承迟早要断
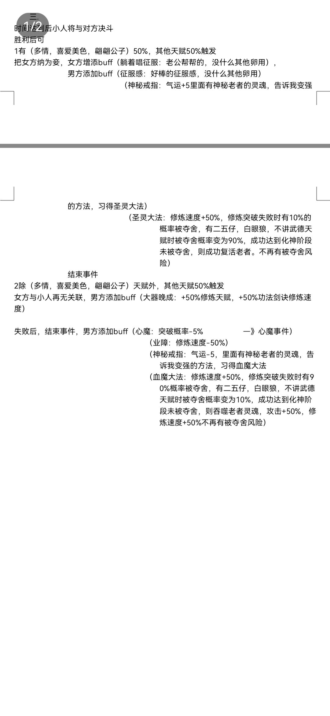
娱乐的写了个娃娃亲,老斗破了😂😂
上班摸鱼没事打的,视情况更新
好家伙 我辈自有人才出
快6千年了,家道中落啊
开坑😁不知道能不能化神,全部修炼心法三灵根也可以化神吧