桀桀桀桀,好久没有暴打氪佬了,不过硬核是真硬核! 策略性太高,让我被虐两个半小时!自在西游实在是太上头啦!#TapTap七周年安利狂欢节#攻略#游戏安利#游戏推荐#游戏讨论#自在西游
新区,明天开命格,极限银角该怎么玩,是需要抽卡一直抽银角么?法术和命格怎么搭配,阵容该怎么带?现在阵容 银角 大鹏 主角 孔雀 月老 铁扇再有3-4天差不多可以有2个红的法术都换谁的?#攻略
各位大佬神物阁的紫装有必要换吗 还是等橙装
萌新求指点
法术现在小空空那个装给主角,莺歌燕舞装给白骨,白骨之怨装给蜘蛛,然后下一步准备开个金星启明,求各位大佬给点建议,阵容有什么能改进的
极限太白
玩了快一个月了
估计没人像我这样玩吧😅零氪。目前极限骊山9600w战力,能打个低战哪吒😅
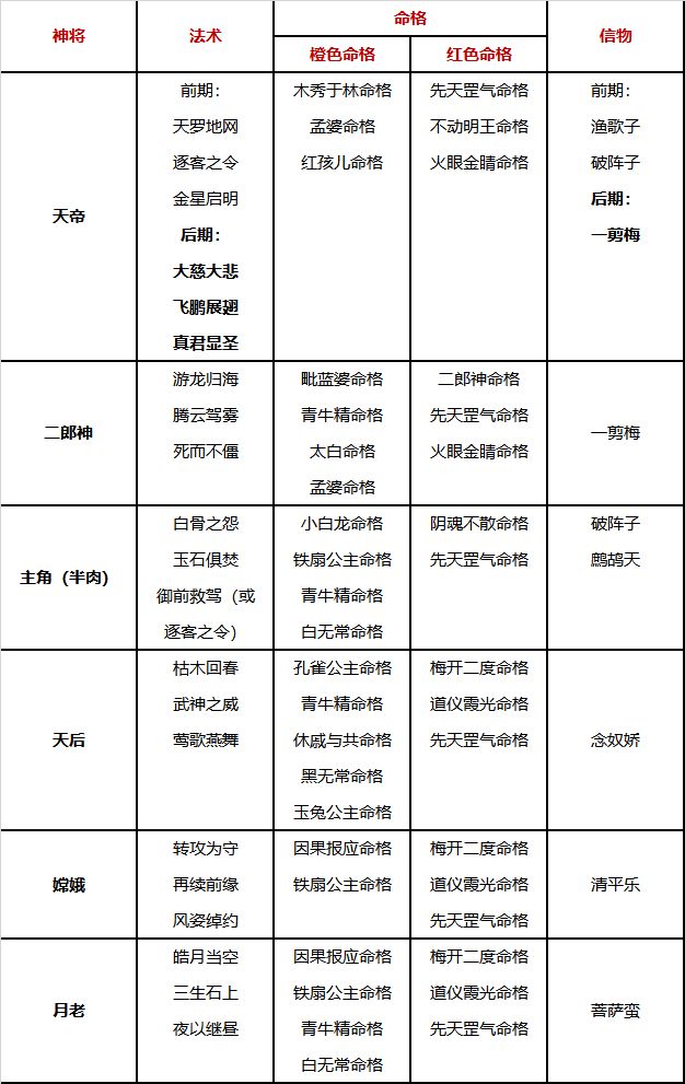
玩家攻略 | 仙界配队大全
本篇攻略来自《自在西游》攻略团不空供稿注:玩家攻略非官方建议,仅供参考哦要玩懂仙界阵营,得先了解仙界阵营的特性,【刷盾】机制为团队提供了强大的生存能力,在PVE玩法中一般有15轮的对战次数,强大的生存能力,让仙界阵营总能苟到最后,但在PVP玩法中会显得爆发力不足,伤害不够,像是在刮痧。今天就让我为大家介绍正确打开仙界阵营的方式,包教包会,快上车。阵容一:最终成型阵容推荐1、天帝;2、二郎神
我知道师傅快跑怎么玩了
按照经验来看,小唐大多数情况下都跑不掉然后四个妖怪选两个 跟品质好像关系不大其中蝎子离奇的猛 遇到选就是了四选二本身就有五十的概率 那直接选赔率高的就算输几次 可能赢一次就全赚回来了是不是这么个道理
我有一个不成熟的想法 idea
甲骨履阴阳:战斗开始前,将自身阵营变为己方人数最多的阵营,如果人数最多的阵营超过1个,则自身阵营保持不变。这个描述真的是,阵营变成人数最多的阵营,人数最多的阵营超过一个,自身阵营不变??反正我是看不懂已知杨戬的定位是越战越强(叠满+96伤害加成)最近也迎来了波加强,然后冥有很优秀的阵营加成和百眼这个伤害分担那不如搞个杨戬配上性转命格和阴阳铭文?法术地狱+妖王+火莲。然后搞个神通天后 配上个百
各位大佬来对比一下哪个人物极限?
有请大老有请大佬发言