「战地无疆」关于第四队.部曲快速升级方案
上图开搞↓↓↓ ↓↓↓为了保持主力3个队伍的体力平衡。可以进行3场战斗,拉平体力消耗。在满体力150的情况下,一共可以进行3轮——9场战斗。9次战斗后主力队伍就可以去升级了,4队恢复体力。该吃吃该喝喝该上班上班。Over... ...开荒配队攻略指引#新手攻略
「战地无疆」——平民100点至140点政令加点推荐
以上3个阶段的政令加点,都是以平民为基础,骑兵为主的加点推荐。↓↓↓ ↓↓↓新增内容进军洛阳不能划水喽,要改政令点了呢... ...#攻略#游戏讨论#游戏攻略
「战地无疆」——关于「战功系数」的定义讨论
pvp划不划算呢?(ー`´ー)上图是我的一次pvp战斗后的战报;我们从中获取战功和阵亡等等数据;然后录入到下表在本文中,我将战功系数定义为:单位预备兵死亡获取战功系数,简称单位死亡战功系数,再简称战功系数从上表中得出 战功系数:0.0366。当这个数值越高时,可以反映出队伍战斗力越强;以及战斗总结是否划算;公式已获战功÷(总阵亡×兵种系数)×100想了下还是再乘以100加以修正,不
一个跨服喇叭36块,怎么不去抢
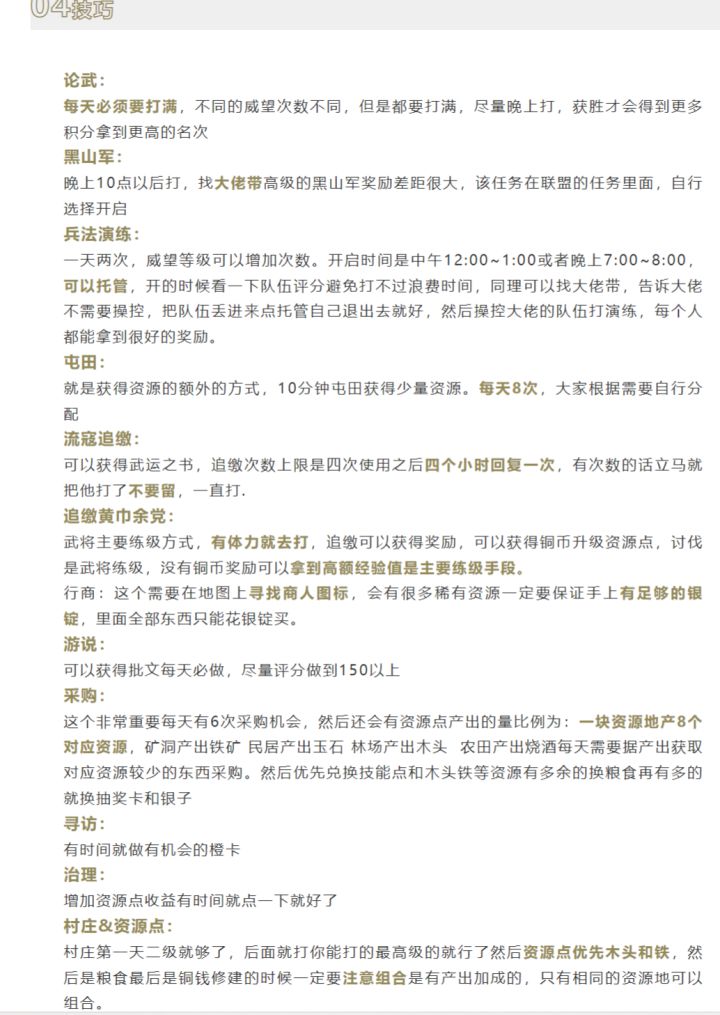
【毒药出品】战地无疆运营活动一览,提前规划战地人生
大家好,我是毒药,玩过8年SLG类型游戏,率土鸿图帝国三战三棋等等都接触过,长期做SLG相关的攻略,相信有些老铁应该也眼熟我,战地无疆快不删档了,我在不删档之前也把之前的一些游戏心得发给大家,让大家更快的熟悉游戏,做好氪金规划。【战地无疆】应该是8月24号开始不删档,入手战地的时间是去年12月份最后一次不计费删档测试,不过从它叫【代号Y7】开始就一直有关注,直到更名【战地无疆】后玩法比较稳定后才
所有古迹
1.江东七星坛(1880,67)2.荆南阅军楼(489,907)3.巴蜀白帝城( 425,1676)4.西凉秦长城(2005,3051)5.河北铜雀台(2369,2003)6.齐鲁孔子庙(2610,1020)7.荆北水镜庄(961,1394)8.秦川秦始皇陵(1515,2291)9.中州诸葛草庐(1789,862)10.司州凤仪亭(1583,1571)
新人微氪
刚玩三天,有推荐的搭配嘛
离谱,历史上最无语的游戏机制
作为slg老玩家的我,每天刷完体力,就该休息了,武将也该休息了,然这个游戏,的这个操作简直就是光让牛干活,不让牛吃草,只有在编队中在能恢复体力,脱离编队就不恢复体力。咋了,只有部曲里有床,家里没有床吗?
好游戏
活动卡池一百五十抽没华佗,法盾锁卡,这卡池华佗爆率明显比其他卡池低,其他盟也是这个情况,想充钱的自己掂量着充
七级郡城攻略
七级郡城兵力3×220×76200(7.62万是兵的数量,不是曲部战力!战力只会更高!)七级兵种前提准备:①建好城塞,如果城塞屯兵的数量比较少,而且又离得远的,超过100里远的,建议直接迁城,因为运输兵差不多两分钟。有条件的最好开了二阶屯卫2级,这样城塞可以放264万兵,1级的话也有一百多万兵。要是城塞兵数低,又离得远,运兵会来不及,因为消耗太快了。一个四级兵是需要消耗7个预备兵的,假如一个