暴走英雄坛辟邪剑法怎么学
暴走英雄坛中,在获得辟邪剑法秘籍后直接点击秘籍学习即可习得辟邪剑法,秘籍在完成辟邪剑谱任务后就可以获得。要学习辟邪剑法必须先要引刀自宫,需要拥有银质小刀或者秘银小刀。需要注意的是,自宫后角色性别将发生改变,无法进行群芳楼、结婚、生子等玩法,推荐先生孩子再自宫。辟邪剑谱任务开始时先跟着任务走,直到郭巨侠让角色去找仵作。然后进入顺丰镖局,去左边柜子拿染血的黑衣,刀架上拿一个特殊银制小刀,在去床边触发
蹲老乞丐
有没有蹲老乞丐的群
这破防跟系数咋算的大佬们
我4系数44破防的西洋剑一个寒梅7733但是2系数64破防的乌金剑一个寒梅只有7385这为啥啊#游戏讨论
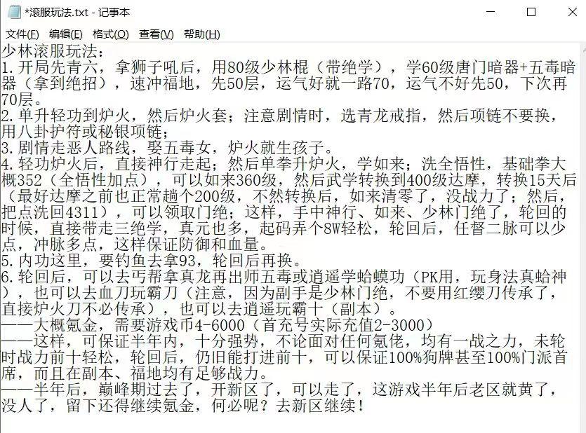
一次群内的辩论——未轮拿门绝是否合理?
本来并不想发这个帖子的,毕竟只是游戏之间有不一样的观点,我和很多人在群里讨论过不同玩法的思路,也有过比较多的实践。有被人用数据点醒的,也有自己说服别人的时候。但是实在没想到,暴15能出这么 一出,实在是有点上头。(潘爷是新区里面经常带精英的,也会帮萌新过福地50层,单纯是意见不和的讨论)首先说明,目前玩法还是主推速轮,因为三轮内功机制的改动,xf变相逼着所有玩家速三轮(大概意思三轮后能实现内功自
辟邪剑法,绣花针法,葵花残典,葵花宝典,这几个武学的具体获取方法是啥?别跟我说精英袈裟,能不能具体一点,或者谁有详细的帖子跟给我看看
新人求助
这次新开的三个服那个比较人少一点啊。现在身法剑雪山那样的处境好嘛,还是太极第一世好一点
今天看攻略说太极门不用升太极神功,我直接200金条把210级的太极神功散了,怎么没人告诉我基础内功不加内力🌚🌚我现在怎么办
这个Tap风气整顿使是个什么东西?
以前没见过,今年几月份跳出来的?#游戏安利#游戏资讯
要多少级内力才能搞到内力浑厚度啊
内力都到6000了,啥时候才能有内力浑厚度啊
大佬们帮忙看看,我接下来应该咋办,萌新,买的号
#新手攻略