护甲显示出问题了
明明人物穿的是头发(头盔),护甲栏显示的是血条(头盔)
你们设计的时候有没有想过这么一个问题
冰炎缺的是爆发输出吗,明显不是不然也不会在变异模式上场了他最主要的问题就是常规pvp作为手枪技能是非常难触发的,但是你们这么改了依然没改到最主要的问题上,比如说赛季里面我要拿这玩意提前切出来用爆发压制对面,但是对面一直躲掩体后面我根本没机会触发爆发,然后过了几秒对面跳出来给我突突了,那么我拿这个冰炎的意义是什么,触发不了技能的情况下我还不如拿个魔音或者7打人。目前为止一眼丁真这就跟之前魔音加范
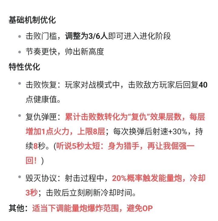
关于嗜血加强问题
首先感谢策划可以看到广大血友的坐牢苦难而做出的加强接下来就是主要问题了嗜血加强个人目测是在大杯水平,和哈迪斯差不多,但是三技能的描述和代码问题十分严重1.是否会卡壳?类似哥斯拉机枪2.嗜血作为战壕武器经常需要依靠掩体射击,那么其三技能描述的射击时20%概率射出能量弹绝对会导致过于靠近障碍物导致自残,从根源上堵死了嗜血的提前枪和蹭掩体打法如果出现以上情况,那么很遗憾,这次加强依旧没有让这位
评价一下最近的官武
不能说近吧,也是一年之内出的首先,一个ttk本来就很短的fps游戏,新武器搞那么多抽象新技能除了逼着玩家充钱肝武器我想不到是何意味,甚至有些技能是照抄老武器,但是专门加强一波,反正削弱和加强的权力又不在我们玩家这边例如新武器:惊骇出身三枪组这是它们的爆炸范围这是它们的抄袭对象的范围量子手环也是抄的未来炮,不过未来炮保有量很少就不纳入范围了可以看到惊骇三个全是抄的(老四冲
自定义地图的建议
更新可调节的光影天气系统,比如可以自定义地图光照的色调,光照强度,自定义地图上的天气(比如大雾,暴风雪,小雨暴雨)之类这样可以让地图的沉浸感和视觉效果好很多
你游似乎存在着一个现象
那就是武器加强前和加强后(削弱同理)的差距过于巨大例如糖果狙削弱前纯纯轮椅枪,狙图里面朝地板一打人直接嘎巴一下死了,而削弱后就成了纯纯路边一条(龙狙同理)魔音加强前路边一条都不如 加强后直接让雷成了小丑,因为雷往往都是开局向雷点雷人的,而开局往往又是魔音开技能的时候,所以一颗雷好不容易把护盾炸掉,可能还剩半血,苟起来十几秒就回满了论坛里面还有神人建议改的武器,嗜血冰炎等等,提出的建议比官方
e
《离线模式》
你游现在防御模组离谱到什么程度
现在一发龙狙高台打中身体居然打不死,爆炸范围之内连盾都打不掉
关于跳跃问题
有人说:“想要回旧版本跳跃机制”又有人说:“新版跳跃好啊,特别是自动跳跃”所以建议在设置选项里添加一个“进阶跳跃 开/关”开启进阶跳跃→新版跳跃关闭进阶跳跃→旧版跳跃并设置条件:开启进阶跳跃时→显示额外设置“自动跳跃”这既符合了两种模式的口味又体现官方爱玩家啊#浅评一下 #游戏杂谈 #
BUG*建议*外挂举报专用帖
bug◆建议◆举报外挂hello,各位“击丝”大家好呀(,,・∀・)ノ゛为了防止错过大家对于游戏的反馈建议,特开此贴收集bug、建议、外挂举报等信息。我们会在第一时间收集整理哦~请大家按照以下格式填写,更详细的资料能让我们准确定位并解决您的问题~【BUG】所需资料:问题描述:问题截图:游戏id:军团id:(军团相关问题需要提供,不是则不用)自定义id:(自定义作品相关问题需要提供