关于幽月的一些心得
大家好,我是狗子,这次给大家带来的是这几次测试体验幽月后的心得,游戏上线后准备选择幽月的玩家可不要错过哦~先来张本人的帅照镇楼先来点基础介绍游戏目前有五个门派每个门派有两个专精、玩家可以选择一个专精下面我要讲的是关于蓬莱夜刃门派的其中一种专精——幽月此图便是幽月,大家是不是觉得非常帅气呀(小声bb:反正我觉得帅)。一 幽月的技能介绍我们先看幽月的普攻,每个专精的普通攻击都不一样,优
内测首位战力百万得玩家告诉你! 全职业装备攻略解答
一人之下异人分析
一人之下异人分析(王也,诸葛青,风正豪)总体来说新出的3个异人对奶妈帮助最大1,王也 也总身为一贫如洗的“穷”道士身价当然不便宜ª保底7-8w摩钻王也特性:自信触发这个特性的条件是收集齐下图几个异人。攻击有1%几率触发环绕电球,CD是三十秒。自信10比自信4多一个球。比较容易获得的特性,电球伤害中规中矩。特性:奉献使用药剂给队友也加血(简单明了实用)奶妈必备,输出职业带上也可以
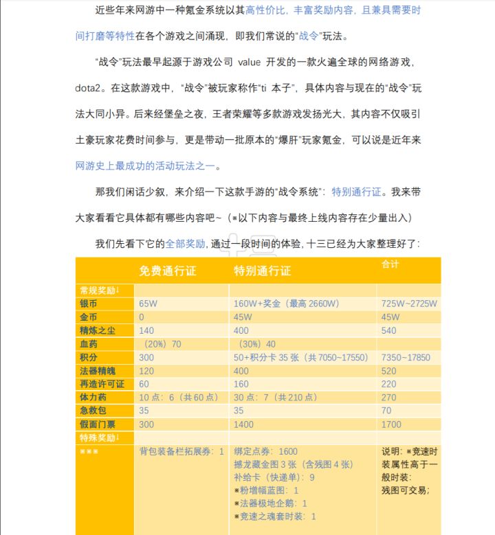
【测试服先驱】特别通行证内容一览全面分析
补充:只有第一周任务经验上限减少,之后的通行证每周任务经验上限依然是28280,不必担心钱充少了,肝依然可行
 一人之下最强攻略
helle 铁汁们!你们期待已久的黑马牌攻略文字篇搞定了,因为写的很全面,所以比较长,见下图。为了方便你们的保存和查看,给你们整了个图片模式,保存图片随时可以查看哟。
哪都通精英员工教你如何玩转神机
别让帖子沉下去了,这真的算是对神机新手比较好点的启蒙攻略了。
星期五更新,第一天直接出360本命武器。
星期五更新,第一天直接出360本命武器。哦也
关于幽月剑天机套手法攻略蓬莱夜刃有两类专精,一类是红莲,一类是幽月剑。幽月剑非常均衡,但是同时也有很高的操作难度。现在270—290幽月剑也分两种流派,一种叫做凭借特殊普通攻击输出的天机套流, 另外一种则是凭借技能输出的开阳套。先说开阳套,开阳套幽月剑凭借技能高后摇来叠被动,然后利用叠好的被动来打出暴发。现在高战力的氪佬大多都是开阳套,带后摇较大的技能,不太需要操作手法凭借基础属性面板就能
谈谈列车
建议官方
建议官方回档,吧你们的活动撸撸,出些真的能让玩家心甘情愿肝练小号的活动,别整天氪氪,一人,从30个满40个繁忙到现在2个繁忙其他全是鬼区可以看出你们的策划有多失败,作为3次内测的老玩家,我只能提几点建议,,玩家来局选职业,请出角色技能视频,没人回去你官网看,出角色技能模拟,我是只开局的时候,2以前有个账号商店。每个号练的经验就是货币可以兑换东西。请把这个出来,3 取消体力,开局很多人弃坑就是被体力