萌新来看
最新版本对萌新很关照,首先开场进入,4月15号前,有福利礼包20200415b,出单满金飞龙,刷出一击必杀或者背水一战一般就可以,追究极限的自己看着办,出来后先把人物进到高级地图,选择人物成长,把成长选择攻击和防御各19,相差1,2点没什么关系,看自己情况,弄好后出战礼包领的金飞龙,开始挂机。游戏礼包码有,xslb1,xslb2,xslp1,xslp2,fz001,fz002,88888888,
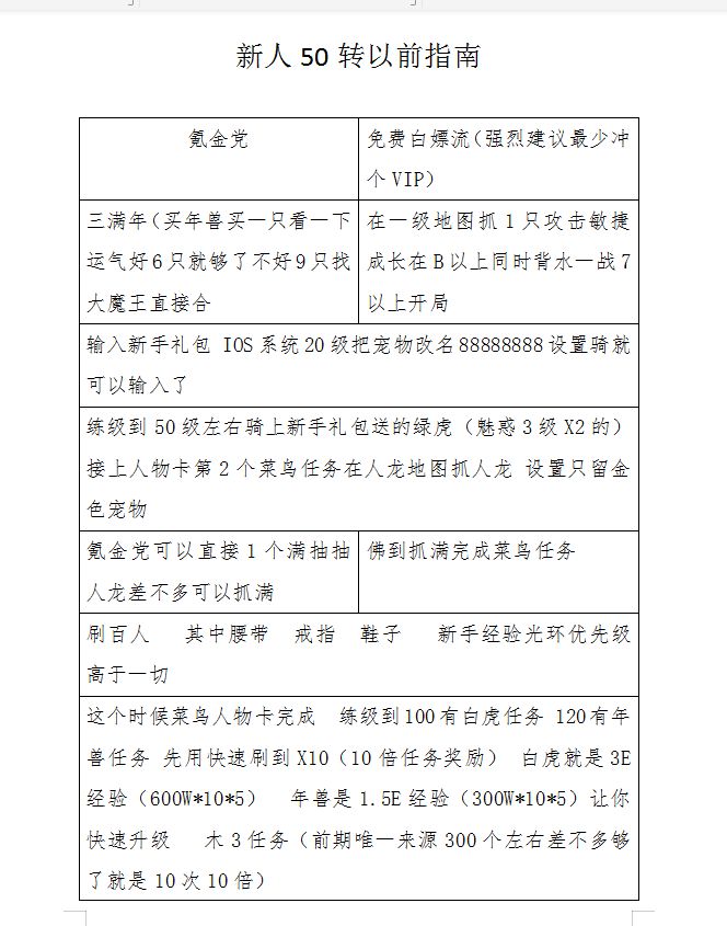
新人50转以前节奏
上班呢 不方便排版将就下哈哈 549621909@qq.com
萌新最强攻略!
作为刚入坑不久的萌新,提醒更萌新的玩家,这游戏最重要的攻略是,先进群!先进群!先进群!重要的事情说三遍!再有补充一下大佬们套装攻略,在一转做苍绿二套装的时候出来地灵二套装可以先留着,做完火灵二套装应该会有深红石1多余,不要记着收手,先做一套5火灵1加3地灵2,这套装在十八转之前过图腾必备!每个图腾只要五十多级都能过!(群里大佬教的,由此可知进群的重要性)本萌新因为不知道这个,所以走了些弯路,虽然