易玩(上海)网络科技有限公司
公司地址:上海市静安区灵石路 718 号 B1 北楼
注册地址:上海市闵行区紫星路 588 号 2 幢 2122 室
投诉举报邮箱:kefu@taptap.com
10月24日更新维护公告
尊敬的各位玩家: 为了给各位玩家提供更好的游戏环境,游戏将定于10月24日进行服务器维护与内容更新 ,如遇特殊情况,更新时间可能会提前或延时,维护完成即可正常游戏,谢谢您对游戏一直以来的支持与理解! 维护时间:2023年10月24日14:00~16:00 维护奖励:千机令*2、金叶子*400更新内容:【新增】1、新增了万圣节主题活动,点击了解一下2、新增了成就【满腹经纶】,集齐伤寒
《铁血武林2》跨服分组调整公告
尊敬的各位玩家: 为了给每一个喜爱《铁血武林2》的玩家提供更好更全面的游戏体验,享受到更多游戏的乐趣和挑战及结识更多的志同道合的朋友,游戏将在10月10日14:00进行跨服分组调整,时间可能会提前或延后,以游戏内公告为准。具体调整如下:【跨服华山分组】跨服一组:华山之巅~风云再起12服跨服二组:风云再起13服~风云再起18服跨服三组:风云再起19服~风云再起22服跨服四组:风云再起2
《铁血武林2》10月10日数据互通公告
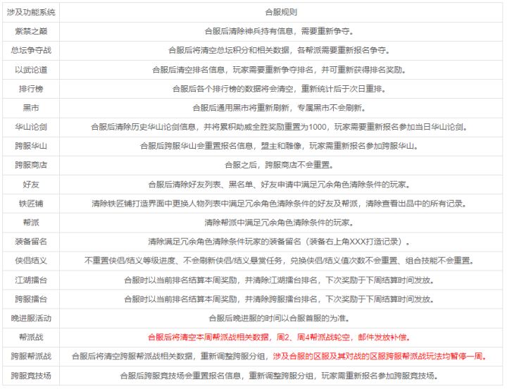
尊敬的各位玩家: 为了给每一个喜爱《铁血武林2》的玩家提供更好更全面的游戏体验,享受到更多游戏的乐趣和挑战及结识更多的志同道合的朋友,《铁血武林2》顺应广大玩家的需求,进行数据互通。《铁血武林2》将在10月10日14:00-18:00对风云再起19服-22服服务器分别进行合并合服处理。服务器会根据合服操作完成时间提前或者延迟开启,请玩家密切留意官方网站及官方QQ群消息,不便之处敬请体谅!一、【
10月10日更新维护公告
尊敬的各位玩家: 为了给各位玩家提供更好的游戏环境,游戏将定于10月10日进行服务器维护与内容更新 ,如遇特殊情况,更新时间可能会提前或延时,维护完成即可正常游戏,谢谢您对游戏一直以来的支持与理解! 维护时间:2023年10月10日14:00~18:00 维护奖励:千机令*4、金叶子*800更新内容:【新增】1、新增了金秋主题活动,点击了解一下 2、新增了金秋主题称号、头像框以及聊
9月19日更新维护公告
尊敬的各位玩家: 为了给各位玩家提供更好的游戏环境,游戏将定于9月19日进行服务器维护与内容更新 ,如遇特殊情况,更新时间可能会提前或延时,维护完成即可正常游戏,谢谢您对游戏一直以来的支持与理解! 维护时间:2023年9月19日14:00~16:00 维护奖励:千机令*2、金叶子*400更新内容:【新增】1、新增了中秋主题活动,点击了解一下2、新增了节日主题称号、头像框以及聊天气
9月12日更新维护公告
尊敬的各位玩家: 为了给各位玩家提供更好的游戏环境,游戏将定于9月12日进行服务器维护与内容更新 ,如遇特殊情况,更新时间可能会提前或延时,维护完成即可正常游戏,谢谢您对游戏一直以来的支持与理解! 维护时间:2023年9月12日14:00~16:00 维护奖励:千机令*2、金叶子*400更新内容:【新增】1、新增了初秋2主题活动,点击了解一下铁血工作铺9月11日
8月29日更新维护公告
尊敬的各位玩家: 为了给各位玩家提供更好的游戏环境,游戏将定于8月29日进行服务器维护与内容更新 ,如遇特殊情况,更新时间可能会提前或延时,维护完成即可正常游戏,谢谢您对游戏一直以来的支持与理解! 维护时间:2023年8月29日14:00~16:00 维护奖励:千机令*2、金叶子*400更新内容:【新增】1、新增了初秋主题活动,点击了解一下2、新增了105级淬炼功能铁血工作铺8
8月15日更新维护公告
尊敬的各位玩家: 为了给各位玩家提供更好的游戏环境,游戏将定于8月15日进行服务器维护与内容更新 ,如遇特殊情况,更新时间可能会提前或延时,维护完成即可正常游戏,谢谢您对游戏一直以来的支持与理解! 维护时间:2023年8月15日14:00~16:00 维护奖励:千机令*2、金叶子*400更新内容:【新增】1、新增了七夕节主题活动,点击了解一下2、新增了七夕节主题称号、头像框以及聊天
《铁血武林2》8月1日数据互通公告
尊敬的各位玩家: 为了给每一个喜爱《铁血武林2》的玩家提供更好更全面的游戏体验,享受到更多游戏的乐趣和挑战及结识更多的志同道合的朋友,《铁血武林2》顺应广大玩家的需求,进行数据互通。《铁血武林2》将在8月1日14:00-18:00对风云再起1服-12服服务器分别进行合并合服处理。服务器会根据合服操作完成时间提前或者延迟开启,请玩家密切留意官方网站及官方QQ群消息,不便之处敬请体谅!一、【合服规
尊敬的各位玩家: 为了给每一个喜爱《铁血武林2》的玩家提供更好更全面的游戏体验,享受到更多游戏的乐趣和挑战及结识更多的志同道合的朋友,游戏将在8月1日14:00进行跨服分组调整,时间可能会提前或延后,以游戏内公告为准。具体调整如下:【跨服华山分组】跨服一组:华山之巅~风云再起12服跨服二组:风云再起13服~风云再起18服跨服三组:风云再起19服~风云再起20服跨服四组:风云再起21服