鸿运礼盒-精灵推荐
很多人可能不清楚现在版本什么精灵厉害,我借用球球制作的表格给大家讲解一下。首先可以白嫖的有玛法里奥,库贝萨,恶灵兽,雷伊,麒麟,米瑞斯(这周活动即将结束)奥尔德,霍丹姆,密特琳,谱尼。优先选择拿到玛法里奥,库贝萨这种顶级神兽。没有精灵推图就去练,右上角是有攻略的,b站推图攻略也比较全很多萌新喜欢问这个值不值得练什么的,如果你是以pvp为目的,没上榜的都不值得练。洗特性什么的最好给t1以上的精灵洗,不然不保值,而且资源也没那么多。
玄风过8关
先和风再万木然后破空可以直接过到第8关第9关对面一百级了破空的固伤就没用了玄风死了直接退出没pp就加最后两关自己想办法
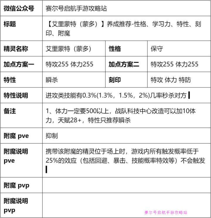
精灵养成推荐2-性格、学习力、特性、刻印、附魔
蒙多/阿克西亚/钢牙鲨/阿加莎#游戏种草计划
谱尼真身怎么打
#攻略
比较看运气,反正就提供一种思路
有条件先把第一只神兽做出来
马上过年,有那个免费领神兽经典皮的活动,普通玩家可以免费领一个,年费可以额外再领一个。但前提是,想领皮肤必须得有这个精灵,所以新玩家如果有条件的话,优先把神兽做出一只来免费领一个皮肤,毕竟一个神兽经典皮698皮肤券靠每日任务近两个月才能白嫖到
新人无神兽通魔灵王四守攻略
4-1用雷伊,雷伊强化以后开个充电身躯或者充电,直接单通。4-2用雷伊和坤嫂,雷伊充电加大招秒第一个,鸡嫂用柔弱身躯,还有灵动光球,柔弱身躯,双防可以拉满亲测受到伤害不会小于100,没血就用柔弱,然后一直用灵动光球。4-3随便上两个送死的,然后上玄风,记得带那个免疫异常的场地,然后回血技能一开一直用大招无脑刷。4-4用雷伊,强化满了,接个充电,然后在大招,血量达到1000的时候,上坤嫂,注意
魔灵王三守无天邪无神兽平民打法
3-1用雷伊单过,注意想要闪电斗气还有充电符文。3-2雷伊正常闪电斗气接充电接大招秒了第一个,立马换上增幅过的蒙多,强化必定暴击以后接光闪击。3-3雷伊跟之前一样过第一个,第二个时候换一个血多的抗一下(这里用了猩猩)然后换上闪雷真空2次或者3次之后一直大招(因为这里第二个boss会换属性换成暗影系所以建议3次强化)三守,碰运气用魔花仙子(增幅一下大招就行),接着送了之后闪雷真空清空强化,后面
白虎真身科塔娜系命打法
第一个守护正常打法,直接换血第二个守护直接换上科塔娜,最重要的是注意控血第三个守护直接大招秒杀真身时候接一个回血技能,回满血量以后触发系命,接着一个反弹,直接拿下。