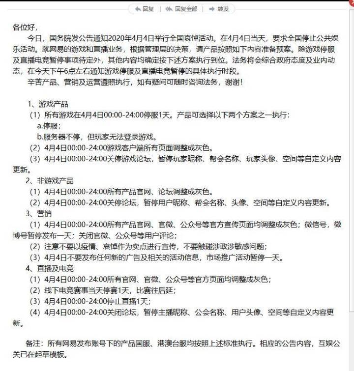
我想知道,用腾讯QQ登录量子特攻,玩了一段时间,为什么会被判定为外设玩家,我根本没有用外设。就把我定义成非手机用户了,网易外设和手机端不区分吗?
绑定网易大神
在Tap上下的量子特工,用QQ帐号登陆的游戏,不可以绑定网易大神吗?
商城蝴蝶币,和黑金反馈
能出点蝴蝶币的东西吗还有黑金的(衣服配饰武器啥都可以),我都齐了两个赛季了,我现在蝴蝶币和黑金完全没什么用,麻烦官方更新一下这些内容吧,这都4赛季了也该更新商城内容了
真的?
武器皮肤bug
昨天发现武器皮肤界面没了,今天从进了一下,武器皮肤界面有了,刚换完武器皮肤,结果就变成图片那样了,动都动不了
团队突袭的bug修复一下吧
死的一瞬间按技能能卡上技能。这四个人卡出图外。硬生生等了五分钟。有意思吗?
我一游戏好友一直在跟我组队玩也没有开挂啊!前几天一直再进小黑屋,匹配到的都是人机。今天官方还发信息说他开挂,官方的检测机制有毒吧!
官方进来
你自己看看,封我?我才多少kd?19而已,一把杀个十个人左右就不错了,下面这个大佬呢?六十多的kd你们怎么就不误封呢?封啊,kd高的都封啊,这大佬更强一局杀个21个人,你们咋还不封?笑死了
你游是越更新越有bug?
新地图敲黑板!!!!
什么时候新地图